Új hozzászólás Aktív témák
-
ThomasP75
lelkes újonc
Sziasztok!
Nem próbáltam, de tervben van és ezért van az asztalomon egy 2432S028R. De elméletben a LED helyére mehet az encoder, csak át kell kötni a LED-eket és akkor az áramkorlátoló 1k-s ellenállásokból felhúzóellenállás lesz.
Pl.:

A DAC nem jó a 22,27,35-ön, mert a 35-ös GPIO csak input lehet, így én ide tenném inkább a RotSW-t, és akkor a GPIO4,22,27 -re a DAC-ot.
Fényerőszabályozás: a forráskódból az látszik hogy ha van myoptions.h -ban LIGHT_SENSOR és nem 255, akkor az ott megadott GPIO-ra adott jellel lehet a BRIGHTNESS_PIN -en lévő LED fényerejét szabályozni. Vagy a felületről, ha a myoptions.h BRIGHTNESS_PIN -je nem 255, akkor meg kellene jelennie.
-
ThomasP75
lelkes újonc
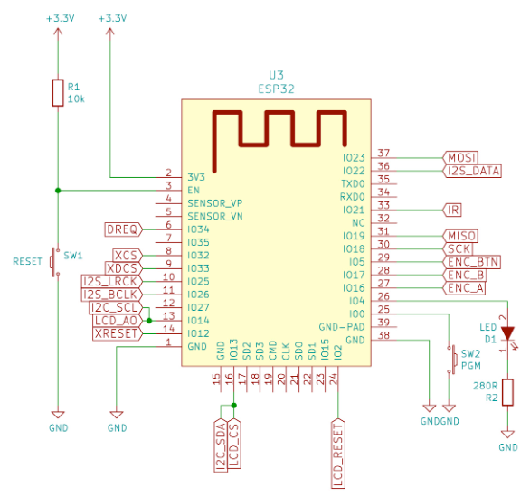
Ha panel nélküli encodert kötsz be, akkor nem használhatod a myoptions.h generátor alapértékeket (GPIO34,GPIO36,GPIO39), mert ott pont nincs belső felhúzó ellenállás a chipben.

Olyat pineket kell választani ahol a táblázatban az input YES és a comments-ben nincs "No internal pull-up/pull-down" megjegyzés.
Pl. amikor teszteltem ezekre kötöttem (de ha WROVER -ed van, akkor a 16,17 nem jó, mert oda a PSRAM van bedrótozva):
Ezért a myoptions.h -ba ez került:
#define ENC_BTNR 16 /* Right rotation */
#define ENC_BTNL 17 /* Left rotation */
#define ENC_BTNB 5 /* Encoder button */
A bekötés meg ilyen volt:
A nyomógomb egyik vége és a középső kódláb is GND-n van. -
ThomasP75
lelkes újonc
Szia! Én panel nélkülit használtam eddig, de szoktam felhúzó ellenállásokat tenni a bemenetekre.
Elvileg a myoptions.h #define ENC_INTERNALPULLUP true engedélyezi a bemenetek belső felhúzóellenállását, ez alapbeállításban true, így emiatt működnie kellene ellenállások nélkül is, de én még így nem próbáltam. A kondik is elhagyhatóak, itt nincs nagy jelentőségük. -
ThomasP75
lelkes újonc
válasz
ThomasP75
#514
üzenetére
Az elmúlt esős napok felpörgették az ADSL modemből rádió projektet.
Felesleges alkatrészek ki lettek forrasztva, PCM és a kijelző a helyére került.
Kondik nem fértek el ki kellett vágni a helyet az ESP32 NYÁK-jának.
így már befért:
Aztán kapott egy előlapot is:
Eredetileg az idő, és a bitráta jobb oldalon volt, de engem zavart hogy belegörgette a szöveget ezért átraktam az utolsó sorba a hangerő elé:
Ehhez módosítani kellett a
yoRadio\src\displays\conf\displaySSD1306x32conf.h -ban a 23-24. sort hogy végig scrollozzon és az előadó számcím is kisbetűs lett:
const ScrollConfig metaConf PROGMEM = {{ TFT_FRAMEWDT, TFT_FRAMEWDT, 1, WA_LEFT }, 140, true, MAX_WIDTH-6*5-2, 5000, 2, 25 };
const ScrollConfig title1Conf PROGMEM = {{ 0, 11, 1, WA_LEFT }, 140, true, DSP_WIDTH-6*4, 5000, 2, 25 };
--
const ScrollConfig metaConf PROGMEM = {{ TFT_FRAMEWDT, TFT_FRAMEWDT, 1, WA_LEFT }, 140, true, MAX_WIDTH, 5000, 2, 25 };
const ScrollConfig title1Conf PROGMEM = {{ 0, 11, 1, WA_LEFT }, 140, false, MAX_WIDTH, 5000, 2, 25 };
--
bitráta áthelyzés:
const WidgetConfig bitrateConf PROGMEM = { 0, 11, 1, WA_RIGHT };
const WidgetConfig bitrateConf PROGMEM = { 0, 20, 1, WA_LEFT };
--
óraáthelyzés:
const WidgetConfig clockConf PROGMEM = { 0, 1, 1, WA_RIGHT };
const WidgetConfig clockConf PROGMEM = { 45, 20, 1, WA_LEFT };
--
és a negatív óra kijelzést is állítani kellet normálra:
yoRadio\src\displays\displaySSD1306.cpp
120. sor
setTextColor((network.timeinfo.tm_sec % 2 == 0) ? 0 : 1, 1);
cserélve lett:
setTextColor((network.timeinfo.tm_sec % 2 == 0) ? config.theme.clock : config.theme.background, config.theme.background);
és
setTextColor(0, 1);
cserélve lett:
setTextColor((network.timeinfo.tm_sec % 2 == 0) ? config.theme.clock : config.theme.background, config.theme.background); -
ThomasP75
lelkes újonc
Szia!
Ezek pl. nekem mennek http-vel és https -el is.
- 0 N - 80s on Radio https://0n-80s.radionetz.de/0n-80s.mp3
- 0 N - 90s on Radio https://0n-90s.radionetz.de/0n-90s.mp3
- 0 N - Chillout on Radio https://0n-chillout.radionetz.de/0n-chillout.mp3
- 0 N - Christmas on Radio https://0n-christmas.radionetz.de/0n-christmas.mp3
- 0 N - Classic Rock on Radio https://0n-classicrock.radionetz.de/0n-classicrock.mp3
- 0 N - Dance on Radio https://0n-dance.radionetz.de/0n-dance.mp3
- 0 N - Electro on Radio https://0n-electro.radionetz.de/0n-electro.mp3
- 0 N - Lounge on Radio https://0n-lounge.radionetz.de:80/0n-lounge.mp3
- 0 N - Relax on Radio https://0n-relax.radionetz.de/0n-relax.mp3
- 0 N - Soft Pop on Radio https://0n-softpop.radionetz.de/0n-softpop.mp3
- 0 N - Soft Rock on Radio https://0n-softrock.radionetz.de/0n-softrock.mp3
1.FM 80s-90s https://strm112.1.fm/80s_90s_mobile_mp3
1.FM 90s https://strm112.1.fm/90s_mobile_mp3
1.FM Ambient Spy https://strm112.1.fm/ambientpsy_mobile_mp3
1.FM Back 2 80s https://strm112.1.fm/back280s_mobile_mp3
1.FM Chillout Lounge https://strm112.1.fm/chilloutlounge_mobile_mp3
1.FM Classic Rock https://strm112.1.fm/crock_mobile_mp3
1.FM Dance https://strm112.1.fm/dance_mobile_mp3
1.FM Electronica https://strm112.1.fm/electronica_mobile_mp3
1.FM Magic 80s https://strm112.1.fm/magic80_mobile_mp3
De pl. ezek csak https-sel:
Oxigen 90's https://oxygenmusic.hu:8443/oxygenthe90shits
Oxigen Classic Rock https://oxygenmusic.hu:8443/oxygenclassicrock
Oxigen Italo Hits https://oxygenmusic.hu:8443/oxygenitalohits
Oxigen Lounge https://oxygenmusic.hu:8443/oxygenlounge
Oxigen Magyar zene https://oxygenmusic.hu:8443/oxygenmagyarzene
Oxigen Music https://oxygenmusic.hu:8443/oxygenmusic
--
Üdv!
Tamás -
ThomasP75
lelkes újonc
Szia. ST7789-nél csinálsz egy másolatot a yoRadio/src/displays/conf/displayST7789conf.h -ról yoRadio/src/displays/conf/displayST7789conf_custom.h néven. A ...custom.h -ban a const ScrollConfig weatherConf kezdetű sorban az utolsó 3 szám (0 7 40) a scrolldelay scrolldelta és scrolltime. A delay a sebesség, a delta hogy hány pixelt scrollozzon, a time pedig scroll után mennyit várjon a köv scrollig. Ha megmódosítottad előbb kilépsz az arduino ide-ből és újraindítod utána töltöd fel újra. Lehet a magyarításnál is ez volt a probléma. Nekem is gyors volt, nem emlékszem mennyire állítottam, de holnap este gép előtt leszek megnézem, ha nem oldódik meg addig.
-
ThomasP75
lelkes újonc
Szia! Vannak már Alinak EUs raktárai is, és ha
-os vagy
között találsz ilyeneket, akkor az első esetben 3500 Ft felett ingyen postával 15 napon belül megérkezik, a második esetben meg minimum 3db valamit kell rendelni és úgyis ingyen 15 (most épp 12) napon belül ideér. Mostanában hozzánk megérkezett minden, egyszer csúsztak ki a 15 napból egy-két nappal de kárpótlásul kaptam kupont a következő rendeléshez.
Pl. most ennyiért van kint az ESP32-WROOM-32U modul, és máj. 21-27 -re ígérik:
Mikor 800Ft-ot kért a posta egy pár száz Ft-os rendelésért VÁM-ra, akkor én is leálltam egy időre, de most így megéri. -
ThomasP75
lelkes újonc
Szia! Azt már én is megállapítottam, hogy ez VS PATCH a YoRadio-ban nem sikerült a legjobban sajnos.
Következő alacsony költségvetésű ESP32 webrádióm az újrahasznosítás jegyében egy ADSL modem dobozába fog költözni. Aliról jött hozzá:
- ESP-WROOM-32U külső antennás kivitelben 743.- Ft
- PCM5102A 1023.- Ft
- 0.91" 128x32 I2C OLED 743.- Ft
- IPX antennakábel 254.- Ft (5db 1266.- Ft)
- Wifi antenna, NYÁK, vezetékek, rotary encoder, csatlakozósor ezek vannak itthon egyéb projektek kapcsán.
Az eredeti 9VA táp remélem elég lesz, illetve remélem a modem belső tápját is fel tudom használni van benne 12V, 5V, 3.3V és 1.8V is. Lassan fogok vele haladni, de majd beszámolok időnként.
"Aztán le kell jönni a szerről, mert sok időt vesz el.
"
Mélyen együttérzek!
-
ThomasP75
lelkes újonc
válasz
bimbula53
#472
üzenetére
Tapasztalatok KaRadio32 -> yoRadio váltás ügyben:
Sajnos sem a VS1003, sem a VS1053 modulom nem kompatibilis a yoRadioban használt VS1053B FLAC patch-el.
Próbáltam külön SPI-re tenni a kijelzőt, és többféle PIN bekötéseket is próbáltam, de egyik sem segített. Csak a "#define VS_PATCH_ENABLE false" sor beírása után tudtam lejátszásra bírni a rádiót.
Kipróbáltam csak magában a ESP32-vs1053_ext library-t, ami az alapja a YoRadionak, minden nélkül, csak a VS modul és az WROOM vagy a WROVER.
Ha a példaprogramban bekapcsolom a FLAC plugint (mp3.loadUserCode) akkor hallgat és dobálja a slow stream sorokat a soros portra.
KaRadio32-ban másképp van megoldva a patch, ott jobban sikerült.
Mondjuk nekem régi, 4-6 éves VS10x3B chipjeim vannak, azóta hardveresen is lehetett valami frissítés, lehet emiatt az újabb chipeknél nem okoz gondot a patch, nem tudom.
YoRadioban negatívum még a patch kikapcsolásával kapcsolatban, hogy a VU méter is kikapcsolódik a "#define VS_PATCH_ENABLE false" beírásával. Igaz KaRadio32-ben VU eleve nincs is, úgyhogy ezzel együtt lehet élni, ha mindenképp váltani akarunk és a VS10X3 modulunk nem szereti a patch-et.
Hangminőségnél azt vettem észre, hogy a gyengébb minőségű, kisebb bitrátájú adóknál kicsit jobban szól a VS10x3, mint a PC5102A, de a többinél nincs számomra hallható különbség.
Néztem a ESP32-vs1053_ext library-t, aszerint a YoRadio is használja a WROVER PSRAM-ját audiobuffernek. Úgyhogy a WROVER elvileg nagyobb streamkiesést tud átvészelni bufferből. sys.heap -nál látszik is a különbség:
Emlékeztem hogy rendeltem valamikor Wifi antennát, mert az ESP32-eseim IPEX csatisak, úgyhogy megkerestem. -70 dBm -ről ezzel sikerült -50dBm -re növelni a wifi vétel erősségét. Alapban a külső antennára volt kötve a jumper, de így is elég jól ment a wifi vétel, de most így még jobb lett.
Végül levezetésnek összevezetékeltem még egy YoRadiot, a maradék VS1003 -ból egy ESP32 devkitből, meg egy Nokia5110 kijelzőből. Az is elindult, persze ez is csak "#define VS_PATCH_ENABLE false" -el.

-
ThomasP75
lelkes újonc
válasz
Postas99
#477
üzenetére
Sziasztok! A chip szerintem mindig VS10x3B ha VLSI logo van rajta. https://www.vlsi.fi/en/products/vs1053.html
https://www.vlsi.fi/en/products/vs1003.html
A modult szokták VS1053/VS1003 -nak hívni, meg "gazdasági okokból" VS1003B chippel szerelni. Mivel az olcsóbb valamivel és kisebb tudású.
Na persze lehetnek nem VLSI logós VS1053, VS1003 feliratú hamisított chipek is a piacon, de szerencsére én még nem láttam ilyet. -
ThomasP75
lelkes újonc
Visszaolvastam, látom vannak gondok YoRadio + WROVER + VS1053 -mal. Innen lesz szép nyerni.
Vagy marad a KaRadio32. Így "összecsavarozva" megszűntek a kontakt hibák. Ma még nem állt meg. 
-
ThomasP75
lelkes újonc
Hétvégén kicsit átrendeztem a WROVER-es kaRadio32-t, (addig csak be lett dobva egy Telekom set top box dobozába,) kapott egy kis plusz tápszűrést, meg egy rotary encodert is. A VS1003 meg VS1053-ra lett cserélve
Előtte:
Utána:
Még maradt hely egy kis végfoknak is akár.
Volt egy kis egymás melletti teszt is.
Tapasztalatok
- KaRadio32 csúnyán bele szokott halni az AAC stream-be. WROOM-mal nem emlékszem ilyenre.
- Próbáltam felrakni rá a yoradio -t, szépen felment (ékezetes karakterek is jók - @LuczaGyuri
), de minden adóra panaszkodott hogy lassú a stream és nmeg sem nyikkant.
Rátöltöttem a yoradio alapverzióját (https://github.com/schreibfaul1/ESP32-vs1053_ext) ez szintén nem indult el csak dobálta a slow stream-et. KaRadio32-t visszaraktam rá, azzal meg tökéletesen megy. WROOM és WROOVER -nél ua. a karadio32 -es lábkiosztást használtam, csak az encoder L és R bekötésében van eltérés.

Még kísérletezek a lábkiosztással (átteszem a yoRadio default kiosztásra), lehet ott lesz a megoldás kulcsa, aztán megosztom mire jutottam. AAC fagyás ügyben meg megnézem WROOM-mal is előjön -e.
-
ThomasP75
lelkes újonc
válasz
bimbula53
#468
üzenetére
Szia!
Néztem, le is töltöttem, csak balfék voltam és a glcdfont-ot nem vettem észre a letöltött zip-ben.

Itt kellett volna visszafelé menni egy könyvtárat.
Na mindegy, végül is más úton de eljutottam ugyanoda...
De ahogy nézem ezzel is jónak kell lennie, ha jobban figyelek megspórolok pár órát....
Na de minden hibával tanulunk valamit...
-
ThomasP75
lelkes újonc
válasz
bimbula53
#466
üzenetére
Szia!
"A "VS1003B" csak mp3-t tud."
Igazad van, ez megint elkerülte a figyelmemet
, ezért most a WROOVER -hez VS1053B kerül, így pl. ezen a RadioParadise adón majd össze tudom hasonlítani. De stabilan, jól szól a PC5102A -val eddig csak 2x torpant meg pát milisec-re, de ezt betudom a wifi jelnek.
Magyarítással az volt a gond hogy a yoradio/fonts/glcdfont.c (a RU verzió) fontkészlete így nézett ki nálam:
glcdfont_EN.c pedig így:
Úgyhogy az EN verzióban módosítottam pár karaktert hirtelen felindulásból a 160. sortól meg a utf8RusGFX.h -ben is átirkáltam a cserekarakterek kódjait, de ezt még javítgatom, ha végleges lesz közzéteszem, ha valaki jár még így vele. WROOVER-nél úgyis elő fog jönni megint. INITR_BLACKTAB verzióm van a ST7735 -ből. -
ThomasP75
lelkes újonc

-
ThomasP75
lelkes újonc
válasz
Postas99
#450
üzenetére
Karadio32-n nem is mennek az AAC adók. Most összedobozoltam a WROOM + PC5102A + ST7735 verziót hordozható internetrádiónak. De erre most YoRadiot tettem. Ez simán játssza az AAC adókat, meg gyorsabb és eddig stabilabbnak is tűnik mint a KaRadio32. Na meg szebb is. A magyarosításhoz kicsit mókolni kellett még vele, de most már az ë betűn kívül megvannak a magyar betűk is. Szerintem le fogom a másikon is váltani a KaRadio32-t. Ami viszont érdekes, hogy a KaRadio32 + WROOVER + VS1003b és a YoRadio + WROOM + PC5102A között hangzásban nem hallok különbséget. Néhány adón kapcsolgattam ide-oda, de tök egyformának tűnt. Úgyhogy ebből azt szűrtem le hogy gazdaságosabb a WROOM + PC5102A ha YoRadio-val használjuk. Ami lassú stream az mindkettőn szaggatni fog, úgyhogy a WROVER nagyobb bufferét KaRadio32-vel nem biztos hogy ki tudjuk használni. Hangminőségre meg visszavonom hogy rosszabb a PC5102A. Csak nem mindegy mivel használjuk.

-
ThomasP75
lelkes újonc
válasz
Postas99
#446
üzenetére
Nem biztos hogy rossz a füled, adás és adás között is óriási különbségek vannak. Ha nem hasonlítom az egyik dekódert a másikhoz, vagy épp a pc-hez, akkor én sem biztos hogy meghallom.
Na ezt eddig nem is néztem hogy MIDI -t is tud. De a VS1003b adatlap azt írja az is tudja. Na erre már kíváncsi vagyok én is. -
ThomasP75
lelkes újonc
Sziasztok!
Én KaRadio-t és KaRadio32 -t építettem. Először 2018-ban a KaRadio-t Wemos D1 -el és zöld paneles VS1053 -mal (akkor 7 USD volt Alin), csak ebből a 2 modulból volt összekötözgélve. Ez elsőre működött, de 128-as bitráta felett akadozott, nem volt túl stabil, ezért a fiók mélyére került.
Aztán a télen előszedtem a projektet mivel volt még egy kék paneles VS1003-am is (VS1003/VS1053-ként volt hírdetve), meg WROVER is akadt egy, így ezekből lett egy KaRadio32, de ez már kapott IR-t meg egy színes 1,8-as LCD-t, ami a mai napig jól működik és be tettem egy T-s set-top box dobozába, most is ez szól munka közben. Encoder még nincs rajta, de most nem is hiányzik csak egy reset gomb aminek megvan a helye is. Egy ALCOR USB TV vevő távjával remekül elnavigálható, vagy a KaRadio RC app is tökéletes hozzá.
Aztán kíváncsi voltam mennyivel másabb, a WROOM mondjuk egy PC5102A -val, így ebből is lett egy projekt. Meghagytam a helyet az azóta elbontott KaRadio VS1053-jának is, így átdugaszolható lett a dekóder. Hallani a különbséget a két dekóder között, de a PC5102A -s verziót is el lehet hallgatni háttérzenének. Kicsit "grízesebb" a hangja.
WROOM, WROVER között nagy különbség nincs, WROVER-nek nagyobb a puffere, de ha gyenge az adás akkor úgyis mindegy.
Szóval műhelybe, konyhába jó a PC5102A, FM rádió helyett rádiózni VS1003, afelett VS1053. C3-nak és VS1003-nak simán mennie kell 2x annyi órajelen ketyeg mint a ESP8266.
2500 HUF alatt valószínű VS1003 lesz bármit ír az Ali, de ha nem kell FLAC, AAC akkor teljesen jó.
Új hozzászólás Aktív témák
- Tablet felvásárlás!! Samsung Galaxy Tab A8, Samsung Galaxy Tab A9, Samsung Galaxy Tab S6 Lite
- Bomba ár! HP ProBook 640 G5 - i3-8GEN I 16GB I 256GB SSD I 14" HD I Cam I W11 I Garancia!
- Vadi új, 2 év garanciás, Sony PlayStation DualSense 5 kontroller
- LG 27GR83Q-B - 27" IPS / QHD 2K / 240Hz & 1ms / NVIDIA G-Sync / FreeSync / DisplayHDR 400
- Apple iPhone XR 64GB, Kártyafüggetlen, 1 Év Garanciával
Állásajánlatok
Cég: ATW Internet Kft.
Város: Budapest
Cég: BroadBit Hungary Kft.
Város: Budakeszi











-os vagy
között találsz ilyeneket, akkor az első esetben 3500 Ft felett ingyen postával 15 napon belül megérkezik, a második esetben meg minimum 3db valamit kell rendelni és úgyis ingyen 15 (most épp 12) napon belül ideér. Mostanában hozzánk megérkezett minden, egyszer csúsztak ki a 15 napból egy-két nappal de kárpótlásul kaptam kupont a következő rendeléshez.

" 





), de minden adóra panaszkodott hogy lassú a stream és nmeg sem nyikkant.









