-
Fototrend
Okos Otthon összefoglaló:
Új hozzászólás Aktív témák
-
gya/352
tag
Domoticz kérdésem lenne. Előre elnézést ha hülyeség a kérdés, de ezt az egész MQTT-t még nem annyira értem. Szóval lehet-e a Domoticz-ban állítani azt hogy milyen gyakorisággal vegye át az adott topik adatát a Mosquittotól. Arról lenne szó, hogy a domo kb fél percenként frissíti a Shelly EM fogyasztás adatait, miközben a Shelly webes felületén is lényegesen gyakrabban frissül az érték, ha a Mosquittot egy MQTT exprolerrel figyelem, akkor ott az adott topikban meg még sokkal gyorsabban frissül az érték.
-
radio11
tag
válasz
Predator2
#26895
üzenetére
Valami ilyesmi [link] pont azt tudja amit leírtál, annyi, hogy ez nem cseppálló, tehát valami dobozba be kell tenni (gondolom a 230v hálózatnak van valami kötődoboza)
Annyi, hogy a wifit nem fogod rajta használni (mondjuk a beüzemeléshez kelleni fog, de azt meg megcsinálod ott ahol van wifi) csak a távkapcsolót. -
radio11
tag
válasz
grafnet
#26885
üzenetére
Nagyon hasonló kérdést én az alábbi módon oldottam meg.
Elektromos ajtózár (kapu) nyitása indít 12v relén keresztül egy lépcsőházi automatát (időzítő) erre párhuzamosan még rá van kötve egy aliexpresszes 433MHz-es relé [link] valami ilyesmi. A távkapcsolója kiherélve (tokozásból kiszedve) bele lett rakva egy csengő nyomógombba [link] valami ilyesmibe, a kapcsoló kontaktjaira lett feltéve a távirányító nyomógombjaira forrasztott 2 kábel. 2 ilyen távirányítóval 2 helyről kapcsolható, a lépcsőházi automata betápja pedig egy alkonykapcsolóról kapja a villanyt, így csak sötétben világít (a lépcsőházi automatára van kötve a járdavilágítás természetesen). Nem okosmegoldás, viszont nem is netfüggő, gondoltam, hogy rárakom az okosságra (HA), de nincs értelme, mert így stabil. -
Predator2
addikt
Helló
Ebbe a csoportba küldetem a kérdésemmel."Konstal mobilgarázsba szeretnék világítást csinálni. Az egyik 15m2 a másik 10.5m2-es.
Sikeresen ki lett építve a 240v-os hálózat is.
A tervem, hogy olyan ledes lámpát (csepp álló) veszek amit távirányítóval tudjak vezérelni.
A távirányítón elegendő lenne 3 gomb. Be/KI/Időzítő (10 perc múlva kikapcsol)"Sonoff RF termékeket ajánlottak ehez. Wifi sajnos nem megoldható
Mit/hogy csinálnátok, hogy ez kivitelezhető legyen?
Mit kell vásárolnom hozzá?
Nem vagyok villanyszerelő, sőt eléggé laikus is vagyok a témában.
Így ha írtok valamit, azt eléggé részletesen.
Köszönöm előre is. -
ojb
tag
válasz
winotto
#26893
üzenetére
Igen!
Ahogyan írtam is először vissza kell állítani az Android eMMC-n lévő boot-ját az eredetire, mert az ARM64 különben nem tud elindulni SD-ről vagy USB-ről.
Ezt legegyszerűbben a Box-on lévő Android önmagára történő frissítésével tudod megvalósítani.
A linkelt leírás legelején pirossal kiemelve!!! -
jézusom
addikt
válasz
tepenzed
#26875
üzenetére
Persze mert mindenki az ip-kamera topikban van. Szerintem te is azt fogsz venni. Kültéri mozgásérzékelést felejtsd el. Kamerával is a riasztás nem egyszerű. Azzal csak szÍvni fogsz.
Kültérre nem nagyon tudsz riasztást, csak drága infra kapukkal, de az is necces. Kamerát jó nézegetni, de riasztást nem azzal kell megoldani. -
ojb
tag
válasz
winotto
#26889
üzenetére
Amennyiben nem volt rajta előzőleg CoreElec, akkor aránylag könnyű kipróbálni, ha volt akkor bonyolultabb...
(Ebben az esetben először vissza kell állítani az eredeti Androidot, mert a CoreElec belepiszkál a Boot-ba!!!)
[Itt] az első hozzászólásban minden le van írva részletesen.
Ezek alapján tudsz egyszerűen telepíteni a Box-ra ARM64 Ubuntu 20.04-et
(Server vagy Desktop) -
-
fo_di
őstag
úgy nézem, az ubuntun lévő supervised installomat most már át kéne mozgatnom valami fenntarthatóbba, mi most az ajánlott, ha az addonokat megtartanám? proxmox és a gyári hassos image?
-
DougButabi
tag
válasz
Lanash
#26884
üzenetére
Bejövő, és elmenő csővezeték. Értelemszerűen csak akkor pontos, ha megy a szűrő.
De csak akkor, kikapcsolás után pár perccel már el is mászik.
Gondoltam rá, hogy a harmadik hőmérőt beledobom a vízbe, csak akkor azt fürdéskor majd ki kell venni. Megrendeltem, majd meglátjuk mit mutat. -
Ismét egy remek kérdés vetődött fel bennem, csak mert olvasgatom a Shelly alkatrészeit...
Ezt a kapcsolást hogyan lenne a legegyszerűbben megoldani?
garázs ------- járda ------ ház
A garázsban meglévő kapcsoló kapcsolja a külső világítást.
A házban meglévő kapcsoló kapcsolja a külső világítást.
A járda a két épület között ~15-20 m, ide szeretnék tenni valamiféle világítást, de nem akarnék mindenhová kapcsolókat meg időzítőket tenni. 2 különböző fázist is össze kellene "kötni", relékkel.Arra gondoltam:
A garázs is és a ház is kapna egy-egy Shellyt. A járda kapna egy ilyen modult, s ő kapcsolgatná a világítást a járdán.Ez így jónak tűnik-e nektek?
Van-e egyszerűbb (olcsóbb) módja ennek a világításnak a működtetésére?
Elvileg a Shellyt programozni is lehetne, hogy napszak szerint engedje vagy tíltsa a kapcsolást (gyerek), vagy még Sleep időt is lehetne állítani neki?Van-e olcsóbb, megbízható beszerzési forrás, mint a fenti link?
Köszönöm!
-
Lanash
senior tag
válasz
DougButabi
#26876
üzenetére
Off lesz, de Te hova raktad a hőmérőt, hogy valós adatot kapjál?
-
FeriPapa2
tag
-
fo_di
őstag
válasz
tepenzed
#26875
üzenetére
az IP kamera topik aktívnak tűnik, szerintem jobban jársz IP vonalon elindulni manapság már
-
Vodike
tag
válasz
amaximus
#26878
üzenetére
hmm..
ButtonCardJSTemplateError: TypeError: Cannot read property 'attributes' of undefined in 'var met_alert = states['sensor.met_alerts'].attributes.dominant_met_alert; return met_alert;'tap_action: action: more-info type: 'custom:button-card' group_expand: false hold_action: action: none double_tap_action: action: none layout: vertical size: 30px color_type: icon show_name: false show_state: false show_icon: true show_units: true show_label: true show_entity_picture: false show_live_stream: false card_size: 3 styles: label: - font-size: 90% card: - height: 80px icon: - color: red label: | [[[ var met_alert = states['sensor.met_alerts'].attributes.dominant_met_alert; return met_alert; ]]] entity: sensor.met_alerts default_color: var(--primary-text-color) color_off: var(--paper-item-icon-color) color_on: var(--paper-item-icon-active-color) lock: enabled: false duration: 5 unlock: tap -
DougButabi
tag
válasz
grafnet
#26831
üzenetére
Nem egy bonyolult dolog, csak nem a képen látható csatlakozós hőmérő kell hozzá. Az adapter 3 vezetékére szimplán rá kell kötni a hőmérő 3 vezetékét, színek szerint, a mellékelt sorkapcsok segítenek benne.
Én egy hete kötöttem be, medencefűtést monitorozok, és azt kell mondjam, meglepően jól működik a dolog. Annyi volt csak, hogy régi volt a shelly 1 és firmware-t frissítettem, és már látszottak is az adatok.
-
tepenzed
őstag
Sziasztok!
Lehet, hogy nem a legjobb hely, de a biztonsági kamera topic halott.
Szóval hamarosan költözünk, riasztó van a házban az ok.
Viszont szeretném a garázst, kertet is bebiztosítani. A ház minden oldalán ki van alakítva 2 kameraállás, a vezetékek ott vannak és a nappaliban is a rögzítőhöz szükséges vezeték.Tehát elvileg csak kamerákat kellene vegyek és egy rögzítő eszközt. Viszont azon gondolkodtam, hogy ezzel mit érek? Maximum kicsit elrettentő, de nem mondható preventív védekezésnek, a rendőrség meg úgysem fog tudni tenni sokat pár mozgó maszkos alak miatt.
Elkezdtem nézegetni az AJAX security rendszert, elég modern, folyamatosan jönnek hozzá kiegészítők és szakember sem kell a beszereléséhez. Tehát arra gondoltam, hogy a kertben elhelyezném a mozgásérzékelőket, bentre pedig füst és co érzékelőt, illetve egy benti kamerás mozgásérzékelőt is. Szerintetek ez így megfelelő lehet, elég drágán jönne ki, de nem nagyon találtam jobb eszközt. Ehhez párosulna az Ajax kültéri sziréna, illetve mobil értesítés.A másik ág amin gondolkodtam, hogy a mozgásérzékelők helyett olyan kamerákat felszerelni, amik mozgásra riasztanak szirénázással és felvétel készítéssel, illetve mobil értesítéssel. De azt néztem, hogy pl ez csak bizonyos hikvision kamerákban meglévő funkció, legalábbis az új fajta motion sensor, ami már okosabb és nem jelez be mindenre (pl állatokra, hószakadásra stb). Na viszont itt már cska a kompatibilis rögzítő eszköz majdnem 300 ezer forint, szóval tényleg nem tudom, hogy mi lehetne a legjobb megoldás.
Ti melyik vonalon indulnátok el, esetleg van-e erről jó cikk?
-
amargo
addikt
válasz
Vodike
#26873
üzenetére
Mert a label 2x szerepel benne.
Megnéztem és volt pár elcsúszás benne, próbáld így:
type: conditional
conditions:
- entity: sensor.met_riasztas
state_not: '0'
card:
type: 'custom:button-card'
size: 30px
show_label: true
show_name: false
entity: sensor.met_riasztas
color_type: icon
styles:
card:
- height: 80px
icon:
- color: red
label: >
[[[
var met_alert = states['sensor.met_riasztas'].attributes.dominant_met_alert;
return met_alert;
]]] -
Vodike
tag
válasz
amaximus
#26862
üzenetére
Ezt vajon miért kapom?
type: conditional
conditions:
- entity: sensor.met_alerts
state_not: '0'
card:
type: custom:button-card
size: 30px
styles:
label:
- font-size: 90%
card:
- height: 80px
icon:
- color: red
label: >
[[[
var met_alert = states['sensor.met_alerts'].attributes.dominant_met_alert;
return met_alert;
]]]
show_label: true
show_name: false
entity: sensor.met_alerts
color_type: iconKonfigurációs hibákat észleltünk:
duplicated mapping key at line 15, column -137: label: > ^ -
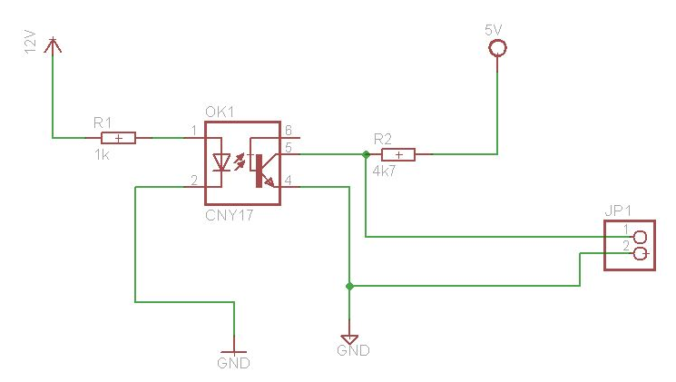
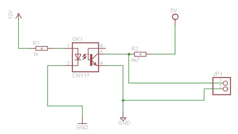
koala69
tag
Sziasztok, kis elektronikai segitseget szeretnek kerni -- van egy autobeallo kapu, aminek a bezart allasat akarom monitorozni. A reed rele nem vat be - pontosabban a kapunak +/- 5-7 cm "jateka" van, igy bizonytalan a kapcsolas. A vegallas kapcsolorol vennem le a jelet, de ahogy mertem, ott 16V pozitiv van....
Nincs vkinek egy kapcsolasa, amivel egy-ket tranzisztorral tudnek egy relet kapcsolni, ami aztan egy esp bemenetere adna jelet?
koszonom! -
S.Milan
csendes tag
Sziasztok,
Integráltam a HA-t Google home alá, működik is, de néha azt mondja a Google home - hogy a HA nem elérhető, utána várok egy percet vagy fél percet megint minden működik. Természetesen amikor azt mondja hogy nem elérhető, akkor is elérhető.Valaki találkozott már ezzel a hibával?
-
vampire17
addikt
válasz
zsamiatt
#26867
üzenetére
service: notify.csak_norbi
data:
title: 'Zivatar - {{ states(''sensor.met_zivatar'')}}'
message: '{{ state_attr(''sensor.met_zivatar'', ''rovid_jelentes'') }}'A szinteket ahogy latom kezeli, sztm amaximus profibb annal, hogy ne gondoljon arra, ha tobb veszjelzes is van

alerts:
- level: '1'
type: Zivatar
dominant_met_alert_value: 1
dominant_met_alert: Zivatar
provider: Data provided by met.hu
friendly_name: MET riasztás
icon: 'mdi:weather-lightning-rainy' -
DJGABI
addikt
válasz
winotto
#26858
üzenetére
HASS OS a rendszer neve, látom újdonság, hogy vannak már Odroid-os image-k is, de én úgy látom egyik se S905x2 alapú, meg hát nem is lenne rá garancia hogy jól futna tök más hardveren.
ARMbian kell neked [link], de igen, ez telepíthető. Aztán vagy Container (ez mondjuk nekem szintén új) vagy Supervised install [link]
-
winotto
tag
Csak most csöppentem ide, lehet butaságot kérdezek, elnézést :-)
Elviekbe erre is telepíthetném ez ODROID rendszert vagy mást ?
[link] -
kdavid86
tag
válasz
jézusom
#26854
üzenetére
A yaml fileokat eleg copyzni. En backupot is ugy csinalok, hogy szimplan elmentem az osszes yaml filet es a scripts, custom_components mappa teljes tartalmat, illetve a .storage mappabol a lovelace filet. Ezzel tobbe-kevesbe fajdalom mentesen es gyorsan lehet menteni adott allapotot. Ha van egyeb dolgod az "integration" alatt, akkor azt nyilvan kezzel kell ebben az esetben utana beallitanod, de azok alapbol kb fel perces muveletek szoktak lenni.
Szoval egy teljesen clean installnal millio idot sporolsz meg mar csak azzal, ha ezt a nehany filet a regi tartalmaval egyutt atmasolod.
-
LouiS22
veterán
válasz
jézusom
#26847
üzenetére
Az eddigi írásaid alapján nem vagy felkészülve még a dockerre (nem sértésből mondom, tanulható ez is), meg fogod magad szívatni és itt fogsz siránkozni, hogy nem megy. Telepítsd a gyári image-et (a legmélyén az is docker, csak be van minden állítva, nem neked kell vele foglalkoznod). Én szóltam.
-
jézusom
addikt
Hali!
Lassan át szeretnék állni a HA-al dockeres, vagy valami virtualos változatra, hogy egyéb applikációk is fel kerüljenek a pire.
Jól látom, hogy amiket csináltam snapshotokat, ott nem tudom behÍvni? A beállÍtásokat, kódokat nem lehet áttenni? -
radio11
tag
válasz
grafnet
#26836
üzenetére
Hogy még jobban összezavarjalak a Shelly kábelei szerintem 1 méteresek.
Viszont aliexpressen van 2 és 3 méteres is ugyanabban a kivitelben: [link] , jobban hangzik, mint az 1 métereset toldani.
De létezik "pucér" DS18B20 és fém kupak is, bár nem jön ki jobban és még össze is kell rakni. -
nemethsza
tag
-
Rosep
senior tag
Sajnos nem akar még mindig működni a Legrand kapcsolóm ZHA-val.
Egyik fórumon valaki írta, hogy nem csak a ZHA configban, hanem a Zigbee router konfigjában is át kell állítani a csatornát.First you need to switch to channel 11. Not just in zha config, you need to change your zigbee router’s configuration. In my case with the Conbee 2, I used the phoscon app (deconz has a bug and doesn’t retain the change).
Na már most eleve nem routerként funkcionál a stick... de mindegy. Conbee-nél ez könnyű, mert van hozzá app. De CC sticknél, ezt mégis hogyan kéne? -
nemethsza
tag
válasz
nemethsza
#26771
üzenetére
Srácok, kitépem a hajam!
Shelly 2.5 - weben elérem, zöld a cloud, zöld a wifi, működik, Google-hoz hozzákötve az acc, működik, a Shelly appra viszont képtelen vagyok felvarázsolni. Nincs (se a hidden) eszközök között, nem is találja, webről (a néha működő) discovery módban ha rálát az app, azt mondja, ha hozzá akarom adni, hogy a device már létezik...
Mit csináljak, hogy appból is lehessen vezérelni?
Ja, a webes eléréből a factory reset megvolt, shelly ssid-re csatlakoztam, wifihez ssid+pw megadva, shelly ip-jéhez weben csatlakozva, de mintha nem felejtette volna el a beállításokat... az hogy lehet? -
vampire17
addikt
válasz
vampire17
#26794
üzenetére
Modositottam a Flow-n, mert eszrevettem, hogy van egy kis hiba... Ugye ugy mokodik, hogy ha egy adott idojarasi esemeny megjelenik a tablazatban, akkor annak az ertekeit fogja kiirni, ha az az esemeny viszont nem szerepel (!= a logikai kapu), akkor ugy veszi, hogy nincs riasztas (arra az esemenyre).
A gond az volt, ha volt pl riasztas tobb esemenyre is... Ekkor az igaz es a hamis ag is "igazza" valt. (az igaz azert, mert szerepelt az adott esemeny, a hamis pedig azert, mert mas is szerepelt
)
Ezt ugy vedtem ki, hogy a "nincs riasztas" agba beepitettem egy "kapu" node-ot, ami zarva van, ha szerepel a teljes tablazatban valahol az adott idojarasi esemeny es nyitva van, ha nem. igy elkerulheto a dupla uzenet.
Illetve beepitettem egy rbe node-ot, hogy ne triggerelje foloslegesen a HA-t a Node-red. Illetve igy pontosan latszik, hogy egy riasztas meddig volt ervenyben.
ime a modositott flow:
https://pastebin.com/eAMrZjkk -
ojb
tag
válasz
grafnet
#26829
üzenetére
Megkövetlek... Igazad van!
"De 3 helyen, amik relatíve közel vannak egymáshoz. (5-8 m-en belül)"
Én a fenti a mondatodból indultam ki és nem számoltam azzal az eshetőséggel,
hogy "vevő" és az egyik érzékelő lehet egy helyen is. Valóban ebben az esetben a kábelhosszak ellentétben az általam írt 20 - 25 m helyett 10 - 16 m-re rövidülhetnek.
Így jó eséllyel "bármilyen" kábelen és egyetlen GPIO-n is stabilan működhet az 1Wire. -
-
gya/352
tag
válasz
grafnet
#26829
üzenetére
En ugy latom annyira nem megy neked ez a "sajat magadnak csinalas" hogy mindenkeppen gyari dologban kell gondolkodnod. Mar korabban irta valaki azt hiszem a xiaomi homero szenzorokat amik elemrol mukodnek es egy telefonos appal lehet nezegetni oket, vagy veszel 3 Shelly1-et homero addonnal es arra kotsz ra ds18b20 szenzort. Az meg raadasul 220-rol mukodik csak azt kell neki oda vinni ahova telepiteni akarod, es mint mar mondtam jol hasznalhato telefonos appja is van meg felhos megoldas id van hozza meg asztali geprol is elerheto.
-
ojb
tag
válasz
grafnet
#26821
üzenetére
A 3x5 - 8 m hosszak esetében egy GPIO használatakor (párhuzamosan kapcsolt DS18b20-ak)
már -- jó eséllyel -- figyelembe kell venni a ~20 - 25 m kábel kapacitását is. Ezért a hosszú busz helyett, ha van rá lehetőség inkább három ágú csillag kapcsolást célszerű használni a szenzorok elhelyezésénél, szükség esetén három GPIO használatával.
A felvázolt feladatra én D1 mini pro-t használnék (esetleg külső antennával). Ezt egyszerű programozni a közvetlen USB-ről és megtáplálni egy telefon töltőről...
Érzékelőnek DS18B20 -akat UTP (FTP) kábelezéssel. Szoftvernek a free IoT - OnOff - ot egy Public MQTT bróker közbeiktatásával.
Talán ez a leg - árérzékenyebb "vezetékes" megoldás... -
apollo12
veterán
Hali vettem egy fogyasztás mérő konnektort [link] , de simplelife programban elég ritkán frissíti a fogyasztást, van mikor 2 percig ugyan azt az értéket mutatja
, szerintetek hogy lehet megoldani hogy sűrűbben frissítsen a programban -
twingo16v
tag
Sziasztok!
Esetleg nincs valaki aki nekem tudna segíteni a korábbi [link] kérdésemmel kapcsolatban?
A WiFi kérdést sikerült megoldanom.
Köszönöm -
vampire17
addikt
válasz
grafnet
#26821
üzenetére
Nekem odakinn mukodik egy xiaomi zigbee homero vagy 2 eve es semmi baja (annyi, hogy fedett helyen van, igy az eso/ho nem eri, de amugy full kulter). Talan egyszer ha kellett bene elemet cserelni... Sztm ha el tod helyezni ugy, hogy nem eri eso, akkor vegyel 3 ilyet, meg egy gateway-t es kesz:
Ezekben az is jo, hogy ha esetleg tovabb lepnel a kesobbiekben, akkor ez eleg jo alap lehet hozza. (zigbee bridge flashelheto custom firmware-el, amivel mas zigbee cuccokat is megeszik, nem csak sonoff-ot)
De kezdetnek sztm neked boven jo a gyari is.
-
válasz
vampire17
#26820
üzenetére
Külső hőmérsékletet.
De 3 helyen, amik relatíve közel vannak egymáshoz. (5-8 m-en belül)Gondolkodtam az Időjárás állomáson én is, sőt meg is próbáltam, de annyira gáz értékeket adott, hogy el is vetettem.
A másik, hogy egy valamire való IÁ is inkább a 20 k, mint a 10k x 3 db-bal...Jó lesz az a forrasztós, össze hozzuk valahogy.
-
gya/352
tag
válasz
grafnet
#26815
üzenetére
Ha nagyon nem akarsz, nem tudsz foglalkozni kódokkal meg forrasztással akkor talán a Shelly lehet neked nyerő. Bár a kültéri hőmérőzéshez a Shelly Uni lenne a legjobb, arra lehet kötni DS18B20-at, vagy DHT22-t, de azt nem úszod meg forrasztás meg barkácsolás nélkül, mivel tápot is kell neki adni, meg dobozba is kell rakni. Viszont van hozzá telefonos app, így nem kell feltétlenül Home Assistant-tal vagy Domoticz-zal bajlódnod, nem kell rajta firmware-t cserélni, ha később mégis be akarod integrálni okosotthon rendszerbe. Cserébe nem a legolcsóbb.
-
válasz
vampire17
#26811
üzenetére
Az a baj, hogy Ti tudjátok miről beszéltek, én meg még most próbálom megfogalmazni.
Nem kell relé (most, a végén lehet, hogy az is kell majd).
Csak annyit szeretnék (most), hogy 3 hőszenzor értéket bármikor lássam.Termosztátra keresgéltem eddig, hátha...
az van készen...
PnP módon lehet üzembe helyezni... -
vampire17
addikt
válasz
grafnet
#26810
üzenetére
"termosztat" alatt egy relet ertesz, homerovel?
https://shop.shelly.cloud/shelly-1-wifi-smart-home-automation#50
https://shop.shelly.cloud/temperature-sensor-addon-for-shelly-1-1pm-wifi-smart-home-automation#312
https://okosotthon.bolt.hu/webaruhaz/termek/din-sin-tarto-adapter-shelly-1-vagy-shelly-1pm-relekhez-shelly-homerseklet-adapterhez/ -
radio11
tag
válasz
grafnet
#26807
üzenetére
Tasmotizer az egy pc sw ami a firmware-t rakja föl az eszközre, utánna az eszözre wifin keresztül közvetlenül fel tudsz menni (pl egy telefonról is) és a további beállításokat ott végzed.
Magyarul mérsékelten tudsz olvasni, angolul viszont bőven. Magyarul pont ez a fórum az egyik fő forrás. -
radio11
tag
válasz
grafnet
#26805
üzenetére
valami ilyesmi lenne a végeredmény:
https://tasmota.github.io/docs/DS18x20/
itt látható, hogy 3 szenzort is tud kezelni 1 feldolgozó egység. Kell 3db tokozott hőérzékelő (DS18B20) 1db wifi egység (ESP-01 a legegyszerűbb) meg 1 usb-s programozó ehhez. Tasmotizer nevű programmal fel kell tenni egy tasmota firmware-t az eszközre, webes felületen konfigurálni és feltenni valamelyik okosotthon rendszerre (Home Assistant vagy Domotitz), ha utóbbiba nem akarsz invesztálni akkor valami olyan firmware (meg alkalmazás) kell ami felhőn keresztül megy (ebben viszont még nem vagyok szakértő) -
Köszönöm a gyors kérdéseket.
Igen, koala: csak a 3 adatot szeretném látni a telefonomon.
Igen, radio: tokozott szonda kell, ami a kábelén keresztül adja az értéket a feldolgozó egységnek, ami a falon egy dobozban lesz.
Igen, a kereső kiadta ezt a szondát, de amiket találtam hsz-ek már kacifántosak nekem. Ezért kérdezem, hogy "egyszerűbbé", érthetőbbé tudjam tenni magam számára és a majdani forrasztós ember számára is. -
radio11
tag
válasz
radio11
#26802
üzenetére
Ha levegő hőmérsékletet kell mérni akkor még talán összehozható Xiaomiból is (csak eső elől védeni kell). Ha folyadékot (víz) vagy szilárd anyagot (talaj) kell mérni akkor oda tokozott mérőszonda kell, DS18B20 adja magát mert olcsó és egész jól mér és van belőle jól betokozott, kábeles variáció. Ehhez kell valami jeltovábbító, egy ESP féle wifis kártya pl. .
Új hozzászólás Aktív témák
- 2db SYNOLOGY Kamera CC400W, 2560x1440 30 FPS, microSD, beltéri/kültéri
- SZUPER Akcióban Új Bontatlan Dyson V15 Origin 3 év gyártói garanciával Azonnal Átvehető
- Egyedi Cube Stereo Hybrid 160 E-Mountain Bike (Jó Állapotban)
- Möbelix Racing gamer szék eladó
- Hario MINI MILL SLIM PLUS tekerőt keresek, mert elveszett
- Samsung Galaxy S25 Ultra 1024GB/1T Újszerű Kártyafüggetlen 1év Garanciával
- Konzol felvásárlás!! Playstation 5, Playstation 5 Pro
- Eladó egy Clevo PA71HS-G i7 7700hq Gtx1070 Kérlek olvasd végig a hirdetést
- GYÖNYÖRŰ iPhone 12 mini 128GB Blue -1 ÉV GARANCIA - Kártyafüggetlen, MS3881
- Asus PN50 mini pc /Ryzen 5 4500U(6 mag)/8GB/250GB/WIN11 PRO/
Állásajánlatok
Cég: BroadBit Hungary Kft.
Város: Budakeszi
Cég: ATW Internet Kft.
Város: Budapest
(Ebben az esetben először vissza kell állítani az eredeti Androidot, mert a CoreElec belepiszkál a Boot-ba!!!)






