-
Fototrend
DIGI internet Gyakran Ismételt Kérdések
(Kattints az Összefoglaló kinyitása feliratra!)
Utolsó frissítés: 2024. február
Aktív témák
-
kpjotr
friss újonc
Sziasztok!
Segítséget, tanácsot kérek Tőletek!
Adott egy digi Fiberhome eszköz, router módban. Eredeti beállításokkal és egy gyári 1m-es cat.5e UTP kábellel egy notebookon hozza a gigabites netet, viszont ha kb. 6m-es krimpelt cat.5e kábelen próbálom, akkor csak 100Mbit-et ad gyanezen a notin. Már két kábellel is próbáltam, egyikkel sem jó. Krimpeltem már sokszor, de eddig gigabites nethez nem. Lehetséges, hogy valami speckó csati kell hozzá, vagy túl hosszú a kábel (nem hinném). Sajnos muszáj krimpelni, mert a csati nem fér át a káblnek készített furatokon. -
Bacusuz
őstag
válasz
CsiguszMaxim
#102391
üzenetére
Még annyit, hogy az asus rt-ac56u hátulján minden porton van led, ha az sárga akkor gigás a kapcsolat, ha zöld akkor csak 100as
-
temporello
tag
válasz
Inhouse
#102377
üzenetére
Én például ezt próbáltam,ezzel bejött:
https://www.croxyproxy.com -
samfishR
senior tag
Sziasztok,
Olvastam, hogy Miskolcon másnak is szar, nálam is ugyan ez a hiba, 2000ms-re felugrik, majd vissza. mikor milyen gyakran, van, hogy 5-10percenként, van, hogy órákig nem csinálja. Rohadt zavaró:
Nyitottam egy ticketet, ez lett a válasz:
"Tisztelt Ügyfelünk!
Rendszerünk információi szerint a hibát központi jellegű probléma okozta, melyet illetékes kollégáink igyekeztek a lehető leghamarabb elhárítani.
A kellemetlenségekért szíves elnézését kérjük.
Amennyiben bármilyen jellegű hibát tapasztal, kérjük, jelezze azt a 1272-es telefonszámon (munkatársaink a nap 24 órájában készséggel állnak rendelkezésére), vagy e-mailben a hibabejelento@digikabel.hu címen.
Megértését köszönjük!"
kb azt jelenti h le vagy szarva
-
CsiguszMaxim
senior tag
válasz
qqcqqc
#102390
üzenetére
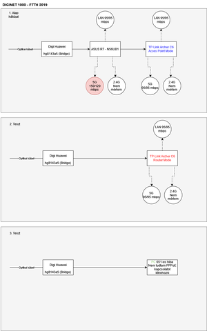
Szerintem megvan a megoldás. És azért volt furcsa, mert kettő hiba okozhatta. Egyrészt az ASUS és a TP link közötti kábel lakás átrendezés áthúzás miatt újra lett krimpelve és most csak 100mpbs-t látok rajta. A másik pedig, hogy az ONT és ASUS között is lehetett gond szintén az átrendezés miatt. Az ASUS WAN portja nem "kattanós" hanem ki tud csúszkálni. Valahol mintha olvastam volna olyat, hogy ha nem jól érintkező kábel is tud ilyen gondot. Most kint az ASUS-on már jön a gigabit, a köztes kábelt pedig újra krimpeljük. Köszönöm a segítséget.

-
válasz
CsiguszMaxim
#102389
üzenetére
Az a baj, hogy az enyémen (rt--56u) már padavan van jó ideje, de valami olyat keress, hogy LAN és azon belül a switch kifejezést.
-
válasz
CsiguszMaxim
#102386
üzenetére
A router admin felületén milyen sebeséget ír a portokhoz?
-
4Grider
félisten
válasz
CsiguszMaxim
#102386
üzenetére
És gondolod a Digi szabályoz a saját routereden úgy, hogy vezetéken ne tudjál annyit mérni mint a saját wlanodon?

Szerk.:
Egyébként marha egyszerű: Megnézed a saját routered admin felületén, hogy milyen sebességet egyeztetett le az onttal... -
válasz
CsiguszMaxim
#102383
üzenetére
Ez 100-as sebességnek megfelelő mit mértél vezetéken, valahol van egy hibás kábel, vagy az ONT 100-as portjába dugtad a WAN vezetékét.
-
CsiguszMaxim
senior tag
-
poczkodig
csendes tag
válasz
YellowFlash
#102370
üzenetére
Nekem se megy napok óta, de most látom, hogy a tracert mit ír ki...
Tracing route to ddos-guard.net [185.178.208.182]
Valszeg ddos-t érzékeltek és szopólistára tették a digit. Kérdés meddig.
-
ElektrikusDE
senior tag
válasz
ElektrikusDE
#102378
üzenetére
500/25 Mbits net természetesen. (mindig elírom)
-
válasz
kalapacsolok
#102376
üzenetére
Szia!
Első körben érdemes lenne a két cég business ajánlatait összehasonlítani, jelenleg a Vodafone ajánlata üzleti csomag, szemben az otthoni felhasználásra szánt Digi ajánlattal. Erről itt tudsz tájékozódni: [link]
Másod sorban szerintem azt kell kitalálni, hogy mekkora sávszélességre van szükség egyidőben, mindkét szolgáltatóról van pozitív és negatív vélemény is a neten szép számban.
Azt is érdemes figyelembe venni, hogy a szolgáltatás minőségét nagyban befolyásolja a felhasználási hely infrastrúktúrája, "bombabiztos" tanácsot sajnos nem lehet így adni.
-
ElektrikusDE
senior tag
válasz
Dragon3000
#102372
üzenetére
Egyébként Vodafone
UPC500/25 Gbits nettel is elérhető az oldal.Ui:
Sajnos ahová költöztem ott nem szolgáltat a DIGI. (és sajnos a NextGen sem)

-
Inhouse
őstag
válasz
temporello
#102375
üzenetére
hide.me-vel sem megy.
-
kalapacsolok
senior tag
Sziasztok! Cégnek, irodába szeretnék internetet. 3an használnánk, átlag irodai munkára, néha youtube videók HD nézésére. Két opció van:
1) VODAFONE - COAX KÁBEL
Business Office Net 350 Prémium
50 Mbit/s maximális letöltési és 30 Mbit/s feltöltési sebesség, rendes körülmények között elérhető le/feltöltési sebesség 245/21 Mbit/s. Minimális sebesség: 90 / 8 mbps
Vodafone előnye, hogy van benne egy Huawei stick, ami működésbe lép, ha elmegy a net. Nem tudom, milyen sebességre képes...
2) DIGI - OPTIKAI KÁBELDIGINet 1000 (FTTH)
Maximális (névleges) sávszélesség -1000/300 Mbit/s
Kínált sávszélesség -700/210 Mbit/s
Minimális (garantált) sávszélesség -300/75 Mbit/sTi melyik szolgáltatót, csomagot választanátok? Nem tudom, mennyire megbízható egyik-másik, illetve milyen sebességű net lesz végeredményben...
-
temporello
tag
válasz
YellowFlash
#102370
üzenetére
Jobb híján használj valamilyen webproxyt!
-
Dragon3000
nagyúr
válasz
qnadam
#102373
üzenetére
Nálam eddig jut

Tracing route to nyaa.si [185.178.208.182]
over a maximum of 30 hops:1 <1 ms <1 ms <1 ms router.asus.com [192.168.0.1]
2 5 ms 3 ms 3 ms 10.0.0.1
3 * * * Request timed out.
4 7 ms 9 ms 7 ms ae-17.cr01.budapest.digicable.hu [78.131.3.162]
5 * * * Request timed out.
6 * * * Request timed out.
7 * * * Request timed out. -
válasz
Dragon3000
#102372
üzenetére
ami egész érdekes, hogy a traceroute már az elején elakad.
PS C:\temp> tracert -w 300 nyaa.si
Tracing route to nyaa.si [185.178.208.182]
over a maximum of 30 hops:1 2 ms 2 ms 2 ms xiaomi.lan [192.168.1.1]
2 4 ms 4 ms 4 ms 10.0.0.1
3 * * * Request timed out.
4 * * * Request timed out.
5 * * * Request timed out.
6 * * * Request timed out.
7 * * * Request timed out. -
Dragon3000
nagyúr
válasz
YellowFlash
#102370
üzenetére
A linkelt oldal több digis esetében se megy, nálam se megy, telekom mobilnettel hibamentes.
-
sfdrakex
nagyúr
válasz
YellowFlash
#102370
üzenetére
Nálam se megy Digiről. Yettel mobilnetről megy.
-
sfdrakex
nagyúr
válasz
YellowFlash
#102368
üzenetére
Mi nem tölt be? Dobj pár példát, ránézek.
-
YellowFlash
aktív tag
Pár weboldal nem akar betölteni se gépen vezetékkel, se telón wifivel, az utóbbi sacc egy hét alatt.
Próbáltam gép restartot, router restartot, DNS cserét (alap, Cloud, és Open), semmi sem segített.Ha viszont átváltok telón mobilnetre, akkor simán betölt.
Más is belefutott ilyen jellegű hibába mostanság? -
Attesz
aktív tag
Szia!
Ne haragudj, de ezt nem teljesen értem.
A szolgáltatás alig él néhány napja és első perctől nem jó.
Igen, azóta is volt újraindítva több alkalommal.
Szerintem egy ilyen eszközt ha újra kell indítani, akkor is max néhány havonta. Ez alig van itt néhány napja és már vagy 10x lett újraindítva.
Egy gagyi szar. Ennyi. -
Attesz
aktív tag
válasz
sfdrakex
#102362
üzenetére
Így még nem próbáltam.
De nem akarom elhinni, hogy 3 routerből egy sem jó.
Főleg úgy, hogy mind a három korábban hiba nélkül müködött.
Harmadiknak a cégből hoztam haza egy "ipari" Cisco routert.
Ha azzal is szakadozik, akkor ott a szolgáltató eszköze a szar.
De este kipróbálom azt amit írtál.Üdv
Attesz
-
Borisz76
nagyúr
válasz
Attesz
#102358
üzenetére
Van sajnos, hosszú tapasztalat.
Röviden a lényeg :
Egy 4. ( használt ) ONT megy nálam jelenleg !
Előző három kuka.... -
Attesz
aktív tag
Sziasztok!
Nem lesz más megoldás, hívom az ügyfélszolgálatot és próbálom cseréltetni a fantasztikus FiberHome ONT. Munkahelyrőé hazahoztam egy Cisco routert.
Ezzel is folyamatosan megszakad.
Tehát az ONT a sz@r.
Ez még egy szép menet lesz szerintem.
Van valakinek tapasztalata? Ha bejelentem, hogy rossz, akkor cserélik egyből, vagy vitatkozni kell?Üdv
Attesz
-
varso
tag
Balassagyarmat FTTH elesett...
De a környéken állítólag a Telekomnak a mobilhálózatával is problémák vannak.
[kép]
Érdekes, hogy már tegnap este is hasonló volt a helyzet, de ma délelőtt, és kora délután nem volt probléma... -
Mauzes
addikt
válasz
4Grider
#102351
üzenetére
Csak tippelek, de mivel már 5x volt ilyen, ebből következtetek. 30 perc és 4 óra közti intervallumban oldódott meg a probléma (ekkor jött az sms). Kizárt dolog, hogy 5x ennyire gyorsan kiküldetek egy embert. Ja és fura lenne, ha tényleg javították volna, ha újra és újra előfordul ugyanaz a hiba.
-
Mauzes
addikt
válasz
dchard
#102342
üzenetére
Én nem értek hozzá, de márpedig eddig mindig ez volt. Bejelentem, ügyfélszolgálat látja a hibát, továbbítja a műszaki osztálynak, majd jön egy sms, hogy megoldották, és valóban van újra net.
De ha nem ONT hiba, akkor mi lehet, minek a javítását kellene követelnem tőlük?
-
Mauzes
addikt
Sziasztok, bocs ha már volt, összefoglalóban nincs benne. El lehet érni valahogy, hogy a Digi kicserélje a szolgáltatói routert? Pl. felmondással fenyegetve segítőkészebbek lesznek bármennyivel, mint alapból (pl régen a UPC-nél ez működött)?
Csak mert ez a nyomorul Fiberhome router időről időre elveszti a kapcsolatot a LOS led villogásával kísérve (optikai kapcsolat, 18. kerület). Aztán majd egyszer magáól megjavul. Már vagy 5x hívtam emiatt az ügyfélszolgáltatot, mindig látták a hibát ők is. Az utóbbiaknál már kértem cserét vagy hogy jöjjenek ki megnézni vagy valami legyen. De aztán mindig csak az sms jött, hogy megoldották a gondot. Aztán újra és újra ugyanez lesz.Vagy ez így normális a Diginél, hogy pár hetente kompletten elmegy a net és pár óráig nincs? Tudom, hogy ászf szerint ez még tűréshatáron belül lehet, de a gyakorlatban gáz. Home office munkánál meg nagyon gáz.
-
Attesz
aktív tag
Sziasztok!
Lehet, hogy én vagyok a hülye, de ezt nem fogjátok elhinni.
Beállítottam egy statikus DNS-t(Google) és azóta semmi szakadás.
Torrent megy a NAS-ról, szakadás, akadozás nincs.
Már csak egy dolog zavar egy picit.
Az első napokban speedtest mérések alapján volt 500/300 Mbs a sebesség.
Jelenleg a mérések alapján 200/200.
Az 1Gbs-ról nem is álmodom, de a korábban mért 500/300 már kibékülnék.
Erre lenne valami ötletetek?Köszönöm
Üdv
Attesz
-
dchard
veterán
válasz
TeeJay
#102331
üzenetére
Annyi köze van hozzá, hogy L1 átalakítást végez. A teljes előre irányú kábeltv spektrum (105-860MHz) fel van modulálva 1580nm-es optikán, ezt kell visszaakaítani. A foylamat valóban egyszerű, de például ha a táp nagyon vacakol, ott már előfordulhat hogy ez is elszaródik. De itt valószínűleg már a bejövő jellel lehet valami. Nem zárható ki az ONT hiba ennyiből, de kevéssé valószínű.
-
dchard
veterán
válasz
Intruder2k5
#102328
üzenetére
Lackooo84 válasza tűnik reálisabbnak. Ha a TV adás is szétesik az sokkal kevéssé ONT gyanús...
-
Lackooo84
nagyúr
válasz
Intruder2k5
#102328
üzenetére
Hát vagy faszán hegesztették meg neki az optikát, szar a csati stb....
-
-
kokixy
csendes tag
Sziasztok!
Tegnap beüzemeltek nálam is egy ilyen ONT eszközt (Fiberhome). Előtte rendben működött minden, azóta a TV adás több csatornán is szétesik zöldes-lilás kockákra (főleg a HD-k), de ez még annyira nem is érdekelne, mert nem nézek TV-t. Ami már sokkal nagyobb baj, hogy a net is folyamatosan vacakol, ha AnyDesken keresztül próbálnék távdolgozni, megszakadozik a kapcsolat, a YouTube, Netflix, stb. videók akadoznak (wifin és kábelen is). A routerem: Asus RT-AC65P.
Tesztként pingeltem a 8.8.8.8-at, folyamatosan ilyesmi eredmények születtek:
Reply from 8.8.8.8: bytes=32 time=7ms TTL=118
Reply from 8.8.8.8: bytes=32 time=6ms TTL=118
Reply from 8.8.8.8: bytes=32 time=6ms TTL=118
Reply from 8.8.8.8: bytes=32 time=6ms TTL=118
Request timed out.
Request timed out.
Request timed out.
Request timed out.
Request timed out.
Request timed out.
Reply from 8.8.8.8: bytes=32 time=2350ms TTL=118
Reply from 8.8.8.8: bytes=32 time=1557ms TTL=118
Request timed out.
Reply from 8.8.8.8: bytes=32 time=7ms TTL=118
Reply from 8.8.8.8: bytes=32 time=1388ms TTL=118
Reply from 8.8.8.8: bytes=32 time=3549ms TTL=118
Reply from 8.8.8.8: bytes=32 time=1274ms TTL=118
Request timed out.
Reply from 8.8.8.8: bytes=32 time=1818ms TTL=118
Request timed out.
Reply from 8.8.8.8: bytes=32 time=6ms TTL=118
Reply from 8.8.8.8: bytes=32 time=6ms TTL=118
Reply from 8.8.8.8: bytes=32 time=7ms TTL=118
Reply from 8.8.8.8: bytes=32 time=6ms TTL=118
Amikkel próbálkoztam, de nem jöttek be:
- újraindítgatás (router, ONT, pc),
- a routeren gyári firmware frissítés, utána OpenWrt telepítés,
- az ONT eszközön modem/router üzemmód,
- a routerem kiiktatása, közvetlen csatlakozás az ONT-ra.
Este lejelentettem nekik a hibát, elvileg látják a szakadozást, ki is jönnek majd, de érdekelne, hogy én tudnék-e még bármit tenni, vagy egyértelműen az ő eszközükkel van baj?
Köszi előre is a választ.Feri
-
djg
aktív tag
válasz
Dragon3000
#102323
üzenetére
Köszi!
Hát azt igazából a digi ügyfélkapu / eszközkezelés menüjében olvastam:A Modem üzemmód kikapcsolja az optikai hálózati eszköz WiFi funkcióját, így saját vezeték nélküli routert is csatlakoztathat az eszközhöz. A saját routert vagy számítógépet az ONT eszköz LAN1 portjába szükséges csatlakoztatni.
-
djg
aktív tag
válasz
Dragon3000
#102321
üzenetére
Sajnos második átnézésre se találtam ilyet a szerződésben.
Na mind1, majd felhívom őket.Köszi, jó hogy mondod! Akkor azzal nem foglalkozom.
Akkor a teendőm majd, ha jól gondolom...:
- ONT bridge módba
- ONT LAN1-ből egy lan kábel a router WAN portjába
- Router lan portjaira kötöm az ONT-ből most kilépő lan kábeleket, amik a szobákba vannak kivezetve
- routert konfigurálom, pppoe kapcsolatot beállítom a user/passal. -
Dragon3000
nagyúr
A szerződésedben is szerepelnie kell a felhasználónév/jelszó párosnak. Jól gondolod, hogy nem az, amivel az ontba/ügyfélkapuba lépsz be. Ha nincs meg sehol, akkor digit fel kell hívni és adategyeztetés után megmondják.
A leírás gépen lévő pppoe kapcsolat létrehozást írja le, neked meg a routerben lesz beállítva, így ezzel a leírással ne is foglalkozz. -
djg
aktív tag
Sziasztok,
Az ONT-t tervezem bridge módba tenni.
Már eljutok a digis ügyfélkapuig, de még nem húztam meg a ravaszt, mert nem tudom mi az internetes felhasználó/jelszavam.saját eszközében be kell állítani egy úgynevezett PPPoE kapcsolatot, hogy az csatlakozhasson az internetre. A PPPoE kapcsolat létrehozásához Önnek szüksége lesz az internet előfizetéséhez tartozó felhasználónévre és jelszóra, melyet megtalálhat a bekötéskor átadott nyomtatványon.
Sajnos nekem nem is rémlik és nem is találok olyan papírt, amit itt hagytak volna bekötéskor. Ez a user/pass nem ugyanaz, mint ami az ONT egység belépéshez kell és nem is az, ami a digis ügyfélkapuhoz kell, ha jól gondolom, igaz? Honnan máshonnan lehet ezt elővarázsolni? Gondolom ügyfélszolgálat telefon vagy személyesen....
Sajnos az előfizetői szerződésen nincs ilyen infó, pedig logikus lenne, hogy oda tegyék....Illetve egy másik kérdés a PPPoE beállítással kapcsolatban:
Találtam egy ilyen lépésről lépésre leírást, de nekem furcsa, hogy miért a "telefonos hálózat" alatt kell ezt indítani.
Router esetén a Telefonos kapcsolat helyett az Ethernet menüpont alatt találjuk a kapcsolatot.
Routert kötök majd az ONT mögé, akkor nem is úgy kell kezdeni, ahogy mutatja, hogy telefonos hálózat új kapcsolat?Köszi!
-
Croft-21
őstag
válasz
sfdrakex
#102317
üzenetére
De eddig nem volt vele ilyen gond, időnként levált a wifiről, aztán újra csatlakozott. De most hiába vagyok wifin, minden honlap kiírja, hogy hosszú ideje nem válaszol, vagy nem találja az oldal DNS címét. Az ONT újraindítása eddig megoldotta a problémát, ha nem volt nem, de most úgy tűnik ez sem segít.
-
Croft-21
őstag
Ez a wifi hálózat nem ad internet hozzáférést - ez mitől van? Újra indítottam a routert, de nem jó a wifi, akadozik a net. A weblap túl hosszú ideje nem válaszol hibaüzenet.
-
Attesz
aktív tag
válasz
csonkaj87
#102288
üzenetére
Szia!
Ott lakom a környéken, évek óta Digi előfizetőként.
Semmi gond nincs vele.
Most akadt egy kis gondom, mert megjött az optika, de ez nem biztos, hogy a szolgáltató hibája. Asus routerem van DD-WRT-vel és a kettő lehet, hogy nem szerencsés.
De mondom, ez nem a szolgáltató hibája.
Szóval nyugodtan válthatsz a Digire.Üdv
Attesz
-
Borisz76
nagyúr
válasz
novoszath
#102308
üzenetére
Egyszerűen hívd fel az ügyfélszolgálatot és rakasd BRIDGE módba a szolgáltatói eszközt. Ezután a saját routereden kell majd beállítani a PPPoE kapcsolatot.
Az adatokat megtalálod a szerelők által otthagyott munkalapon.
Azok nélkül NEM tudod beállítani és net nélkül maradsz. -
dace
újonc
válasz
kasux
#102266
üzenetére
Szia!
Nem kaptam sajnos. Az ügyfélszolgálatosok vagy nem értenek hozzá, vagy csak nem mondhatják hogy szar.... Sebességméréseket akarnak kérni mindig, nem igazán értik a problémát... Mostanában azt csinálom, hogy dobálom az ip-t egyfolytában, mert van olyan kiosztás, ahol nincs ez a hibajelenség, de ez kb nagyon ritka.
-
nggabi
félisten
válasz
csonkaj87
#102288
üzenetére
előkapartam a szerződést, idén lesz 10 éve h bekötötték a digi optikát. sztem a huawei ont is azóta megy
Liptáktelep.A telekom koaxa nem volt rossz, de hulladrága volt mindig is. Ritkán van max 1-2 órás kiesés a digiben, mondjuk évente 1x-2x vagy ha épp a te oszlopodon farigcsálnak fent valamit.
Aktív témák
Olvasd el az összefoglalót!
Társtopikok:
● DIGI kábel TV
● DIGI Mobil
● DIGI műholdas TV
● DIGI vezetékes telefon
Router kérdésekkel ezekbe a topikokba fáradjatok!
● Milyen routert?
● Router gondok
- Samsung Galaxy S24 Ultra - ha működik, ne változtass!
- Amlogic S905, S912 processzoros készülékek
- Napelem
- Motorola Edge 70 - többért kevesebbet
- Yettel topik
- SSD kibeszélő
- Nintendo 3DS és DS topic
- Xiaomi 15 - kicsi telefon nagy energiával
- Milyen routert?
- Luck Dragon: Asszociációs játék. :)
- További aktív témák...
- IKEA Format lámpák eladóak (Egyben kedvezménnyel vihető!)
- Felújított laptopok számlával, garanciával! Ingyen Foxpost!
- Google Pixel 10 Pro 5G Porcelain AI-fotó varázs, Super Actua 120 Hz 128 GB
- Xiaomi Redmi Note 13 5G 256GB, Kártyafüggetlen, 1 Év Garanciával
- HIBÁTLAN iPhone 13 Pro 128GB Graphite -1 ÉV GARANCIA - Kártyafüggetlen, MS3747
Állásajánlatok
Cég: Laptopszaki Kft.
Város: Budapest
Cég: BroadBit Hungary Kft.
Város: Budakeszi



(Ott mennek nagyon ezek a cuccok ) .

