-
Fototrend
Ez itt, az elektronikával hobbiból foglakozók fórumtémája.
Lentebb összegyűjtötttem néhány elektronikával kapcsolatos, hasznos linket.
Új hozzászólás Aktív témák
-
Tegnap beakartam indítani a 4Q025 higany gőzösömet és nem akarta nekem így csinálni.inkább a felhők közt kerestem a hasonló fényű "jelenségeket"

-
_ATi_1
senior tag
PHM és Lompos48:
Megint csak köszönöm a jó tanácsokat, beláttam, tényleg egy 24V-os venti lenne legjobb. Már így is elég kazán lesz a szerkezet, inkább rendeltem egy 24V-osat, minthogy még több hőt termeljek feleslegesen.
Tudtam variálni a fizikai méreten is, a bordát összébb tudom tolni, így megoldódik a vasmag és a borda kontaktusa is.
Már csak elektromos szempontból van egy kis gubanc: maximum 2,5A-t tud leadni a szerkezet, 5A helyett. A trafó 8A-re képes.
Kapcsrajz: Nálam Rx 0,2ohm helyett 0,22ohm. Ez a kis eltérés esetleg gondot jelenthet ?Lompos48: Köszönöm a dicséretet

-
Lompos48
nagyúr
-
Lompos48
nagyúr
válasz
_ATi_1
#31182
üzenetére
Kívülről nagyon pofás.
Belülről rendetlen. 
A teljesítménytranzisztorok hűtőbordája, tehát a kollektorok is hozzáér a trafó vasmagjához. Ez okozhat valami gondot?
Igen, ha esetleg nem is azonnal. Csempéssz be közéjük valami vékony szigetelőlapot, filmet, hártyát.
Ventillátort - ha nincs egy felesleges szekundered - csak a szűrés után, még akkor is, ha így a legnagyobb az elpazarolt feszültség.
-
_ATi_1
senior tag
Egykét apró simítást leszámítva kész is van a tápegység dobozolása: Kép1 Kép2.
A teljesítménytranzisztorok hűtőbordája, tehát a kollektorok is hozzáér a trafó vasmagjához. Ez okozhat valami gondot? Sajnos nagyon ki lett centizve a hely...
Még egy kérdés: 12V-os ventilátort hova tudnám kötni, hogy mindig forogjon? Egy ellenálláson keresztül a tápfeszre?
-
Lompos48
nagyúr
Hogy is van ez a 2 paraméterlista mérlege?

Általános jellemzők:
310 Watt összteljesítmény
2.1 csatornaFogyasztás:
Készenléti energiafogyasztás (fő): 0,45 Watts
Stand-by Power Consumption (Subwoofer):
0,45 Watts
Működési energiafogyasztás (fő): 24 Watt
Működési energiafogyasztás (mélynyomó): 20 Watt -
mezis
félisten
Üdv.!
Nem tudom miért töltik egyesek az idejüket csöves erősítőn építésével, amikor készen is lehet kapni !
![;]](//cdn.rios.hu/dl/s/v1.gif)
-
Lompos48
nagyúr
válasz
darvinya
#31167
üzenetére
Trafóról egyenirányítva ≈50VDC jön le.
Ha kötődni akarnék, akkor megint a fuzsitusságodat emlegetném. Trafóról vagy egyenirányítva? Ugye igazam van?

Persze bármelyik 63V-ost, ami alakra/méretre talál oda. Nem kell delikátessz után szaladgálni. A trafó elég szegényesnek néz ki vasmag szempontjából.
@totya694 Olyan tokozással nagyon nehéz lenne valami performanszot alkotni.

-
darvinya
titán
Én balga csak nézek, de nem olvasok.

A rajzon 3-5 láb kötések vannak trafón nem 3-3-as láb. -
_ATi_1
senior tag
Meg is vagyok...8-10 menet után meg is lett a megfelelő feszültség. Köszönöm mégegyszer mindenkinek.

-
_ATi_1
senior tag
Köszönöm mindenkinek a választ. Elgondolkodok a menetek letekerésén, lehet hogy tényleg egyszerűbb lesz. Kartonszerű papírral vannak a menetek elszigetelve, alatta szerintem nincs kiöntve már semmivel.
-
Lompos48
nagyúr
-
_ATi_1
senior tag
válasz
totya694
#31156
üzenetére
Elnézést, lehet hogy nem volt egyértelmű. A trafó kimenete 24V-ot ad 220V-os hálózati feszültség esetén, de esetemben ez 27,4V. Ha jól számoltam, ebből 36,9V lesz, amit már sajnos nem bír el az áramköröm, már rögtön a pufferkondik is 35V-osak.
BY500-1000 típusú diódák vannak itthon, ami az adatlapjából ítélve pont elbírná a maximális 5A-t, viszont ezeket nem hiszem, hogy lehetne hűteni.
Egyenirányítás után, vagy még előtte érdemes bekötni ezeket a diódákat?
Köszönöm mindkettőtöknek a választ.
-
darvinya
titán
válasz
totya694
#31151
üzenetére
Köszönöm.
Azért kértem megerősítést, mert a felső tekercs zöldje az alsó tekercs sárgával volt összekötve, és a felső tekercs sárgája az alsó tekercs zölddel volt összekötve.
Viszont a rajzon nem így szerepel.
Hogyan tudnám meg melyik szál melyik ág lehet?
Én most csak helyéből próbálom beazonosítani.(#31152) vodkaboy22
Az tartó és régi gyanta.
-
_ATi_1
senior tag
Sziasztok!
Már tettem fel kérdést itt a most épülő labortápommal kapcsolatban, most újra problémába ütköztem.
Sikerült hozzá trafót szerezni, aminek a kimenete (24V) egyenirányítás után még éppen a maximális feszültség alatt maradna, 220V-os hálózati feszültség esetén. Így viszont a megengedett 35V fölött van. Létezik erre valami egyszerű megoldás? 2-3db diódát sorosan kötve levághatom ezt a pár voltot? -
válasz
vodkaboy22
#31148
üzenetére
Én igazoltam távol voltam főztem az ebédet
![;]](//cdn.rios.hu/dl/s/v1.gif)
Most a süteményt sütöm. -
PHM
addikt
válasz
vodkaboy22
#31145
üzenetére
Túl sok a dióda(híd).
Középleágazású tekercsenként 2-2 dióda és slussz.
Az ellenállások sem kellenek.
A diódák miatt nem fog visszatáplálni az egyik tekercs a másikra.
Az persze benne van a pakliban, hogy a nagyobb feszültségű tekercs
fog nagyobb terhelést kapni.(#31146) Lompos48: Upsz, erre nem is figyeltem, abszolút jogos.
-
Lompos48
nagyúr
válasz
vodkaboy22
#31145
üzenetére
Próbáld csak ki és aztán számolj be a tűzijátékról...

-
válasz
darvinya
#31141
üzenetére
Ha Te párhuzamba kötöd a két 115V-os tekercset akkor valóban zúgni fog rendesen és le is fog égni ha nem védi meg a biztosíték.
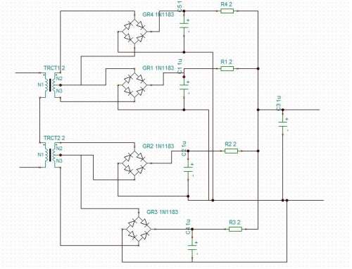
Ha 2db 115V-os tekercsed van mint az első rajz szerint is akkor ha az egyik végét a másik végével kötöd össze akkor a 2 tekercs által létrehozott mágneses mező lerontja egymást és a secunder oldali tekercsekbe nem tud feszültséget indukálni.
Felül van 4db láb ami 2 115V-os tekercset jelent(balról jobbra 1-2-3-4)
1-es tekercs kezdete,2 tekercs vége,3 második tekercs kezdete,4 második tekercs vége.
ha 2-3-ast kötöd össze akkor 230V-ot köthetsz az 1-es és 4-es lábra.Ennél pl. eltér a fentebb írtakhoz képest a bekötés.Gyártótól függ de az elsőnek említett példám az elterjedtebb(én legalább is sokkal több Puskás féle trafóval találkoztam)
-
válasz
darvinya
#31126
üzenetére
"Az a helyzet, hogy nem mindegy hogyan kapcsolom hálózatra.
Azaz polaritás megfelelően kell, hogy legyen.
Tehát felül a fázis, alul a nulla, mert fordítva csak búg."Ha jól van összekötve a 2db primer tekercs akkor ilyet nem csinálhat(az egyik 115V-os tekercs végének kell a másik kezdetére mennie)
-
Lompos48
nagyúr
válasz
darvinya
#31138
üzenetére
A szekunderoldalra fogjuk rá, hogy elfogadható, bár soha nem voltam híve egyenirányítók párhuzamosan kötésének. Egyetlen menetnyi különbség is néha problémát okozhat.
A priméroldallal ellenben gond van a rajzban, mert nincs 4 primértekercsed. Ugyanakkor a vasmag ábrázolása miatt itt a rajzon 4 egymástól független trafó van, míg az eredeti rajzon - ha megnézed - egyetlen vasmag van feltüntetve.
-
Lompos48
nagyúr
válasz
Hyperion
#31132
üzenetére
Kérdés milyen relére lett cserélve? Az adatlapon egyértelmű a 24V-os relé, aminek 650 ohm a tekercsellenállása. 45V-os tápról a soros 560 ohm-os ellenállással pont be van lőve áram, feszültség egyaránt. Lehet mást használni, de akkor újra kell számolni (esetleg) az ellenállást és figyelemmel kell lenni az IC által biztosított maximális áram értékére (80mA).
És 22V váltófeszből kétutasan egyenirányítva és szűrve, bizony 31V lesz amióta világ a világ és elektronika az elektronika.

-
Hyperion
senior tag
Sziasztok!
Egy kis segítséget kérnék tőletek.
Van egy kis TA2022-es erősítőm, ami kondenzátor/ellenállás cserén esett át.

Az TA2022-es oldallal, opampal semmi gond nincs, minden feszültség rendben van szépen üzemel és szól is.
A gondom a C1237 -es [link] speaker protection-nél van. Konkrétan a hiba abban jelentkezik, hogy a relé túlforrósodik, illetve a 1237-es 6-os lábára kötött ellenállás is.2x22V-os 250VA-es táppal hajtom meg, ami belemegy az egyenirányítóba. Itt már 31V az egyenáram. Majd ennek a pozitiv-ja megy a reléhez, ami egy 12V-os omron. A relé másik oldalát a 1237 6-os lába kapcsolja.
A kérdésem az lenne, hogy mivel hiányosak az ismereteim segítenétek megértetni velem a 1237-es chip és a relé kapcsolatának működését?
Normális, hogy az egyenirányítás után 31V van?
Eddigi elektronikai ismeretim alapján azt gondoltam, hogy a tekercs behúzásához kell egy pozitiv feszültség és egy föld. Akkor a chip 6-os lábán miért megy ki 8V?Köszönöm szépen a segítségeteket és elnézést a szánalmasan kezdő kérdéseimért!

-
darvinya
titán
válasz
vodkaboy22
#31127
üzenetére
Kösz, de az eredetit nem akarom változtatni.
Csak a lehetséges hiba kiszűrést akartam megerősíteni, illetve hogy cserélhetem SY360/2 -t 1N4007-re vagy jobb lenne 1N4003-al.(#31128) PHM
Azt mondod vegyem ketté és 2-2 1N4007-el egyenirányítsam és utána közösítsem?
Ez rajzban felvázolnád? -
PHM
addikt
válasz
vodkaboy22
#31127
üzenetére
A probléma az, hogy így megduplázódik a kimenő feszültség.
A többivel egyetértek, külön kellene egyenirányítani a szekundereket,
de csak 2-2 diódával.(#31126) darvinya: Csak annyit találtam hirtelenjében, hogy a dióda
helyettesítője a BY133. Szerintem rakhatsz oda 1N4007-et is. -
vodkaboy22
addikt
válasz
darvinya
#31126
üzenetére
Primer oldalon mindegy hogy kapcsolod, csak arra figyelj, hogy a 2 primer tekercs sorosan és NE párhuzamosan legyen!.
Secunder oldalon Már nem MINDEGY! Mivel ott párhuzamosan van kapcsolva a két tekercs OTT fázis fázissal nem fázis nem fázissal
Középpontok földelve negatívnak.
DE jobb lenne:
Sima graetz kockát 2db tennék a 2 dióda helyére viszont... És utánuk közösíteném 1-1 ellenállással a 2 secundert! (Lehet kis különbség köztük és akkor egyik terheli másikat...)
Így biztonságos lenne

-
darvinya
titán
Adott ez a kapcsolás.

Az a helyzet, hogy nem mindegy hogyan kapcsolom hálózatra.
Azaz polaritás megfelelően kell, hogy legyen.
Tehát felül a fázis, alul a nulla, mert fordítva csak búg.Nekem az a gyanúm, hogy az egyik dióda nem funkcionál rendesen.
De ebben nem vagyok biztos.
De ha igen akkor 1N4007-re kicserélhetem mindkettőt? -
mezis
félisten
válasz
vodkaboy22
#31113
üzenetére
Azt tették inkább bele, hogy vegyél még egy baromi drága házimozi rendszert is S/PDIF optikai bemenettel...
Én a fejhallgató kimenetre kötöttem egy 2 + 1 -es (PC-s) hangrendszer, úgyis bántóan műanyag a saját hangja. Így még a hangerő is távszabályozható.
-
Lompos48
nagyúr
válasz
vodkaboy22
#31121
üzenetére
Igen. Az számít klasszikus, bevált, találó megoldásnak hálózati frekvencián.
-
darvinya
titán
válasz
vodkaboy22
#31116
üzenetére
Szét barmolni.

Hátsó csatlakozó panel leemelésével csak a helyére kell pattintani a csatlakozót.
-
Lompos48
nagyúr
válasz
vodkaboy22
#31114
üzenetére
Alapos tanulmányozás után beszélgethetünk, hogy miért nem kellene ferritet választani: [link]

-
válasz
vodkaboy22
#31114
üzenetére
Csöves esetében "szerintem" C-L-C-ről beszélünk ami ugyebár már egyen feszültség.A ferrit magok meg inkább a nagy frekvenciásak.De majd remélem Lompos PH társ útba igazít bennünket.
Az tuti,hogy én E I lemezes fojtót készítenék(mert abból van sok és az már meg van)Más.Befutott a Cher műsoros MD és így végre ki tudtam próbálni a kicsikét.Első körben picit hisztis volt mert csak 8V-ot adtam neki és kikapcsolgatott.Van egy 8~15,5V-ig állítható tápom amit belőttem 10,5V-ra és most tökéletesen dolgozik

-
darvinya
titán
válasz
vodkaboy22
#31113
üzenetére
Pedig van analóg kimenet minden Samu-s laposon.
Csak nem rakták rá a nyáklapra a csatlakozót.Nekem a fejes csatlakozót hagyták le, de ott volt a nyáklapon a helye, és csak a spec jack aljzatot kellett vennem hozzá és máris működik.
-
mezis
félisten
válasz
vodkaboy22
#31094
üzenetére
"nincs rajta egy normál analog audio out"
Próbáld ki, hátaha mégis van a SCART-on. (A Samsung okoson nekem sem szólt róla a doksi, de valaki fórumon javasolta és tényleg kijön az analóg audio - mindaddig, amíg tunerjéről működik. USB filmlejátszáskor már nem.)
-
Batman2
addikt
válasz
Lompos48
#31110
üzenetére
Ok, köszi !
Akkor ezt a kettőt átalakítom, bár a Pgood a próbák során előszőr szabadon volt, mivel én is úgy gondoltam, hogy az egy kimenet, amit a táp szolgáltat más áramköröknek, hasonlóan a PC tápokhoz.
A belinkelt kísérleti cikkben viszont azt láttam, hogy rákötötték az ITVcc-re, ezért tettem én is, de csakis az ellenálláson, tehát ettől nem károsodhatott semmi.Akkor marad a huzallábas FETes próba ezek helyett.
Üdv.
-
Lompos48
nagyúr
válasz
Batman2
#31109
üzenetére
Nem merek spekulálni kellő tapasztalat hiányában. Egy dolog biztos: műszerrel méregetve egyenfeszültségeket nem fogsz sokta jutni. Ott minden kapcsolgat. Ezért mondtam oszcilloszkópot, ami nélkül nem lehet továbblépni (szerintem).
A RUN lábat nyugodtan kösd a INTVcc kimenetre, nem kell oda külön Zener. A PowerGOOD lábat ellenben nem lehet/szabad az INTVcc-re kötni! Az egy open drain kimenet, azt (akár belső) tápra kötni végzetes lehet az IC-nek. Ha túlélte (mert ott az RPU ellenállás), akkor hagyd nyugodtan a levegőben, lógva, hacsak nem akarsz vele (egyelőre) vezérelni valamit.
-
Batman2
addikt
válasz
Lompos48
#31095
üzenetére
A FETek vezérlőin a fentebb említett feszeket mértem, ennyit tudok, amúgy az IC rendesen megkapja a feszt, az ON/OFF lábon ott van a 4-5V körüli fesz. és a Pgood láb szintén pozitívra van húzva az INTVcc lábon keresztül, ami ha jól gondolom, akkor a belső LDO táp kimenete lehet.
Azért írom mert inkább ezen körírtések kötési hibájára, vagy még a FETekt hibájára gyanakszom.Különösebb melegedést egyik teljesítmény alkatrésznél sem érzek, viszont az árammérő 100ohmos korlátozóinál van egy kis langyosodás.

Már bánom, hogy az eredeti, extra felület szerelt FETeket szereztem be, mert nehéz volt őket beforrasztani, oldalt alig van lábuk, főképpen a hasán keresztül van az elektromos és termikus kontaktus, és a nagy réz felületeket sokáig kellett melegíteni, hogy befollyon a cin rendesen alájuk.
Inkább választottam volna mondjuk TO 263 tokot.
Ha más ötletem, ötleted nem lesz, akkor lehet veszek normál, huzallábas FETeket és azokkal fogo kipróbálni.
Üdv.
-
Batman2
addikt
válasz
vodkaboy22
#31092
üzenetére
Ahogy Lompos is modja, az áram monitorozó 9mOhmos ellenállás, csak az áram szempontjából kritikus.
Én betettem előszőr egy darab lakkszigelet vezetéket, majd egy 1ohmos ellenállást, mindkettővel működnie kellett volna olyan szinten, hogy a kimeneten az ellenállás osztóval beállított feszt kellet volna mérnem.
Az már más kérdés, hogyha terhelem a kimenetet, akkor az 1ohmos ellenállásnál nagyon hamar megszólalna a védelem és leszabályozna az IC, az egyébként akár 10A helyett, kapnék legfeljebb 1-2száz miliiampert.A Schottkyk annyira nem kritikusak, ezt már korábban megtárgyaltuk, a másik kapcsolában, amit linkeltem is azt használják, amit én.
Az AC értékeket nem igazán tudom megmérni, ahhoz már oszcilloszkóp kéne, az meg nincs.
Viszont a FETek vezérlőlábán egyen feszültséget mérve, egy gyakorlatilag nulla, kettő pár tized V, a negyedik viszont 5V körüli értéken volt.
Szóval kicsit egyenlőtlenül vannak meghajtva, de nem tudom mitől !Üdv.
-
válasz
vodkaboy22
#31106
üzenetére
Miért is ferrit?
Kimenőknek még nem mertem nekifogni.Hálózatit tekertem már jó párat...
-
moha21
veterán
válasz
vodkaboy22
#31102
üzenetére
Van számoló része is, ha lejjebb görgeted.
(#31103) totya694: Jaja, vhol megtört szigetelés tud érdekes dolgokat csinálni.
-
válasz
vodkaboy22
#31102
üzenetére
Csak új huzallal szabad tekercselni a használt okozhat meglepetést és bosszúságot is.
-
moha21
veterán
válasz
vodkaboy22
#31099
üzenetére
[link] ilyenre gondolsz?
Új hozzászólás Aktív témák
- Elemlámpa, zseblámpa
- Motorola G86 - majdnem Edge
- alza vélemények - tapasztalatok
- Titkos szabállyal tereli a hazai megoldások felé a félvezetőgyártóit Kína
- Witcher topik
- Kuponkunyeráló
- Arch Linux
- RTX 4070 SUPER / micro lagg / nincs kihasználva 55-60% futás
- Milyen NAS-t vegyek?
- XPEnology
- További aktív témák...
- ÁRGARANCIA!Épített KomPhone i7 14700KF 32/64GB RAM RTX 5070 12GB GAMER PC termékbeszámítással
- iPhone 17 Mist Blue 256 GB - Bontatlan !! www.stylebolt.hu - Apple eszközök és tartozékok !!
- HIBÁTLAN iPhone 13 128GB Blue -1 ÉV GARANCIA - Kártyafüggetlen, MS4245, 100% Akksi
- Apple iPhone 13 128GB,Átlagos,Adatkabel,12 hónap garanciával
- Acer TravelMate P214 i3-1115G4 12GB 256GB 14" FHD 1év garancia
Állásajánlatok
Cég: PCMENTOR SZERVIZ KFT.
Város: Budapest
Cég: Laptopszaki Kft.
Város: Budapest





Belülről rendetlen. 

![;]](http://cdn.rios.hu/dl/s/v1.gif)








ekkold
