-
Fototrend
Ez itt, az elektronikával hobbiból foglakozók fórumtémája.
Lentebb összegyűjtötttem néhány elektronikával kapcsolatos, hasznos linket.
Új hozzászólás Aktív témák
-
Lompos48
nagyúr
válasz
vodkaboy22
#32097
üzenetére
Merész megoldás, ha a cső diódáit használod az anódtáp előállításához. Igaz, ez nem tűnik ki sem a kapcsolási rajzból,sem a fotókból.

-
darvinya
titán
válasz
vodkaboy22
#32097
üzenetére
Grat.
-
#22145024
törölt tag
válasz
Lompos48
#32094
üzenetére
Adódott mégegy kis probléma: Kevés fesz esik a söntömön az áramméréshez.
Kb 3.6mV/A. De a nagyobb gond, hogy a műszer nem 100R körüli, hanem 1kR-os (250uA). Mivel a sönt maga egy PCB, sok egyéb alkatrésszel együtt, így nem szívesen gyártatnám/ültetném újra.
Régebben kérdeztem hogy műverősítővel fel lehet-e tornászni, de akkor azt írtad, hogy alapból a féltápfeszre állna be a kimenet. Hogyan lehet ezt orvoslni, ha továbbra is csak +20VDC áll rendelkezésre táp tekintetében?
Vagy nagyon bonyolult lenne? -
vodkaboy22
addikt
EBL21-es új végfokom
[link]
Az erősítőt kisebb hibával totya-tól kaptam ajándékba
És gondoltam egy lusta lázas vasárnap megcsinálom hát remekül szól! 
Kérdés a link-elt oldalon látszik az általam lerajzolt kapcsolás és egy "gyári" na most én nem használtam visszacsatolást. Lenne értelme azonkívűl, hogy akkor sajna a galvanikus elválasztást elveszítem. -
darvinya
titán
válasz
Lompos48
#32068
üzenetére
Meglett a torzítás oka.
Valaki szépen összekötötte 1-3-as a csatlakozónál.

Szép lassan ette magát.
Azóta semmi torzulás nem volt, mióta rendesen leforrasztottam a csatlakozót.(#32087) fireproof
Ilyen drága lett.
Anno 9 éves egyszerű 4db-os AA/AAA Hama a mai napig leadja 1800mAh-t.
Pár ezer volt az egész. -
#22145024
törölt tag
válasz
Lompos48
#32094
üzenetére
Mindenképp kicserélem őket egységesre később.
A nyomozást is későbbre hagyom, "stress-test" formájában, ha megjön a többi ellenállat is a 20A-hez
Egési nyom nem látható, sem a panelon, sem alkatrészen. Vagy lehet hogy a DV1-RV1 közül pusztult el valamelyik és azért (is) működik már normálisan?
Az LM317 környékéről jött a füst és ott nincs más a panelon -
Lompos48
nagyúr
válasz
#22145024
#32093
üzenetére
...de fóliák lettek, mert csak 2db kerámia volt a fiókban.
Csak ideiglenesen hagyd így, mert a fóliák tekercselt kondik és parazita induktivitásuk van. Végleges változatba tegyél kerámiát!.
...10A-nél valamiből elkezdett kijönni a füst,...
Azt ki kell nyomozni!
A B-C 100n-k mellé, vagy egyéb helyre tegyek még be bármit a biztonság kedvéért?
Nem kell.
-
#22145024
törölt tag
válasz
Lompos48
#32085
üzenetére
Még nem szedtem ki egyik felesleges alkatrészt illetve a D2-t sem, mivel most nem melegszik
Egyelőre csak a B-C közé kötöttem 100n-kat, de fóliák lettek, mert csak 2db kerámia volt a fiókban.
De már ettől működik! Köszi!
// A kis oriont sem röcögteti. Egyébként ez olyannak tűnt, mintha az IC védelme kapcsolt volna le állandóan és a ki-bekapcsolásokat hallanám a hangszóróból. Legalábbis alacsony kimenőfeszt állítva ilyen hangja volt (mert ugye a pár Hz-et biztosan nem hallottam volna, ha szinuszos) ; a sok kHz-nél már nem tudtam megkülönböztetni//
Üresjárathozhez képest csak bő 0.1V-ot esik kimenet ha 400mA-rel terhelem. 10A-nél valamiből elkezdett kijönni a füst, de mire lokalizáltam volna a 4A-es olvadóbizti "leoldott". Egyébként 10A-re is csak további 0.2V-ot csökkent a kimenet.
-
Igazából 4A-ig tudtam most leterhelni, ennyi 5Wos ellenállásom van, ami kibír néhány percet. A végtranyók kicsit langyosítják a bordát, de az LM317 még annyira sem. Nem tudom végülis mi füstölt...A B-C 100n-k mellé, vagy egyéb helyre tegyek még be bármit a biztonság kedvéért? Léptetőmotorok lesznek rákötve, PWM hajtással, relatíve hosszú kábeleken át.
-
zka67
őstag
válasz
fireproof
#32090
üzenetére
Annyira én nem értek az akkukhoz, én csak használom őket és csak a tapasztalatomat tudom megosztani veled. Volt nekem ezelőtt mindenféle akkum, olcsóbb, drágább, de amikor szükségem lett volna rájuk, épp üresek voltak vagy egy-két fénykép után lemerültek a gépben. Ég és föld a különbség azóta, mióta ezeket az akkukat használom ezzel a töltővel. Sokat ugyan nem fényképezek, de elég havonta cserélnem az akkut a gépben. Az biztos, hogy ha szükségem lesz még akkura, én csak ilyet fogok venni, nem kísérletezek tovább. Nekem beváltak.
-
zka67
őstag
válasz
fireproof
#32087
üzenetére
Igen, megéri

Én Voltcraft IPC-1L + 4 db ajándék Endurance AA akku ezeket az akkukat használom hozzá, és tényleg jók, nem merülnek le (napok alatt) állás közben sem.
-
fireproof
őstag
Sziasztok. használ innen valaki VOLTCRAFT IPC-1L AKKUTÖLTŐ-t ? Megéri az árát?
-
válasz
kjani18
#32077
üzenetére
Kivettem belőle a scope csövet mert kíváncsi voltam rá én is és még a gyári csö leírás is rá volt gumizva a csőre mint itt a képen is csak az enyém 5LO38I névre hallgat
keresgélés közepette bukkantam rá aranyos kis scope![;]](//cdn.rios.hu/dl/s/v1.gif)
-
Lompos48
nagyúr
válasz
#22145024
#32083
üzenetére
Az jelent valamit, hogy a D2 (bal felső sarok) meglehetősen melegszik? Vagy ez pont a gerjedés miatt van?
Ha gerjedés miatt van, akkor azt jelenti, hogy a kimenet feljebb ugrál az oszcilláció pozitív félperiódusában, mint a bemenet.
Ha nem, akkor fordítva kötötted be és az egész "terhet"/feladatot egyelőre csak az IC végzi, amit még zavar is ez a diódás sönt.
Kösd ki a diódát, úgyis csak védelmi szerepe van kimenetről érkező túlfeszültség ellen. Máskor semmi dolga nincs. -
#22145024
törölt tag
válasz
Lompos48
#32082
üzenetére
"...Ha nem csak szimplán fogom a szekundert, hanem összkötöm sorosan (nevezzük ezt 24V-os verziónak),...
Ezt nem értem. Fogalmazd kicsit újra!"A toroid 2x12V-os szekunderrel bír. Az első rajzon csak az egyik ágra kötöttem rá a graetz-et. A "24V"-osnál viszont sorosan összefűztem a két szekundert. Kicsit faramuci lett a megfogalmazás

"Egyébként a CP1, DV1, RV3 komponenseket értelmetlennek tartom."
Mindjárt kiveszem, ha a B-C közti hidegítés nem érné el a célját"A CVR1 és CVR2 legjobb/leghatékonyabb helye direkt az IC lábai közé forrasztva van."
5mm-rel van arrébb jelenleg, ezt hagynám utoljára.Az jelent valamit, hogy a D2 (bal felső sarok) meglehetősen melegszik? Vagy ez pont a gerjedés miatt van?
szerk:
A B-C közé kötött kerámia milyen érték legyen, 2.2n vagy inkább 100n? -
Lompos48
nagyúr
válasz
#22145024
#32079
üzenetére
...Ha nem csak szimplán fogom a szekundert, hanem összkötöm sorosan (nevezzük ezt 24V-os verziónak),...
Ezt nem értem. Fogalmazd kicsit újra!
Egyébként a CP1, DV1, RV3 komponenseket értelmetlennek tartom.
A sípolás gerjedésre utal. Próbálkozz a tranzisztorok kollektora és bázisa közé kötött kerámiakondikkal "altatni".
A CVR1 és CVR2 legjobb/leghatékonyabb helye direkt az IC lábai közé forrasztva van.
-
darvinya
titán
válasz
diamondface
#32076
üzenetére
Mert maga az erősítő kell belőle.
-
#22145024
törölt tag
Régebben kérdezgettelek titeket tápokkal kapcsolatban.
A napokban összeraktam a 24V/20A-es tápot, de csak "12V" körüli bemenőfeszen működik rendesen (csak 50R-ig terheltem, nem 20A-ig)
Ezen az alábbi rajz szerint alakulnak a feszek:
Ha nem csak szimplán fogom a szekundert, hanem összkötöm sorosan (nevezzük ezt 24V-os verziónak), akkor valami nem stimmel. Egyrészt üresjáratban összevissza ugrál a kimenet vagy 5V-nyit, terhelve pedig még 12VDC fölé sem tudom vinni a kimenetet, bár sokkal stabilabb.
Ezek mellett terhelt állapotban, a mellette üzemelő kis hangcucc (gyári orion) is elkezd sipolni. Kb 3VDC környékén csak pattog olyan 2Hz-cel, de növelve a kimeneti feszt amig engedi (kb 12VDC), akkor már olyan 7kHz körül vonyít. Az alacsonyfrekis pattogás jól látható a kimeneti LED villogásán is.
egyébként nem melegszik semelyik borda.
Mit rontok el?
-
válasz
Lompos48
#32072
üzenetére
Még véletlen sem.
Az indítóknak brutál áram felvétele van de egy dinamó villanymotor kénti alkalmazása már ősi dolog(ami óta dinamók léteznek) Sőt javítás után tekercs csere után mindig meg kellett forgatni motor ként,hogy a lágyvasmagba valamilyen szinten polarizálódjanak a vasak mert különben nem tudott legerjedni a dinamó.
Bár már nekem sem volt velük sok dolgom de a villamossági pályafutásom alatt találkoztam párral. -
válasz
vodkaboy22
#32070
üzenetére
Moskvich dinamó méreteiben és teljesítménybe is szerintem megfelelne a célnak.Az alig beszerezhető dinamók közt aránylag ezekből még több lehet szana szét az országban(12V 30A-t tudott ha jól emlékszem és több orosz technikára is felpakolták UAZ,MTZ stb)
A Trabant dinamó 6V-os és kicsi is a Wartburgokon 12V-os rendszerű volt de az is gyengécske volt.
Van egy Lucas dinamóm feszültség szabályzójával együtt de azt inkább eltenném "emlékbe"
Azért is ajánlottam a fenti típusokat mert ahhoz hamarabb találsz alkatrészt vagy tartalékot mint egy Lucas vagy Bosch példányhoz. -
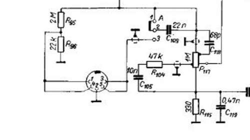
Üdv mindenkinek!
Ki mit tud a képeken látható részegységről???
Most vettem a vásárb ezt a kis scope csöves maggyar gyártmányú cuccot ami egy készüléknek volt a részegysége.Kiképzésén is látszik és hátul 8db tüskén keresztül kapott jelet/feszültséget.
-
darvinya
titán
válasz
Lompos48
#32042
üzenetére
Ki kell próbálni! Lehet, hogy a gitár jelszintje kicsi lesz.
Kipróbálva és bitang jól szól, bár van egy kis alapzaj ami már rádiónál is jelentkezik.
Egy idő után viszont elkezd torzítani, mind rádión, mind lemezjátszónál.
Tegnap szétszedtem kipróbálás előtt és találtam két szenesedő huzal ellenállást, gondolom ez lehet a ludas.?Ugyanakkor van egy érdekessége (nem ritka): nem lehet egyszerűen kettéfűrészelni a rádió- meg erősítőrészt, mert az EABC80-at mindketten "használják".
Leköthető úgy, hogy maga az erősítő rész maradjon meg?
Így az eredeti értékekkel lehetne használni. -
-
atesss
addikt
válasz
Lompos48
#31608
üzenetére
Van kényszermegoldás is: ha kezedügyében találsz egy 3V-os alaplapi Li elemet, azzal tesztelheted egyenként a LEDeket.
Találtam itthon egy GP márkájú 3V-os CR2032-es gombelemet (többek közt pl. PC alaplapban is ezt használják).
Ez jó lenne csak így magában, ellenállás nélkül ?
És ennek akkor jól sejtem hogy olyan a formája, hogy csak "be kell rakni" az anód és a katód közé ?
Mert akkor úgy még egész gyorsan lehetne tesztelni még egyesével is. -
válasz
vodkaboy22
#32053
üzenetére
Üdv
Már több rokkant kocsi átalakítását megcsináltam és azokra autódinamót szereltem dörzshajtással közvetlen a kerékre.Szerintem a Te járgányodnál is megállná a helyét.persze szabályzó nélkül.
95Ah aksival egy 250W körüli dinamó jó szándékkal 8-9km-t megy el a már említett dörzshajtással.
150kg-al terheltük azt is bírta+ a 3 kerekű és akku súlya.... -
Lompos48
nagyúr
válasz
darvinya
#32059
üzenetére
Mindkettő EL84, ezért kérdem.
Hasonlítsd össze a két kapcsolást. A pentódán és trafón kívül van ott még 5-6 alkatrész. Ráadásul a kimenőtrafónak is különbözhetnek a tekercsei.
Csak a különbséget nem érte, mert mindkettőben ugyanazok a csövek vannak (EF86/EL84).
De rádióban 6.3V a fűtő, míg az erősítőben 15V.Az E betűvel kezdődő csőnevek KÖTELEZŐ MÓDON 6.3V-os fűtést jelentenek, kizárólag. Ez alól nincs kivétel! Dupla trióda esetén (pl. ECC...akármi) lehet 12.6V-ra is kábelezni, de a 6.3V itt is érvényes.
-
darvinya
titán
válasz
Lompos48
#32058
üzenetére
Minden csőnek ott az adatlapja a neten.
Jogos és az alapján beazonosítani.
Ha más a végerősítő, akkor igen. De nem azért mert az egyik rádió a másik meg erősítő.
Mindkettő EL84, ezért kérdem.
Ha azt a feszültséget adja, ami az erősítőnek kell.
Csak a különbséget nem érte, mert mindkettőben ugyanazok a csövek vannak (EF86/EL84).
De rádióban 6.3V a fűtő, míg az erősítőben 15V. -
Lompos48
nagyúr
válasz
darvinya
#32057
üzenetére
Az erősítős rajzon nincs cső lábkiosztás.
Kevés tudásom miatt nehéz beazonosítás, ebben kérném segítséget.Minden csőnek ott az adatlapja a neten.
A rádió kimeneti trafója más, mint az erősítős.
Ha más a végerősítő, akkor igen. De nem azért mert az egyik rádió a másik meg erősítő.
A rádióba nincs késleltető cső, mint erősítősbe.
Amit te annak nevezel, az nem késleltető hanem egyenirányító. Azért késleltet, mert azt diktálja neki a fizika hogy a fűtőszál ne izzon fel pikk-pakk.
Rádiós egyenirányítás használható így az erősítő rajzba.
Ha azt a feszültséget adja, ami az erősítőnek kell.
-
darvinya
titán
válasz
Lompos48
#32051
üzenetére
Az erősítős rajzon nincs cső lábkiosztás.
Kevés tudásom miatt nehéz beazonosítás, ebben kérném segítséget.
EL84-nek talán sikerül két rajzból, de EF86 nem.
A rádió kimeneti trafója más, mint az erősítős.
Ha a rádiós kimeneti trafó bekötés maradhat?
Evvel módosítva az erősítős rajzot.A rádióba nincs késleltető cső, mint erősítősbe.
Rádiós egyenirányítás használható így az erősítő rajzba.
Erősítős rajzban 6.3V-al csak EZ80-at fűti meg, míg EL84 és EF86 15V-al.
Rádiós rajzban 6.3V-os mindkettő.
Ez mennyire befolyásol, ha csak ezt használom?(#32054) diamondface
Holnap kipróbálom.
-
Lompos48
nagyúr
válasz
vodkaboy22
#32053
üzenetére
Két diódával lehet. De ez a megoldás is megeszik ab ovo minimum3%-ot a 24V feszültségből. És bordára kell szerelni.
-
diamondface
tag
válasz
darvinya
#32045
üzenetére
Vagy nem lehet 3(5)-2 rövidre zárással a kapcsolja a Q-t be, mert Q kapcsoló nincs.
Nem kell Q kapcsolónak lennie. Egy erősítő van benne, és azt az egyet használja a rádió és a külső jel felerősítésére is.
Ha kiakasztod a csatornaválasztó gombokat (egyik sincs benyomva), ő "várja" a bemenő jelet a kérdéses csatlakozón. Szerintem. -
vodkaboy22
addikt
válasz
Lompos48
#32052
üzenetére
Fing1szerű kell és nem kell előre hátra
Csak ne egye az amúgy is kevés kakaót...
1-2 Nagy 24V-os traktor akksit még feltudom tenni a kocsira de többet nem.
Tényleg ha párhuzamosan akarom kötni ezeket a sunyi 24V-os traktor akksikat akkor azt hogyan tegyem? Diódával?
Huh 30A-re is kell majd egy fajta dióda...
JA és akinek van ilyen motorja eladó az kontakt !!! -
Lompos48
nagyúr
válasz
vodkaboy22
#32050
üzenetére
Kettő darab PWM hídkapcsolásban, hogy előre-hátra is legyen, mindkettő szabályozható. Guglizz DC motor controller után. Klassz megoldást lehet találni akár mikrokontrollerrel is.
-
vodkaboy22
addikt
Van egy kis szörnyem ami 4 kereken gurul és bele lehet ülni na most ezt 8db kis bosch 18V-os fúró hajtotta versenyen most egy DC motort tervezek bele tenni 500-1000W körül Amit 1 vagy 2 nagy traktor akksival táplálnék. Az egészet egy simpson 3 sebességes váltómű látja el ami egy szabadonfutón keresztül hajtja a 2 hátsó kereket. Na most kérdés hol szerzek 24V-os 1500-as fordulató ilyen DC motort nem horror áron? No meg ha van egy gázpedálom akkor azzal hogyan csinálok hozzá értelmes szabályozást nem csak ON-OFF kéne

-
Lompos48
nagyúr
válasz
darvinya
#32045
üzenetére
Vagy nem lehet 3(5)-2 rövidre zárással a kapcsolja a Q-t be, mert Q kapcsoló nincs.
Nem
Az 1(4)-2 maga hangszedő kimenet.
Minek? Esetleg rádió kimenet.
Van még egy érdekes jel amit nem tudtam beazonosítani.
Rajzon nincs, fotón nem tiszta...
Egyébként a hullámváltó D szelete (a rajz szerint) egyik pozíciójában se csinál semmit.

-
-
Lompos48
nagyúr
válasz
darvinya
#32041
üzenetére
Az annak idején lemezjátszónak lett kitalálva (a Q pontosan a hangszedőjét próbálja leképezni), más forrás nem nagyon volt található. A magnók - ha voltak - magukban muzsikáltak. Egyetlen nyitott kérdés van: milyen hangszedőhöz volt elgondolva/tervezve. Gyanítom, hogy piezohoz, ami Volt nagyságrendű jelet adott.
Ide ideiglenesen ráköthetnék gitár hangszedőt?
Ki kell próbálni! Lehet, hogy a gitár jelszintje kicsi lesz.
-
Lompos48
nagyúr
válasz
darvinya
#32039
üzenetére
Pontosabban fogalmazva: minden rádióban (az egy ICs kivételével) külön fokozatok látják el a rádióvevő és hangfrekvenciás erősítő szerepét. Ebben a konstukcióban is ez van és az erősítő a kapcsolható forrás (rádió, lemezjátszó) jelét erősíti.
Ugyanakkor van egy érdekessége (nem ritka): nem lehet egyszerűen kettéfűrészelni a rádió- meg erősítőrészt, mert az EABC80-at mindketten "használják".
-
darvinya
titán
Erre valaki? (#32032) darvinya

-
ffodi
veterán
válasz
DonThomasino
#32035
üzenetére
Alakul. Ha hosszan nyomod, és váltani tudsz a LED-ek között, azzal az érzékenységet tudod beállítani.
Elvileg rövid gombnyomásra indulnia kellene (próbáld meg többször egymás után). A gombnyomás és csippanás után várj egy kicsit hátha elindul. Ha nem indul, akkor valószínű nem csak az akku volt rossz.
And:
Pontosan, ahogy ezt korábban írtam is neki.

-
ffodi
veterán
válasz
DonThomasino
#32024
üzenetére
Ha nagyon gyenge az akku, akkor elképzelhető, hogy hasonló problémába futsz, mint korábban.
Bekapcsoláskor nem baj ha az on battery is felvillan, esetleg villog is. Emellett aktívvá kell válnia az online LED-nek is (ennek korábban), ha minden ok, majd az on battery kialszik. Ilyenkor bekapcsoláskor van egy rövid önteszt/akksiteszt.
Ha sikerült tölteni a második akksira, és 12,5 V a kapocsfesz, akkor ideje rápróbálni ismét.

-
darvinya
titán
E leírás szerint külön van az erősítő és rádió része.?[link]
-
darvinya
titán
Itthon van Melodia 16 rádió.
Bitang egy darab.
Kicsit ki kell takarítani.Kérdésem Q 5 tüskés csatlakozó az lemezjátszóhoz való?
-
And
veterán
válasz
moha21
#32026
üzenetére
Itt is minden a nagyságrendeken múlik: egy 10..100kΩ-on NTC egészen más célra való, mint mondjuk ezek: [link]. A #32016-ban említett karakterisztikájú típust nyilván nem szokás nagyobb áramú kapcsolásban a táppal sorosan kötni, viszont amit linkeltem, azok kifejezetten ilyen célra valók. Az alap, 25°C-on mérhető ellenállásuk induláskor 1..10Ω-os nagyságrendű, az üzemi maximum áramot - ami sok amperes értékű lehet - elérve pedig a töredékére, ezen típusok esetén nagyságrendileg a nyugalmi ellenállás 1/20 részére csökken.
-
DonThomasino
veterán
Van ez a második akku kb egy évet állt állitólag jó.
Mikor kézbe vettem alig volt benne feszültség, elkezdtem tölteni 2-300 mA rel
vette a töltést. Aztán felvizeztem 1-2 órát töltöttem
2-3A vette a töltést 12.5V mértem rajta.
Nem kéne nagyobb áramot felvennie?
Van esély hogy ez helyre jön vagy gatya? -
ffodi
veterán
válasz
#22145024
#32022
üzenetére
Ott is használják.
Ennek a megoldásnak az a lényege, hogy a védendő vonalba sorba kötik be. Bekapcsoláskor ("hidegen") relatíve nagy az ellenállása, így korlátozza az áramot, az esetleges áramlökések nagy részét elnyeli. A rajta átfolyó áram hatására felmelegszik -> az ellenállása csökken.. Folyamatos működés mellett kellően kicsi az ellenállása, így alig esik rajta feszültség -> tulajdonképp nem befolyásolja az áramkör működését. -
fero02
nagyúr
Egy NTC működésének a helyességét hogyan tudom megvizsgálni?

-
válasz
vodkaboy22
#32012
üzenetére
Nagyon kínainak tűnik és szerintem a pontossága is kivetni valókat hagy maga után
-
vodkaboy22
addikt
Analog multiméter
Ezt nézzétek vajon jó lehet? Ha igen ennyiért veszek egyet ! -
ffodi
veterán
válasz
DonThomasino
#32002
üzenetére
Először próbáld meg nélküle, hátha úgy is megy (szerintem menni fog). Ha nem, akkor kösd be azt is, de csak a gyári megoldással. (vagyis azzal a "kerettel", amit a videón is látsz.)
-
#22145024
törölt tag
Egy 250uA-es deprez-re rámérhetek a DMM ellenállásmérőjével? Nem fogja felcsavarni a cájgert?
-
Bocsánat hogy közbe vágok az én kérdésemmel. Milyen távolságra vihetek el USB-s eszközt a géptől? A kábel hossza miatt kérdezem. Durván 15 méterre szeretnék a géptől, egy webkamerát elhelyezni. Lehetséges?
-
ffodi
veterán
válasz
Batman2
#31995
üzenetére
Nem így van az kötve. Nincs szükség szerintem szimmetrikus tápra. Ezt mi sem bizonyítja jobban, minthogy 1db 12 V-os akksiról is "berúgódott" a táp, csak amúgy kevés volt az akku kapcsolfesze, amiatt rinyált.
De akkor gondoljuk tovább. Ezen az oldalon van egy szétszedett 3 pines csati, ami a kimeneten található. (igaz más UPS, de a megoldás szerintem ugyan az). Az oldal vége felé kezd érdekes lenni a dolog. Az írás szerint ez egy sense vezeték (a drót vastagságából is látszik, hogy más a "feladata"), ami logikus is lehet, külön "ágon" mérheti vissza a feszültséget, amiből következtethet öntesztkor a telep állapotára.
Új hozzászólás Aktív témák
- A fociról könnyedén, egy baráti társaságban
- Lexus, Toyota topik
- sziku69: Szólánc.
- AMD Ryzen 9 / 7 / 5 / 3 5***(X) "Zen 3" (AM4)
- Google Pixel 9 Pro XL - hét szűk esztendő
- Alkoholista nevelde
- Motoros topic
- Spórolós topik
- sziku69: Fűzzük össze a szavakat :)
- WoW avagy World of Warcraft -=MMORPG=-
- További aktív témák...
- Apple iPhone 13 Pro Max Graphite ProMotion 120 Hz, Pro kamerák 256 GB-100%-3 hó gari!
- magyar billentyűzet - 151 - Lenovo LOQ (15IAX9) - Intel Core i5-12450HX, RTX 4060
- Lenovo ThinkPad // T - Széria // X1 carbon // X1 Yoga 2-in-1 // és a többiek... 3-12. gen.
- Acer Predator Helios 18 AI I9 ULTRA 9275HX, 192GB RAM, 2TB SSD, RTX 5080
- Számlás!Windows 10 Pro 11 Pro,Windows 10 Home 11 Home, Office 2016,2019,2021 ,Vírusirtok,Mac
Állásajánlatok
Cég: Laptopszaki Kft.
Város: Budapest
Cég: PCMENTOR SZERVIZ KFT.
Város: Budapest

Kb 3.6mV/A. De a nagyobb gond, hogy a műszer nem 100R körüli, hanem 1kR-os (250uA). Mivel a sönt maga egy PCB, sok egyéb alkatrésszel együtt, így nem szívesen gyártatnám/ültetném újra.

Az LM317 környékéről jött a füst és ott nincs más a panelon


![;]](http://cdn.rios.hu/dl/s/v1.gif)








ekkold
