-
Fototrend
Ez itt, az elektronikával hobbiból foglakozók fórumtémája.
Lentebb összegyűjtötttem néhány elektronikával kapcsolatos, hasznos linket.
Új hozzászólás Aktív témák
-
Ribi
nagyúr
Táp szűrőről lenne kérdésem.
Keresgéltem forumokban, de valahogy senki sem tudott pontos választ adni mi kell bele és mekkora és miért.
Erről van valami értelmes leírás?
Illetve kerestem fojtó tekercset vagy mi kell bele, de nem nagyon találtam hq/lomex-ben. -
harry
veterán
válasz
Kernel
#39282
üzenetére
Köszönöm az infót! Talán az AD típus lenne nekem jobb (riasztórendszer).
A füstérzékelős kérdésemre van valakinek ötlete? Tehát egy (elvileg) ilyen, menne-e 12V-ról a gyári 9V elem helyett? [link] [link] -> Ez utóbbi alapján gondolom igen... "This pin is connected to the positive supply potential and may range from +6 to +12 V with respect to VSS" Csak az bosszant, hogy egyet kipróbáltam és elfüstölt, de lehet felcseréltem a polaritást, és ez okozta a gondot: "CAUTION: In battery-powered applications, reverse-polarity protection must be provided externally" Viszont nem az elem helyére kötöttem, hanem van rajta direkt +- érintkezőhely a NYÁK-on, és a 9. oldalon is van valamilyen ábra védelemről...
-
darvinya
titán
Üdv mesterek
Mitől lehet, hogy működő mikro a olvadó biztosítékát, 2db-ot kiolvassza.
De a harmadikkal megy minden probléma nélkül. -
atesss
addikt
válasz
Lompos48
#39292
üzenetére
Mivel van egy reflektora a 3 lednek, és azt jó lenne megtartani, így az 5mm-es méret adott.
Külföldi rendelés amúgy se jöhet szóba, mert ezt szerda-csütörtökre össze kellene raknom.A 100mA, 2V = 0,2W -ot a stabilizátorra írtam.
Amúgy ha már itt ez a ledes táblázat:
UV ledből (leginkább 5mm-es méretben, de ami a fontosabb, hogy kb. 30-40 fokos sugárzási szögben) csak olyat találtam, ami 410nm-es (esetleg 390nm-es, de az csak a HR-ben, és mivel kifutó, már lehet azóta nincs is).
Itt meg látom a táblázatban, hogy 210nm,235nm, stb.
UV filchez passzoló, reagáló fényű kellene nekem. Ez elvileg a fénycsöveknél lévő Black Light Blue (BLB), ami 365-370nm. Lehet működik ezzel a 410-essel is (a spektrum szélességet is nézve), de azért nem ideálisan. De én hiába kerestem, nem találtam 370nm körüli ledet. -
Lompos48
nagyúr
válasz
atesss
#39290
üzenetére
Léteznek nagyobb fényerejű LEDek is. Más tokba szerelve, de használhatók.
Te döntesz!Üzemben tehát 100mA, 2V = 0,2W...
Fehér LEDeknél ez nem igaz, mindig 3V feletti értékű a VF feszültségük. Erre jó példa a linkelt adatlap is. Vagy a már "elkoptatott" táblázat:
-
atesss
addikt
válasz
Lompos48
#39289
üzenetére
Ja-ja tudom. Na mindegy, akkor marad a 30mA. Vagy még inkább próbálok venni valami még erősebb ledet.
5mm-es tokban ennek van esélye ? Vagy csak annak, hogy kisebb a sugárzási szöge ?Köszi, akkor marad így a 3 fázisa, ahogy most épp be van kötve.
Stabilizátor disszipáció:
Mivel 3db 30mA-es led lesz rajta, és a rajta eső feszültség 8-9V-nál biztosan nem több, ráadásul csak szakaszos üzemben megy, szerintem ezzel nem kell foglalkozni.
Sőt, mivel a led fényereje nem fog tovább nőni, ha (8V+min. drop)=kb. 10V fölé tekeri a user, ezért nem valószínű hogy sok olyan lesz, aki jobban tekeri (mivel látja hogy úgysem világít jobban).
Ha mégis ilyen "elszánt" lenne, 1-2 percnél tovább meg úgy sem fogja ilyen gyorsan tekerni, mert elfárad...
Üzemben tehát 100mA, 2V = 0,2W; és ez is csak pár percig. -
Lompos48
nagyúr
válasz
atesss
#39288
üzenetére
Ha a led "absolute maximum ratings"-e nem 35mA, hanem csak 30mA, és én 35mA-en járatom, akkor is elbírja azért egy jó ideig, nem ?
NEM!. Az "absolute maximum ratings" azt jelenti, hogy azt az értéket túllépve semmi se garantálható, a kilátások kimondottan negatívak. Ez a definíció, minden komponens esetében igaz.
Két fázis sorrendjét lehet hogy véletlenül felcseréltem a tesztelések közben.
A fázissorrend villanymotoroknál vagy hálózatok összekötésénél fontos. Itt - egyenirányítás esetén - értelmetlen egyáltalán foglalkozni is vele.
Azaz be lesz rakva egy 6V-os (7806), vagy 8V-os (7808) stabilizátor, és arra megy a led és előtétje.
Ki kell számolni az IC által disszipált maximális teljesítményt. Nem örülnek a hűtés hiányának, ha túl soknak vannak kitéve.
-
atesss
addikt
válasz
Lompos48
#39285
üzenetére
Ha a led "absolute maximum ratings"-e nem 35mA, hanem csak 30mA, és én 35mA-en járatom, akkor is elbírja azért egy jó ideig, nem ?
Egy ilyen kis kézi dinamós "tekerős" lámpához lesz használva. Max. pár percet fogják tekerni két óránként (az akksija ki van szedve).
Úgy lesz az eredeti megoldáshoz képest javítva a dinamós lámpa, hogy a lednek és előtétjének adott feszültség ne tudjon egy bizonyos szint fölé menni. Azaz be lesz rakva egy 6V-os (7806), vagy 8V-os (7808) stabilizátor, és arra megy a led és előtétje.A dinamója egy háromfázisú cucc, és benne van egy apró háromfázisú egyenirányítás (6db DO41-es tokú diódával).
Utána egy 100uF 10V kondi. Amit majd cserélni fogok, mert én fel tudtam tekerni kb. 20V-ig is. Terheléssel (ha rajta voltak a gyári ledek) mondjuk eddig biztos nem menne fel, de 10V fölé még úgy is esélyes.Két fázis sorrendjét lehet hogy véletlenül felcseréltem a tesztelések közben.
A dinamó kivezetései közül a középsőt, és a jobb szélsőt (már ha ez jelent valami szisztematikát; piros és sárga vezetékkel csinálták a kínaiak).
Lehet ebből gond ?Amúgy a kivezetéseket rövidrezárva 4V 0,6A-t tudtam kisajtolni, ami elég soknak tűnik ! Ilyenkor már nem könnyű persze tekerni.
Ha hozzávesszük hogy a háromfázisú egyenirányításon is elveszik 1,6V (2x diódafesz ?), illetve van bent még egy dióda a 0,8V-jával (gondolom az akksi fordított polaritása ellene lehetett), akkor az már össz. 6,4V*0,6A= 3,8W.
Mondjuk hogy ezt meddig bírják a tekercsek az már elég kérdéses. -
Ribi
nagyúr
válasz
atesss
#39283
üzenetére
HQ-t nézegettem, ottani ledek is max 30mA-t írtak. Ez elég közel van árban és más értékben is.
180mA peak miatt bírja egy ideig, de nem hosszú távon.
4.1V szerintem a nagy áram miatt mászik fel, amúgy kevesebb lenne az. -
Lompos48
nagyúr
válasz
atesss
#39283
üzenetére
A klasszikus 5mm tokozású LEDnek a 4,1V/100mA sokK. Majdnem fél Wattot disszipálni egy akkorka toknak meghaladja a képességeit. Példának egy, ami 30mA-t igényel.
-
atesss
addikt
Üdv !
Nagy (extra ?) fényerejű 5mm-es fehér lednek mekkora lehet a max. árama ?
Amit még tudok róla: víztiszta tok, 100Ft/db volt a HR-ben.Hirtelen egy tesztet csináltam vele (ami épp volt ellenállás, azzal):
Feszültség: kb. 4,1V; áram: kb. 100mA.
Egy tekerős dinamó lámpára lett rákötve (9V-os feszstab után), szóval sokat nem ment, bár azért össz. 1-2 percet tekergettem. Egyelőre még megy, de a 100mA-t kicsit soknak érzem... -
Kernel
nagyúr
Az SCP-nél az akku simán pufferként van a kimenetre kötve, direktbe, párhuzamosan, illetve csak egy biztosíték választja el.
Az AD-típust UPS-funkcióval ajánlja a gyártó, ahol az akkut külön kell bekötni, a terhelést pedig a tápegység kimenetére kell kötni, nem az akkura. Normál üzemben tölti az akkut, áramszünet esetén a kimenet átkapcsol az akkura, viszont 9,5-11 V alá merülve azt is lekapcsolja, megvédve ezáltal az akkut.
A másiknál ilyen akkuvédelem nincs, viszont a párhuzamosított üzem miatt a tápegység és az akku max. terhelőárama összeadódik, így nagyobb áramokkal terhelhető. Például kap egy nagy áramterhelést (DC motor vagy akármi), amitől a tápegység védelme önmagában lekapcsolna, de az akku mégis fenntartja a feszültséget. Persze csak addig, míg az akku le nem merül, mert utána már csak a táp saját árama áll rendelkezésre.
-
harry
veterán
Sziasztok!
Nem tudjátok esetleg, hogy ezeket, az amúgy 9V elemről üzemelő füstérzékelőket, lehet-e 12V-ról üzemeltetni? [link] Ugyan, azt így leírva nem láttam sehol, de egy érzékelő IC adatlapja alapján igen: [link] Ha lehet is, nem lenne sok ~13V? Abban az esetben, ha bekapcsol a tartalékellátást biztosító aksi (amin úgy tudom lehet kb. ekkora feszültség - zselés aksi).
Esetleg ilyen kétkimenetes (aksitöltős) tápokkal van valakinek tapasztalata? Van két Meanwell táp, amiknél nem teljesen látom, miért más a kettő (esetleg az, hogy az egyiknél külön áramkör van töltésre...? Fontos az?)
AD-55-A [link], [link], [link] ár 7.8k - 8.4k
SCP-50-12 [link] [link], [link] ár 5.9 - 6.3k
Illetve Lomexnél láttam egy Makrai Elektronik tápot: [link] [link], ár 10k
Mondjuk meglep, hogy az AC vezeték is csak úgy ott fityeg egy csupasz csavaros rögzítésben... -
agoka07
senior tag
Üdv.
A Deonon PMA-250SE típusú erősítőm a tegnap este használat közben megállt. Nem ég a power LED, szagot nem érzek, a trafó lenne a hibás? -
jerry311
nagyúr
Ez egy 85k lakosú kisváros. Nyilván van valami, valahol, mert azért illene, hogy legyen legalább 1 ilyen bolt. De kiindulva az itteni népszokásokból, az emberek inkább vásárolnak készterméket vagy megrendelik netről ingyenes postával és ha nem tetszik visszaküldik ingyenes postával. Tényleg nagyon durván jelen van minden kisker a neten. Sok esetben nagyobb készlettel (mert ugye raktárból jön), mint ami befér egy kisebb üzletbe.
Keresgélek az eddigi javaslatok nevei alapján.
Thx!
Mondjuk hogy miért csak most jutott eszembe az egyik legnagyobb partnercégünk...


-
ThodEE
őstag
-
jerry311
nagyúr
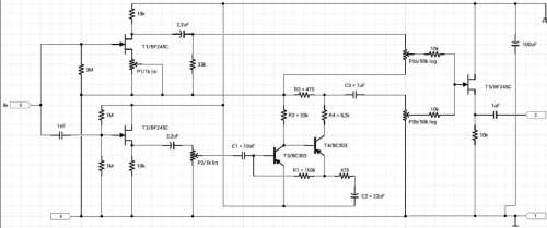
Képen látható P1-es csatlakozót milyen néven keressem?
A kedves gyártó nem forrasztotta be rendesen és amikor szedtem szét, akkor az egyik lába is kijött, aztán eltűnt. Ha nem lenne centire kiszámolva a vezetékezés, akkor simán beforrasztanám, de sajnos ez most nem járható út.
-
darvinya
titán
Sziasztok
Miért van az, hogy a polaritás védelemért berakot 1N4148 dióda miatt beszűrődik a táp brummogása?
Ha kihagyom megszűnik a brummogás.Esetleg 1N4007 javítana? (bár kétlem)
-
#22145024
törölt tag
válasz
Lompos48
#39258
üzenetére
ebben a cikkben érintőlegesen említik, de inkább arra van kihegyezve (némi sarkazmussal ugyan, viszont mérési adatokkal gazdagon tűzdelve), hogy legalább a gyári speckókat hogyan lehet(ne) hozni az ebayes modulból, a kondik és induktivitások cseréjével.
Az írásban van néhány hasznos külső link is -gyári app-notes- ami alapján dolgozott a cikkíró; azok is elég jók.
Bár a kérdésemre ezekben sem volt meg a válasz, így kénytelen leszek együttélni velük, vagy nézek valamit a maxim kínálatából, ugyanis nekem nem kell 50-80W, mivel nearfield-ként szeretném csak használni
-
Lompos48
nagyúr
válasz
#22145024
#39255
üzenetére
...lehet ezzel a kiugrással bármit érdemben csinálni, vagy ahhoz feljebb kellene tornászni az egész IC órajelét, hogy ez is a hallható tartomány fölé kerüljön?
Nem tudom mennyi köze van/lehet az órajel frekvenciájához. 100 mW-on a csúcs 4kHz-en (Fig.16) vagy 7kHz-en (Fig.8), 1W-on aránylag "magas" de lapos az 1.5...8kHz sávban (Fig.15) vagy 7kHz (Fig.7). Ezek kissé ellentmondó adatok, amiket az adatlap nem magyaráz meg. Aggasztóbb lehetne a 40W fölött meredeken jelentkező torzítás, de az csak csúcsoknál érzékelhető (szerintem csak mérésekkel).
Szerintem szélmalomharc, de ha sikerül valamit kispekulálnod, az eredmény érdekelne, de főleg az, ahogy azt mérnéd.
-
hugi0
őstag
En meg mindig az A osztalyu gepekre eskuszom.
Idehaza 2 darab Alpine 3545 "kergeti" a 16 Ohmos Infinity Kappa CS1B (-bol keszult) hangfalaim.
Ami elott egy Denon DCD960 porog.A PC-hez pedig egy Yamaha M45 "csepegteti" a frekvenciakat.
-
hugi0
őstag
Hat sracok, ezek az utolso kommentek megviditottak a szombad delelottomet !
Koszonom !
Mindemellet szeretnek hozaszolni en is a "fel6 os macskahoz".
Ha pentek este atviszed a szomszedba, es megkered, hogy szombad 10:00-ig ne hozzak vissza.
- valoszinuleg nem fog felkelteni.
szerk. Sajnos a naptar csak telepatiaval epitheto a macskaba amitol pont forditott iranyban fog nyavogni.
-
#22145024
törölt tag
Örülök, hogy mindenki jól érzi magát
![;]](//cdn.rios.hu/dl/s/v1.gif)
Visszakanyarodva az eredeti felvetéshez, lehet ezzel a kiugrással bármit érdemben csinálni, vagy ahhoz feljebb kellene tornászni az egész IC órajelét, hogy ez is a hallható tartomány fölé kerüljön? (nyilván nem lehet a többszörösére növelni az órajelet; csak elméletben érdekel, hogy miből keletkezik az a csúcs a görbén) -
mezis
félisten
válasz
Lompos48
#39249
üzenetére
Én utoljára évtizedekkel ezelőtt hallottam különbséget két erősítő között. Szilveszteri céges szilveszteri buli indult egy "állami" AETxxxxx erősítővel, két baromi nagy hangfallal. Aztán próbaképp az éppen elkészült QUAD-405-ösömet tettük be. Innentől kezdve hallottuk azt is, hogy milyen hangszerek szólnak.
Aztán már senki nem akarta visszacserélni az AETxxxxx-re. Pedig az enyémnek gyenge volt a trafója, alig bírta szusszal.Azóta próbáltam különbséget találni egy Philips HiFi erősítőjével meg egy Sony-val, de egyikkel sem sikerült.
Pedig ezekben nyoma sincs a Quad-405 -nek, mind a kettő valamilyen "vacak" IC-vel készült....
![;]](//cdn.rios.hu/dl/s/v1.gif)
Lehet, hogy elő kellene venni a kristály pickup-öket, azok nem mágneseződnek ?
Egy szakmai kérdés: a mágneses hangszedős lemezjátszónak É - D vagy K-Ny-i irányba állítva tiszztább a hangja ?

-
#22145024
törölt tag
válasz
Lompos48
#39247
üzenetére
De magából az IC-ből jön ki. Már 1W környékén is 0.2% fölé tud menni ideális esetben is.
szerk:
az adatlap szerint, 7. ábramind a két IC ilyet produkál (7492, 7498)
-
Kernel
nagyúr
válasz
Gyula84
#39239
üzenetére
Aszinkron motor fordulatszámát a hálózati frekvencia és a póluspárok száma befolyásolja, vagyis "majdnem" a hálózattal szinkronban forog, azért nevezik aszinkronnak. A számított szinkronfordulathoz képest valamivel lassabban forog (slip), terheléstől függően.
Ha túlzottan lelassul, akkor viszont kiesik még abból a maradék szinkronból is, amivel ha késéssel is, de követni tudta a forgó mágneses mezőt, így megáll.
A szabályzáshoz elektronikus frekvenciaváltót kellene építeni, mint a komolyabb keringetőszivattyúk gyári vezérlésénél is, ami már kicsit komplikáltabb, házilag nem érdemes belemenni, szerintem.
Az Energomat mosógépnél a póluspárok számának átkapcsolásával variálnak a fordulaton, két fokozatban (mosás / centrifuga).
-
darvinya
titán
Erre valaki? (#39228) darvinya
(#39239) G4ula84
Szénkefés?
-
Gyula84
veterán
hali
egy egyfázisú régi mosógép motornak, hogy tudnám megoldani a fordulatszám-szabályzást? Van valakinek rajza ehhez? -
(jan)
őstag
en laptoptoltorol jaratok egy class d-t. semmi fele tapzaj sincs.
-
Lompos48
nagyúr
válasz
szabifotos
#39234
üzenetére
El kellene olvasgatni a lapban található IC adatlapját is. Tallózva belüle:
50 W + 50 W continuous output power at THD = 10% with RL = 6 Ω and VCC = 25 V
40 W + 40 W continuous output power at THD = 10% with RL = 8 Ω and VCC = 25 VMeg a táp adatait is akár az eBay oldaláról is, ahol:
DC output: 15/16/18/19/20V, 5A Max; 22/24V, 4A Max.
Ezekből lehet számolgatni, mennyi lesz az a maximálisan kihozható teljesítmény. Arról nem is beszélve, hogy jel nélkül is fogod "hallani" valószínűleg a kapcsolóüzemű tápot.
-
darvinya
titán
válasz
szabifotos
#39234
üzenetére
Hát…inkább 60W, de nem a legjobb erre a célra.
-
szabifotos
senior tag
-
#22145024
törölt tag
válasz
szabifotos
#39230
üzenetére
Az első megy laptoptápról is (Wide-range single-supply operation (8 - 26 V, legalábbis az IC maga)).
A második viszont szimmetrikus tápot kér, de az rajta van a panel szitáján is. tehát ahhoz nem jó a laptoptáp!
-
darvinya
titán
válasz
szabifotos
#39230
üzenetére
Hol olvastad, hogy AC kell hozzá?
Mert én nem találkoztam hangtechnikában, hogy váltakozó feszültséggel üzemelne.
Amúgy a laptop töltő sem AC, hanem DC amit lead.Mindkettő végerősítő, DC 20-40V-üzemeltethető.
1 link jobb ajánlat, mert teljesen ki van építve. -
Lompos48
nagyúr
válasz
atesss
#39223
üzenetére
Valamikor, a múlt ködében a tegnap este említett hallgatókapszula az akkor használatos szénmikrofonnal meg egy sorbakötött (!) másfél voltos elemmel simán biztosította a beszélgetést egy jó tízméteres drótpáron is.
Az általad használt mikrofon milyenségét nem ismerem. Ha elektromágneses, akkor az erősítővel működnie kellene. Ha ez is szénmikrofon, akkor azután hiába kötsz erősítőt, mert hangra csak az ellenállása változik, az erősítő vezérlésére pedig egy feszültségváltozás kell. Ez nagyjából igaz a kondenzátor (elektret) mikrofonokra is. -
Kernel
nagyúr
válasz
donmackó
#39222
üzenetére
Direkt hajtás mondjuk túlzás, bolygókerekes volt az is, ha jól emlékszem, a piros Tesla motorhoz hasonló, 220 V-os aszinkron motorral.
Direct drive, amikor a tányér és a motor tengelye azonos, mint a HDD esetében is, illetve a komolyabb lemezjátszóknál, Pioneer stb. Mint az öreg PL200, ami máig megvan nekem, ámbár kihasználatlanul.
-
atesss
addikt
válasz
donmackó
#39222
üzenetére
Ha nem 230-as, akkor mindenképp érdekel !
Ha 230-as akkor is érdekelhet.
Merrefelé laksz (/tudod odaadni) ?Amúgy 1000Ft-ért látok egyben is vaterán egyet: [link], és állítólag működik.
Csak vidéki (bár Pest megye).
Amiért érdekelne egy egybe lejátszó, az az, hogy van benne erősítő is.
Bár nem hinném hogy egy HiFi darab, de lehet pont van ahova jól jöhetne. -
atesss
addikt
válasz
Lompos48
#39219
üzenetére
A vicc az, hogy ez egy mai, teljesen új telefon hallgatója

Ebben a nosztalgia telefonban: [link] van.
De a többi megoldás annyira kínai benne, hogy ahhoz képest ez még semmi...Ennek a telefonnak kellene megcsinálnunk a "párját".
A külső oldalon már mindegy mi van, ott már nem kell az esztétikumra figyelni, bármi jó, csak el tudja látni a telefonálás funkciót.Vagyis két - telefon kialakítású - mikrofon-hallgató párost kellene páronként összekötni.
Az erősítővel is kicsit problémában vagyok.
Azt lenne jó megoldani, hogy csak a mikrofon oldalakon kelljen erősítő modul hozzá.
Vagyis a 12m kábelen (egy külön, árnyékolt audio kábel lesz behúzva valószínűleg - a sztereo egyik csatornája/vezetéke az egyik irányhoz, a másik csatornája a másikhoz) ne legyen olyan nagy veszteség, hogy ne tudja meghajtani a hallgatót.
Illetve olyan erősítő modult keresek, ami egyben meg tudja oldani a mikrofon erősítését, és a hallgató meghajtását.
Tehát nem csak szimpla mikrofonerősítő ("Line" kimenettel), hanem egyben egy fejhallgató (/kishangszóró ?) erősítő is.
Egy próbáltam ki tegnap este egy fejhallgatóval, egy 1m-es audio kábellel, és a nosztalgia telefon mikrofonjával: [link]
Nagyon halk volt a hangja
(Maxra tekert erősítéssel is).
Próbáltam 9V-os elemről, majd egy PC-táp 12V-járól is.
Utóbbinál elég durva zúgás jött be pluszba, de a hangerőben nem vettem észre változást.Mit lenne jó erre használni, hogy egy modulban meg tudjam oldani az erősítést ?
-
Kernel
nagyúr
válasz
Latency
#39220
üzenetére
Nekem működik, csak funkcionálisan nem nagyon jött be. Esetleg annyi, hogy néha kétszer kellett megnyomni egy-egy gombot, míg reagált. De én mindenképpen ragaszkodom a jól bevált tanítható távszabályzómhoz, ami több eszközt is kezel.
Tanítással nem is lett volna gond, csak közben kiderült, hogy ennél a NumLock magát a vevőegységet kapcsolja át, többféle állapotra. Csak egy példa: Enter, vagy 5, vagy JKL, vagy jkl betűk gépelése (mint egy mobiltelefonon).
Az állapotváltás nekem nem praktikus, ha viszont alapállásban hagyom a vevőegységet, akkor használhatom például a Nyíl / Enter funkciókat, de akkor nem tudok számot beütni, ami pedig szükséges számomra a KMPlayer, PotPlayer, DVBViewer bizonyos funkcióinak vezérléséhez. Plusz vannak ugyan egyéb billentyűparancsai is, de összességében ezeket valamivel rosszabbul tudom kihasználni, mint a régebbi fajta USB-vevőmnél, ami egy tunerkártyához tartozott valamikor, így végül inkább visszaálltam arra.
Igaz, hogy egérkurzort is tud mozgatni, jobbra, balra, vagy átlós irányban, valamint klikkelni, de ahhoz külön rendeltem egy egeret, amit tévézéshez használok, így nem kell ide-oda hurcolni a "fő" egeret, ami néha zavaró volt, kergetni az egeret, hogy hol van éppen.
-
Latency
senior tag
válasz
Kernel
#39214
üzenetére
Nekem is van egy ilyen fekete PC-s távirányítóm, csak sajnos már a dobozból kivéve sem működött. Egy HT82M99 IC a vevő, első blikkre azt találtam, hogy a V33O lábon nincs ott az USB adatvonalak 3.3V-a. Betápláltam egy külső tápról, de akkor is csak addig jutottam, hogy kiírta a Windows, hogy nem ismerhető fel az eszköz. Ment vissza a dobozába, azóta is ott pihen.
-
Lompos48
nagyúr
válasz
Kernel
#39217
üzenetére
Igen állótekercsesek. A klasszikus hallgató"betét"ben 2 sorbakötött 28 ohmos tekercs volt, egy jó vastag 0.2-0.3mm vastag vasmembránnal. Később lehet születtek finomabbak is. Ez ellenben már "elég volt" egy germániumdiódával párhuzamosan és a gázcsőre kötve egy rádióhoz. A rádióamatórök fejhallgatói már klasszisokkal fennebb voltak.
-
Kernel
nagyúr
válasz
atesss
#39215
üzenetére
Gondolom, az is állótekercses rendszerben működik, ahol egy fémlemez a membrán, 150 Ω impedanciájú tekercset ugyanis nehéz lenne lengőcsévés kivitelben elkészíteni. Valamikor volt ilyen elven működő, katonai kivitelű fejhallgatóm is, detektoros rádióval is ment, aminek ugyebár erősítője sincs. De annak ennél is nagyobb impedanciája volt, 200 Ω vagy talán 2 kΩ, nem emlékszem pontosan.
Erősítővel oda is lehet pörkölni neki, úgy messzebbre is hallani, de teljesen igénytelen minőséget kell elképzelni.
Egyébként hiába 150 Ω, fejhallgatóként alkalmazva az nem azt jelenti, hogy például egy 15 Ω-os betéthez képest 10-szeres feszültséget igényelne.
Nagyobb menetszámú tekercs hatékonyabban képes mozgatni a membránt, érzékenyebb. Nem véletlen, hogy a detektoros rádió 8-16 Ω hangszóróval nem szólt, nagyimpedanciás fejhallgatóval viszont működött.
-
atesss
addikt
Egy ilyen telefonhangszóró: [link] használható sima hangszóróként ?
A bekötésnél a polaritás ugye mindegy?A meghajtás igénye milyen egy fejhallgatóhoz képest ?
Gondolok arra, hogy egy fülhallgató 16Ohm-ja helyett ez 150Ohm-os, de hangban azért közel annyit tudnia kellene, mint egy gyengébb fülesnek. -
Kernel
nagyúr
válasz
VIPowER
#39209
üzenetére
A szokványos távszabályzók addig ismétlik a parancsot, amíg nyomom a gombot. De a tanítható távszabályzómmal olyat is tudtam csinálni, hogy egy rövid nyomást (egy jelcsomagot) betanítani, amit úgy is adott vissza, hogy utána bármeddig nyomtam a gombot, csak egyszer jött ki a parancs.
De ennyi erővel azt is megteheted, hogy csak röviden nyomod meg a gombot. Csak vannak távszabályzók, amik jó gyorsan ismételnek, mások lassabban. Univerzális távszabályzónál pedig kódja válogatja. Közép- vagy rövidhullámú rádió közelébe helyezve a távszabályzót, jól lehet hallani ezeket a különféle hangokat, amit az infra LED áramimpulzusai bocsátanak ki. (Nem maga a LED, hanem a vezetékek viselkednek antennaként.)
Régebben én is szórakoztam a WinLirc, Girder dolgokkal, később hozzájutottam egy tuner tartozékát képező USB infravevőhöz, távszabályzóval, ami már stabilabban működik, szabvány HID-eszközként jelenik meg, billentyűparancsokat ad ki. De ezt is egy jobbfajta taníthatóval használom, hiszen az eredeti tartozék csak egy lapos kis kacat.
Nemrég rendeltem egy ilyet is:
http://www.ebay.com/itm/400595971196?
Másik fajtája:
http://www.ebay.com/itm/121174494942?
De jobban bevált a régi, így végül visszatértem ahhoz.
-
(jan)
őstag
Hoztak egy lavazza kávéfőzőt aminek igen érdekes bekapcsoló gombja van, nemtudja valaki véletlenül mi féle szerkezet ez? 2 álássú glimlámpás volt elméletileg.
-
Kernel
nagyúr
válasz
atesss
#39208
üzenetére
Az a Tesla AC szinkronmotor, amit említettem, elég lassú fordulatú, mert sok pólus van a belsejében körben (de attól még szíjáttételt igényel) a forgórésze permanens mágnes, működéshez fázistoló kondenzátort igényel.
De talán jobban járnál egy kazettás magnóból bontott egyszerű DC motorral, mint az olcsó music centerekben is ilyen rendszerű lemezjátszó szokott lenni, szíjáttétellel. Csak kérdés, hogy a tányérra tudsz-e valamilyen szíjhajtást tákolni.
...tölcséres hangadóval (ezt amúgy hogy hívják ?)
Gramofontölcsér, akusztikus tölcsér, membrános, acéltűs hangszedővel.
-
#22145024
törölt tag
válasz
atesss
#39208
üzenetére
Neten is van pár oldal, de sok esetben a fórumokon is előfordul egy-egy darab azonnalra, jutányosabb áron. Főleg, ha direktben kérdezel be a fórumon; bizonyára sok embernek van már ebayes készlet a fiókjában, amiről már rég megbizonyosodott, hogy sosem fogja használni.
Egyébként ha nem baj hogy ronda és csak ideiglenesen kell, akkor akár direktben dörzshajtással is rátolhatsz egy akármilyen játékmotort a tányér széléhez. Nem tudom, a PIKO mint márka létezik-e még

A motor tengelyre teszel/ragasztasz valami gumibütyköt oszt jóvan. (pl zsugorcsövekből annyit teszel a tengelyre, hogy pont a kívánt fordulatot kapd. Legkívülre meg valami gumicső a dörzskontakt miatt. Vagy magnódeckből kibontott gumigörgő talán pont az ideális átmérőkel operál és akkor nem kell "csövezni")VIPowER:
szerintem amit fentebb beszéltek SW/HW az pont ilyen, mert te határozod meg, hogy mi jöjjön ki az infraLED-ből -
atesss
addikt
válasz
#22145024
#39205
üzenetére
Egy ilyen kellene nekem: [link]
Csak pár nappal késtem le.
De a modellmotor is jó ötlet, ha kicsivel drágábban (max. mondjuk 4e-ig) DC törpefeszű, és ráadásul új, akkor mindenképp érdekelne.
Bekérdezek holnap/holnapután a közelben a Pakomodell-be, hátha van nekik ilyesmi. -
atesss
addikt
válasz
darvinya
#39206
üzenetére
Az egy kicsit gyors lenne, nem ?
7200rpm...Egyáltalán nem kell lemezjátszó motornak lennie, csak úgy nézzen ki hogy kb. el lehessen hinni róla, a sebessége alapján.
Vagyis kb. olyan sebességen forogjon, hogy az átlagemberek el tudják hinni róla, hogy ez egy nagyon régi (elvileg századfordulói, de akkor nem is tudom létezett-e már lemezjátszó - szerintem amúgy nem) lemezjátszó.Amúgy egy filmes kellék volt ez az "állemezjátszó" amibe be lenne építve, tölcséres hangadóval (ezt amúgy hogy hívják ?), de motor nélkül.
-
#22145024
törölt tag
válasz
Lompos48
#39202
üzenetére
Hát arról nem is beszélve...
Még emléxem, műhelygyakorlaton a lengőnyelves frekimérőre. Mutatott az mindent, csak nem 50Hz-et
atess:
A részletekben Kernel fórumtárs lényegesen jobban otthon van.
De azt gondolom te is tudod, hogy a 3-ból csak kettőt lehet választani. Illetve amilyen dübörgés van, inkább csak egyet: kell, vagy nem kell?
De ha azonnalba akarod, és kicsivel több pénzt szánsz rá, akkor érdemes RC fórumokon vagy egy modellezőboltba benézni, ott is vannak hajtással egybeszerkesztett motorok és azok legalább törpefeszű DC-k. (term. hongkongi ebayről ez is filléres tétel, csak 3-4 hét mire megjön)
szerk:
mégegy eszembe jutott:
Pesten szokott lenni retro-börze, igaz nem sűrűn; ott kézbe is tudod fogni. -
Kernel
nagyúr
válasz
Lompos48
#39202
üzenetére
Attól még gyártották már akkor is a Tesla szíjhajtású, szinkronmotoros lemezjátszóit is, önállóan vagy rádiók tetejébe építve is akadt ilyen. Pedig akkoriban építettem kvarc-alapú kiegészítő áramkört az órás rádiómba, vagyis voltak ott gondok a hálózattal.
Meg nyilván az aszinkron motor fordulata is kötődik valamennyire a hálózathoz, főleg terhelés nélkül. De azokat a dörzskerekes, piezo-hangszedős lemezjátszókat amúgy is csak esztergagépnek becéztük, nagy tűnyomása miatt nem kímélte a lemezeket.
(#39203) atesss
A képen szereplő "piros motor" (szintén becenév), 220 V-os eredetileg, persze nem gond a 230 sem.
Szinkronmotorból volt kétféle, 220 vagy 24 V AC, ezek a szíjhajtású gépek.
-
atesss
addikt
válasz
#22145024
#39195
üzenetére
Ezek ha jól sejtem mind 230V-osak.
Vagy létezhet törpefeszültségű is ?
(Vagy az használtan biztos nem lesz, újonnan meg mindenképp más árkategória ?)Az a gond, hogy Budapesten alig találni.
A posta meg kb. ugyanannyi mint maga a motor...
Na meg jó pár nap is, mire megjön.
Mondjuk Budapesten elmenni érte, az meg idő lehet (hacsak nem a belvárosban van). -
#22145024
törölt tag
válasz
Kernel
#39197
üzenetére
Ha tesláról van szó, nyugodtan nevezhetjük sleep-nek!
Szerintem ez a motorfajta pontosan illeszkedett a fenti lemezjátszó egyéb műszaki paramétereibe. Meg amúgy is overkill lett volna a fortocskához, meg karelgotthoz a szinkronhajtás.
VIPowER:
Partvisnyél? Az is ugrál, csak nem a kódban
Új hozzászólás Aktív témák
- Kormányok / autós szimulátorok topikja
- ASUS ROG Ally
- Path of Exile 2
- Megtartotta Európában a 7500 mAh-t az Oppo
- CES 2026: Új autót mutatott be a Sony Honda Mobility
- Víz- gáz- és fűtésszerelés
- CES 2026: valóságos képkockagenerálók lesznek a modernebb GeForce-ok tavasszal
- Borotva, szakállnyíró, szakállvágó topic
- Milyen nyomtatót vegyek?
- EAFC 26
- További aktív témák...
- TP-Link TL-SG2218 16 x Gigabit Lan + 2 SFP Alza gari
- Xiaomi Redmi Note 14 256GB, Kártyafüggetlen, 1 Év Garanciával
- Samsung Galaxy A01 Core 2 SIM kártya helllyel rendelkező mobiltelefon.
- Samsung Galaxy A04 64GB, Kártyafüggetlen, 1 Év Garanciával
- MSI GT 710 1GD3H Low Profile DDR3 1 GB/64 bit Videokártya
- Lenovo ThinkPad P14s Gen 1 i7-10510U 32GB 1000GB Nvidia Quadro P520 14" FHD Gar.: 1 év
- BESZÁMÍTÁS! ASUS H510M i5 11400F 16GB DDR4 512GB SSD GTX 1060 6GB Zalman T4 Plus DeepCool 400W
- Telefon felvásárlás!! iPhone 13 Mini/iPhone 13/iPhone 13 Pro/iPhone 13 Pro Max/
- Apple iPhone 13 128GB, Kártyafüggetlen, 1 Év Garanciával
- Lenovo 14 Thinkbook 2in1 Yoga FHD IPS Touch i7-1165G7 16GB 512GB Intel IrisXE AktívToll W11 Garancia
Állásajánlatok
Cég: Laptopszaki Kft.
Város: Budapest
Cég: PCMENTOR SZERVIZ KFT.
Város: Budapest

}









![;]](http://cdn.rios.hu/dl/s/v1.gif)



ekkold
