-
Fototrend
Ez itt, az elektronikával hobbiból foglakozók fórumtémája.
Lentebb összegyűjtötttem néhány elektronikával kapcsolatos, hasznos linket.
Új hozzászólás Aktív témák
-
jolti05
őstag
válasz
Lompos48
#42896
üzenetére
Köszönöm, én is erre tippeltem. Ma már nézegettem is ilyen ketyerét, csak nem tudtam, hogy a 3,5dB csillapítás - 22dB erősítés elég-e (ez amúgy 0-1000Hz sávszélességű), vagy ennél izmosabbra van-e szükségem. Persze a nagyobb nem árthat, mindenesetre még nem vásároltam semmit.
Meg merjem venni azt, amit írtam? A csillapítás-erősítés, vagy a sávszélesség a fontosabb paraméter?Kernel:
Készítettem két képet ( 1 2 ). Semmi típusa nincs, Made In China...Ha olcsón, normális minőségű 2 utas splittert szeretnék vásárolni, mit ajánlotok? Ez például?
Nekem nem "csavarósra" lenne szükségem, "dugdosós" mindkét kábelem
Az árnyékolás bekötése pontosan mit takar? Laikus vagyok

-
Lompos48
nagyúr
válasz
Batman2
#42898
üzenetére
Egy szilícium p-n átmenet (előnyben részesül a B-E) kitűnően használható hőmérsékletmérésre. Alapjában ez történik a processzorokban is. Lineárisan változik a nyitófeszültsége a hőmérséklettel. 2mV/C az együttható, mikrovoltos eltérések kalibrálással korrigálhatók.
Ez egy kétlábas alkalmazása egy tranzisztornak. Egy BC típus esetén, jobb erre, mint egy kis szilícium dióda (pl. 1N914). -
Batman2
addikt
válasz
Kernel
#42894
üzenetére
Szevasz
Igen, tudom, lehet csinálni, de itt nem erről van szó.
Ez egy kész kapcsolás egy adag alkatrésszel és az optokapuval.
A szerkezethez csatlakozó 3 vezeték egyike csatlakozik egy járulékos, látszólag utólagosan beépített tranzisztorhoz, a másik lába a panelhez, a harmadiknak meg nyomát sem látom. Mindez egy tokban van.
Szóval itt biztos, hogy nem ez a fény érzékelő.Üdv.
-
Kernel
nagyúr
válasz
jolti05
#42895
üzenetére
Rádió konkrét típusáról talán jobban eszembe jutna valami típushiba, miután véletlenül dolgoztam rádiószervizben.
Inkább egy jó minőségű splitterrel próbálkoznék, szakszerűen bekötve (laikusok néha nem kötik be az árnyékolást). A képen az elrettentő példa látható, hogy ebből az olcsó, kínai kacatból nem szabad vásárolni, de ennél jobbak mehetnek:

-
Lompos48
nagyúr
válasz
jolti05
#42895
üzenetére
Az elosztás veszteséggel jár. Jó elosztó esetén a jel feleződik, mindkét készülék a jel felét kapja meg. A magasabb frekvenciák jobban csillapodnak. Érdemes jó minőségű (nagyobb sávszélességű) elosztót használni. Pl. ilyet, vagy hasonlót:

Ezen kívül figyelni kell a kábel minőségére és a csatlakozók helyes szerelésére is.
-
jolti05
őstag
Sziasztok!
Édesanyámnak van a (sötét)konyhában egy rádiója és folyamatosan elmegy az adás, után kell állítani a Tuner potival. Az érdekelne, hogy ez miért történik és hogyan tudnám kiküszöbölni.
Esetleg még azt is meg merem itt kérdezni, hogy: édesanyám tv-jébe a falból bejön a kábeltv koaxon keresztül, majd a tv-be úgy van bedugva a kábel, hogy egy elosztóba fut (nem erősít) és továbbjön hozzám. A probléma az, hogy az egyik csatorna nagyon kásás, viszont azt vettem észre, hogy ha direktbe dugom be a koax kábelt a tv-be, akkor nem. Esetleg tudnátok valami tippet adni, hogyan tudnám helyrerakni úgy, hogy továbbra is behozom az adást magamhoz?
Köszönöm!
-
Kernel
nagyúr
válasz
Batman2
#42893
üzenetére
Fototranzisztort lehet csinálni esetleg, de ahhoz le kell fűrészelni a fémtok tetejét, hogy fényt kapjon a chip.
Ezután a bázist is levágják, ugyanis lényegében a fény veszi át a bázis, vagyis a vezérlés szerepét. Csak a C-E marad bekötve.
Ettől eltekintve viszont nem emlékszem, hogy láttam volna értelmes áramkört, bázis nélkül.
-
Batman2
addikt
válasz
Lompos48
#42892
üzenetére
Sejtettem.
A helyzet az, hogy megvan a tranyó két szélső lába, amiből az egyik ugyan szintén tőből le van törve, de aki hozta, állítja, hogy a két szélső volt bekötve, nem középső és szélső !
Amúgy egy BC307-esről van szó, utána néztem, általános tranyó és a szokásos a láb kiosztása (EBC).
Üdv.
-
Lompos48
nagyúr
válasz
Batman2
#42891
üzenetére
Nem lehet. Ugyanakkor meg kell nézni a pontos lábkiosztást típus szerint, mert nem mindegyiknek van ugyanott minden "elektródája".
Kényszermegoldásként lehet ilyet tenni oda, ahol néhány voltos letörési karakterisztika szükséges. A B-E 5V körül "törik", amihez még hozzáadódik/hozzáadódna egy nyitóirányú dióda (C-B átmenet).Fordítva nem jó, mert a C-B átmenetnek már nagy a letörési feszültsége.
-
Batman2
addikt
Lehet annak értelme, hogy egy kapcsolásban egy tranzisztornak csak az emitter és kollektora van bekötve ?

Mindez egy relévezérlő, optokapus áramkör egyik csatlakozó vezetéke és a szerkezet egyik pontja közé iktatva (ez egy só, cukor, stb, csomagoló gép egysége).
Üdv.
-
Kernel
nagyúr
válasz
PH-User
#42885
üzenetére
Kattanás hallatszott belőle, amikor próbáltad? Ha ennek ellenére sem zár át a másik a irányba, akkor nyilván hibás, legfeljebb az szokatlan, hogy egyszerre mindkét áramköre. Érintkezők szoktak beégni, esetleg összeragadni is tud.
Ha meg nem kattan és megfelelő feszültséget adtál rá, akkor a tekercs is lehet szakadt, de azt ki is lehet mérni.
Amelyik szétszedhető, azt én szét is szoktam szedni, érintkezőt megnézni, polírozni, ha kell. De ha alul le van ragasztva, kiöntve, az nem szedhető szét, roncsolás nélkül.
-
PHM
addikt
válasz
PH-User
#42885
üzenetére
Ha csak egy tekercse van a relének, akkor az nem bistabil. Az így néz ki.
Szerk: Kivéve, ha fordított polaritással resetelhető.
Ha feszültséget adsz rá, hallhatóan kattanni kellene a relének.
Biztos, hogy nem szakadt a tekercse? -
PHM
addikt
válasz
Kolondrum
#42881
üzenetére
Ami viszonylag egyszerű:
Bolhapiacról beszerzett levitézlett/kidobott notebook akku.
Ezekben általában 18650-es cellák vannak, nem is a legrosszabb fajtából.
Zömében az elektronika szokott elromlani, ezért jó eséllyel menthetők a cellák.
Egyetlen hátulütője van a dolognak, hogy így védetlen cellákhoz jutsz.
Ha újat akarsz, + esetleg védettet, akkor a fasttech.com-ot, vagy esetleg
a hobbyking.com-ot javaslom. Itt érdemes érdeklődni még. -
PH-User
addikt
válasz
Kernel
#42858
üzenetére
A dokumentumban nincs benne, csak, hogy nyák teljesítményrelé, de a Conrad-on rákeresve a "bistabil relé" kifejezésre, ezt és sok más társát is kidobta.
Én csak kezdő elektronikás vagyok, ezért is kérdek itt a legtöbbet Tőletek, de szerintem a relével valami nem oké, ha feszültség ráadására ugyan abban az állapotban marad.
Fentebb írtam, hogy alapból zárt a két érintkező pár és ha feszültséget adok rá, akkor is zárt marad, magyarul lóf@szt sem csinál.
Vagy te mit gondolsz erről? Vegyem videóra, hogy mit (nem)csinál?kovy79
Igen, elolvastam, de ezen nincs rejtett gomb.

A relével pedig továbbra is az a gondom, amit ebben a HSZ-ben feljebb leírtam. -
tDr1v3r
veterán
Bocsi, nem hagyhattam ki.

-
Met
nagyúr
Van egy Egreat R6C asztali média lejátszóm ami mostanában egyre sűrűbben kezdi eldobálni a rádugott hdd-t, állítólag a tápja kezdi megadni magát.
Model: MLF-012w0502000
Input: AC100-240v 50/60Hz 0.4A Max.
Output: 5V 2AVan egy ilyen állítható tápom.
PRI 230V-50Hz 12,5W
SEC 1,5-3-4,5-6-7,5-9-12V 500mA 6VA (max)Jól látom hogy nem tudom használni a média lejátszóhoz?
-
Sziasztok! Van itt aki képben van Li-Ion akkuk témájában? 18650-es celláról lenne szó.
Ha esetleg tudtok megbízható helyről 18650-es cellát azt szívesen fogadnám. -
CPT.Pirk
Jómunkásember
válasz
Lompos48
#42878
üzenetére
3-400Ft egy ilyen INA. Ha már úgy is 256 lépésben tudom digipotival állítani a referencia leosztást (nyilván egy fix ellenállás + digipoti felállást feltételezve, hogy a teljes tartományát a potinak ki tudjam használni), akkor szerintem illene ilyet betennem a kész cuccba.
Számolgatva a mosfet veszteségét, ha mondjuk 0.05ohm az Rdson, akkor 5A mellett 5*5*0,05 az 1.25W mindössze, ez így elég jó lesz. A mosfet-en eső feszültség is csak 0.25V ekkora áramnál, de a Tina mégis 4-5 volt feszültséget mért a mosfet kapcsai között kinyitott állapotban is, ennek nem tudom az okát.
A másik kapcsolásnál meg nekem nem sikerült megtalálni azokat az ellenállás értékeket, ahol magas kimenő feszültség mellett egyformán is szabályzott volna a két oldal. Mindegy, inkább INA-zok, azt jobban átlátom.
-
Lompos48
nagyúr
válasz
CPT.Pirk
#42877
üzenetére
Eljátszadozva az ellenállásértékekkel (diff. erősítőben, de az áramlimitnél is) simán elértem 5A fölé és szépen teszi a dolgát mindkét ág. Nyugodtan csökkenthető a monitorizáló ellenállás értéke is.
Az INA138 megoldás persze elegánsabb, modernebb. Marad a mit/mennyit/miért bűvös kör, amit neked kell eldönteni.
-
CPT.Pirk
Jómunkásember
válasz
Lompos48
#42867
üzenetére
Az az érdekes, hogy így is a negatív ág máshogy működik, ha lemész 5 ohm alá a terhelésnél. Míg a + ág megfogja az áramot, addig a negatívban simán 6A fölé megy, pont mint az én korábbi fájlomban.
Valamint nem tudom, de az R5 és R6 miatt nem egészen úgy működik ez a cucc, ahogy szeretném. 1K-s értéknél megy az áram korlát, de kb. 16V a maximum, amit ki lehet venni. Ha lejjebb viszem az értékét akkor emelkedik a kimenő feszültség, de akkor természetesen szabályzás válik működés képtelenné.
Valami egyszerűbben gondolkodom. Ha csak az áramkorlát funkciót nézzük, mi a véleményed egy INA138 és egy művernyő házasságáról?
Így kisebb értékű sense ellenállás kell, kevesebb lenne a veszteség. Az értékek még nem véglegesek, a Tinának vannak gondjai az INA munkapont számításával, bár igaz ez papíron is könnyen számolható.
*a beállító láb feszültségét lehet valami referenciáról kellene leosztanom, nem a betápról. -
Goblin12
őstag
Sziasztok,
lehet nem ez a megfelelő topik, de hátha tud valaki segíteni.
Csavarhúzó készletet keresek kis csavarok kicsavarására meg értelemszerűen becsavarására. 4,5mm átmérőjű csavarhúzó túl nagy ennél kellene kissebb méretben, kis csavarokhoz ( notebook ).
Ha valaki tud valamit pls írja meg ty.
-
darvinya
titán
-
CPT.Pirk
Jómunkásember
válasz
Lompos48
#42869
üzenetére
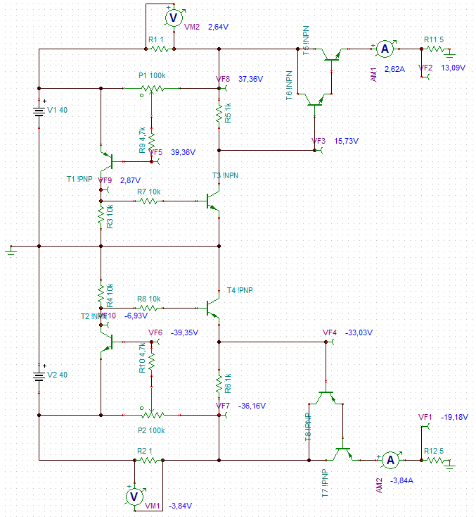
Persze, már készen vannak a nagyobb MJE teljesítmény tranyóim footprintjei. A T5 és a T7 meg valószínűleg nem is a nyákba lesznek beültetve, hanem a doboz fém oldalára lesznek felszerelve, vagy rendes hűtőbordára. Még nincs eldöntve "mekkora" lesz a táp, majd az áramból meg a tranyón eső feszültségből utána számolok hogy mekkora hűtés kell rá.
orion1025: de a készülékben csak vevő van, az nem ad vissza semmit a távirányítónak. Az érzékelő lábán, meg az azt kezelő IC kimenetén lehetne mérni szkóppal, hogy csinál-e valamit. Más út nem nagyon van.
-
Lompos48
nagyúr
válasz
CPT.Pirk
#42866
üzenetére
Még van az is, hogy egy kapcsolásba (fáleg ha ampereket kergetőnk vele) nem teszünk generikus pnp, vagy npn tranzisztorokat. Megválogatjuk, mint az asztalon is.

A potméterekek fix értékű osztókkal helyettesítettem, mert gőzöm nincs hogy szimulálja a Tina a potmétereket.
Tina: [link]
Gondolom nem rossz:
-
CPT.Pirk
Jómunkásember
válasz
Lompos48
#42864
üzenetére
Igen, a rajz amit linkeltél annak az első felét dobtam össze, megpróbáltam külön szimulálni csak az áramkorlátot, de már látom ott a két dolog összefügg.
orion1025: sajnos akkor már csak szkóppal lehetne megnézni, hogy működik-e az infra áramkör, vagy nézhetsz egy másik univerzális távot, ami tudja a te cuccodat is.
-
Lompos48
nagyúr
válasz
CPT.Pirk
#42860
üzenetére
Első látásra azt tenném hozzá, hogy a rajz nem egy stabilizált tápegységet mutat. Magyarul: hiányzik mindkét ágból a HIBAERŐSÍTŐ. Így referencia híján a soros szabályzók pont az áramkorlátozó áramkörből vannak polarizálva. El tudom képzelni, hogy emiatt már az alkatrészekél mutatkozó paramétereltérések is okozhatják a különbséget. Picit később megpróbálom a kapcsolást kiegészíteni.
-
-
orion1025
őstag
Srácok!
Van egy Hi-Fi-m, amihez nincs távirányító, de vettem egy univerzálisat hozzá, ami (természetesen) nem kezeli, mert a kód listában nincs Samsung Hi-Fi.
Az lenne a kérdésem, hogy mivel tudnám megnézni, hogy egyáltalán jó-e a vevő része?Sajnos a gyári irányító hozzá egy vagyon, így nem szeretnék 5000-5500 Ft-ot feleslegesen kidobni, ha nem jó az infra rész.Egyáltalán ezek milyen arányban tudnak meghibásodni? -
Batman2
addikt
válasz
bandi94
#42853
üzenetére
Ránézésre szerintem amorf szilicium napelem, aminek a cella feszültdsége tudtommal 0,75V körül van, így 10,5V lenne a névleges feszültsége !
A fajlagos áramerőt nem ismerem, így az áramerőt, teljesítményt akkor sem tudnám megmondani, ha tudnám a napelem méreteit.
De annyit tudok, hogy az amorf sziliciumok adott felületre nézve kiosebb teljesítményre, áramerőre képesek, mint a szelén cellák.
Így ez legfeljebb csak pár wattos lehet.Üdv.
-
Kernel
nagyúr
válasz
PH-User
#42851
üzenetére
A linkelt doksiban egyébként hol van leírva, hogy ez bistabil relé? Nem a weboldalon (ahol elírás is lehet), hanem a PDF-ben.
Hiába nézem, én legalábbis nem látok arra utalót. Ilyen fontos információt már valahol a főcímben közölni kellene. Van itt egy másik link is:
http://www.hestore.hu/prod_10032905.html
Itt sem látom, hogy bistabil lenne.
-
PH-User
addikt
válasz
kovy79
#42856
üzenetére
Szia!
Nem az a gondom, hogy nincs Magyarországon, hanem az, hogy relét már találtam 460Ft-ért, viszont 2000Ft alatt nem küldenek semmit vagy küldenek, de 1500Ft a postaköltség.
Így lesz a 360Ft-os alkatrészből 1960Ft-os.
Arra gondoltam, hogy aki nagyvárosban lakik és pl. arra vezet útja és nem nagy teher neki, akkor megvenné és elküldené nekem aztán rendeznénk...Annyit mondott a gazdája, hogy előtte úgy működött, hogy programozásnál beállította az egyik irányt, majd a másikat és így tudta a szerkezet, hogy mikor kell megállni és mikor kell és mennyit visszaindulni.
Mikor hozzám került, akkor próbáltam programozni, de nem sikerült. Az egyik irányt beállította, aztán a másikat már csak vitte tovább ugyanabba az irányba.
A táp kimenetét még nem mértem, a relét mértem, Lompos kolléga azt mondta, feszültség elvételre/rákapcsolásra változnia kellene az érintkezőknek, hogy mikor melyik nyit/zár. -
kovy79
őstag
válasz
PH-User
#42855
üzenetére
Ha erre gondolsz, én szívesen megveszem neked és haza is küldöm, de nem hiszem el, hogy otthon nincs hasonló árban. Esetleg valami helyettesítő?
Most olvastam az alap problémádat. Biztos vagy benne, hogy harmadik nyomásra a másik irányba kellene forognia? Csak mert én is hasonlót építettem be a garázsba és végállás beállításakor pontosan azt csinálja, amit leírtál. Ha jól emlékszek, a gombot kell nyomva tartani és akkor más lesz a funkciója. Vagy valami ilyesmi, régen volt már...

Egyébként a táp kimenetét (24V) kimérted? -
PH-User
addikt
válasz
PH-User
#42851
üzenetére
Sorry, hogy a harmadik hsz egymás alatt, de közben ügyködtem.

Szóval ilyen a relé.
SCHRACK RT424024 24V DC / 250V AC 8A
Adatlapján megtaláltam a lábakat.

11-12 alapból zárva
21-22 alapból zárvaMűszerrel mértem, így is van.
11-14 alapból nyitva
21-24 alapból nyitvaÍgy is mértem, így is rendben.
Közben találtam egy kis 24V DC nyomtató tápegységet, aminek kimenetét ráaggattam az A1 és A2 pontokra.
Mindegy volt mennyiszer érintem a 24V tápot az A1 és A2-re, a relé nem billent át olyan állásba, hogy a 11-14 és a 21-24 zárva legyen.
Ezek szerint a relé nem billen át a másik állásba és akkor meg van a hiba, rendelhetek másik relét?

-
PH-User
addikt
válasz
Kernel
#42849
üzenetére
F-es jelzésű volt benne, annak a helyére raktam jelzés nélkülit.
11.87V van a +12V ágon, -11.37V a -12V ágon terheletlenül csak a zöld és a fekete szálakat rövidre zárva.Egyébként köszönöm a segítséget!
Most egy másikba kezdtem bele, ez gyakorlatilag új tápegység, igaz, hogy nem olyan márkás, mint egy Delta, de súlya megvan, PFC van ebben is csak épp nem megy.
A jelenség az volt, hogy összeraktam egy konfigot, áram alá helyeztem, beindult a táp, kis csattanás majd utána már nem indult. Végül kiderült, hogy az alaplappal lehetett valami, mert utána kinyomott még egy tápot és egy másikat próbált, de abban volt védelem és megmaradt épségben.
Nem akarnám elpocsékolni, hátha javítható.
Készenléti feszültsége sincs meg, égésnyom nem látható egyik alkatrészen sem, egyenirányítás jó, fesz. elmegy a biztosítékig, biztosíték jó csak épp nem indul.
Hogyan tovább? -
PH-User
addikt
válasz
Lompos48
#42732
üzenetére
Üdv.
Megnéztem a biztosítékot és tényleg megpusztult.
Nos, mivel nincs ilyen bolt a közelben, viszont van pár ATX tápom, az lenne a kérdésem, hogy berakhatok-e egy üveges 6.3A 250V biztit a kerámiás F6A 250V biztosíték helyére?
Ja és varisztorok nélkül összerakhatom? A púpos kondikat már kicseréltem.Köszi előre is!

-
Kernel
nagyúr
válasz
bp3tson
#42841
üzenetére
Ilyenkor a HDMI-kábelen keresztül, a központi antennáról kap földet, mivel a TV-n belül ezek egy közös testpontra csatlakoznak, valamint oda kapcsolódik a TV hálózati dugójának védőföldje is.
Egy dolog, hogy a központi antenna földpontja, valamint a lakás a védőföld / nulla potenciálja soha nem azonos, ezt mindenki tudja, akit rázott már meg központi antenna. De ez gyakorlatilag természetes.
Abból viszont lehetnek problémáid, hogy a HDMI-kábelen keresztül kap földet a számítógép, és az elosztó is.
Egyrészt vannak itt bizonyos kapacitív hatások, kondenzátorok a tápegységek bemeneteinél, amin keresztül 50 Hz-es áram folyik, emiatt a HDMI-kábel áram alatti bedugásakor vagy kihúzásakor a HDMI-port sérülhet.
De ha betartod azt, hogy áram alatt nem piszkálod ezt a részét, akkor is lehetnek gondok például vihar idején, amikor egy villámláskor kiszámíthatatlan áramok indulhatnak meg a HDMI-kábelen keresztül, ami nagyon nem arra van kitalálva, hogy azt elvezesse, kiegyenlítse.
Vagy akár abból is lehetne kellemetlenség, ha a PC-tápegység egyik kis kondenzátora átüt (szintén villám szokott ilyen okozni), emiatt ráküldené a fázist a földelésre (a központi antennára), a HDMI-kábelen keresztül. Jó esetben ezután csak a videókártyát és a TV alaplapját kellene kidobni.
A villámvédőnek meg eleve az a dolga, hogy a kártékony impulzusokat a földelés felé vezesse. Ha az útvonal a HDMI-kábelen keresztül halad, akkor arra fogja vezetni.
Vagyis ez kb. az az eset, amikor villámvédő csatlakozót inkább ne is használnál, mert több kárt okozhat, mint hasznot (normális földelés nélkül).
A kapcsoló szikrázása természetes, a tápegységek kapacitív jellegű bemenetéből következik.
-
CPT.Pirk
Jómunkásember
válasz
bp3tson
#42841
üzenetére
A szikra oka prell jelenség, a kapcsoló anyagának rugalmassága okozza. Valamennyire kb. minden kapcsoló prelleg, a szikra mértéke meg összefügg a folyó árammal. Jellemzően bekapcsoláskor egy impulzus szerű "áram löket" folyik míg elindulnak a kütyük, kondik feltöltődnek, stb.
A földelés meg nem divatból van, hanem életvédelmi okokból. Az a sokad rangú kérdés hogy mit csinál vagy nem csinál a led a tulfesz védős cuccon, amíg egy esetleges hiba a földeletlen berendezésen közvetlen életveszélyt okoz, ezt az állapotot azonnal szüntesd meg. Ha máshogy nem megy, hosszabbítót húzz be abból a konnektorból, amiben van földelés, ezeket a cuccokat pedig oda kell csatlakoztatni.
Lompos48: holnap felrakom a rajzot.
-
Kommy
veterán
Sajnos jobb képet nem tudtam csinálni. Úgy néz ki mintha kérd darabból állna az az alaktrész. Az egyik fele tömött a másik (rövidebb) pedig mintha csak egy gyűrű lenne, a műszerrel rámérve sípol a műszer, tehát szakadás nincs ott.
Mégnéztem a biztosítékot ott sincs gond, valami rejtett hibája lesz úgy érzem, hogy ezt én nem fogom kideríteni.
Raktam be még két képet: [link]
-
fgabor87
tag
válasz
Lompos48
#42821
üzenetére
A Z1 dióda kiszedése után újra végigmértem a többi diódát.
D1-D4-ig a műszer dióda mérési módban egyik irányba 500-600-at, másikban végtelent mért (tegnap mind a 4 dióda mind a két irányban 500-600-at mutatott).
D5-D7-ig még mindig van 2 dióda, ami mást mutat.
D5 egyik irányba végtelen, másikba -250
D6 egyik irányba 500-600 között, másikba 1300.
Holnap kiszedem ezeket, és úgy is rájuk mérek, lehet nem ártana cserélni ezt a kettőt is. -
bp3tson
csendes tag
Üdv!
Túlfeszültség védő elosztóval kapcsolatban lenne kérdésem. Az elosztó egy APC PH6T3-GR SurgeArrest Home. A konnektor ahova be van dugva az nincs leföldelve, ilyenkor nem is világit a földelést jelző led. De ha a gép össze van kötve a TV-vel akkor világit a földelés led. (HDMI kábelel van összekötve és a TV is olyan konnektorban van ahol nincs földelés, és akkor világit ha a koax kábel be van dugva a TV-be )
A kérdés az ,hogy ez árthat-e a TV-nek és így ér-e valamit a túlfeszültségvédelem? Az elosztó bekapcsoló gombjánál pedig néha elég nagyot szikrázik bekapcsolásnál. Ennek mi lehet az oka?
Köszönöm a segítséget. -
And
veterán
válasz
Lompos48
#42833
üzenetére
Megmondom őszintén, nem értem, milyen fekete anyagra hivatkozol, mivel a kép sajnos elég szar ahhoz, hogy ki lehessen venni, mi látható a kivezetések közvetlen közelében. Én mindenesetre láttam már ilyen 'ferritgyöngyöt'. Az a 'törés' is elég gyanús, mert tényleg úgy néz ki, mintha kitöltené valamilyen ragasztóanyag. A legárulkodóbb viszont továbbra is az alkatrész mellett látható felirat. A kolléga meg sokat segítene, ha nem hagyna minket barkochbázni, és megnézné műszerrel, hogy rövidzárlat mérhető-e az alkatrész kivezetésein (meg lehetne egy jobb fotó is, mondjuk több fénnyel és kevesebb zajjal).
-
Lompos48
nagyúr
A ferritgyöngy esetén nem látszana az, hogy a fekete anyag öntve (moulded) van a terminálra. Azoknak tök hengeres az alakjuk, így egy drótra merőleges felületük kellene legyen. Ferritet a forró matricák miatt nem nagyon szoktak így tokozni. Még elfogadnék egy kis értékű árammonitorozó ellenállást, de a diódát sem zárom ki. Szét kellene bontani és megnézni mi van benne.
Egyébként szabad a licit!
-
And
veterán
(Ha még be lehet szállni a licitbe, én is a ferritgyöngyre szavazok, mert annak látszik, és mellette az FB felirat. Meg hogy jól összezavarjuk az eredeti kérdezőt
.) -
Kommy
veterán
Sziasztok
Kérnék egy kis segítséget, van egy Apple TimeCapsule-om reggel még ment amikor hazaértem arra lettem figyelmes, hogy nincs wi-fi-m, mint kiderült a tume capsule megállt, nem világít rajta a led sem, hogy be van dugva. Szétszedtem és kerestem látható hibát a tápegységében az egyetlen furcsa ez a kis fekete valami ami mintha el lenne repedve. Mi az és annak cseréje megoldhatja e a problémámat. -
CPT.Pirk
Jómunkásember
válasz
Lompos48
#42771
üzenetére
Közben kitaláltam, hogy a poti helyére mehet digitális poti + fix ellenállás, és akkor máris meg tudom oldani az áramkorlát állítását, egyszerűen I2C-n keresztül.
Viszont gondban vagyok ennek a negatív ágra való tükrözésével. Tinában a + ágas verzió szépen működik, de ha megcsinálom a kapcsolás tükörképét a félvezetők párjaival, az úgy még nem jó, nem ugyanúgy korlátoz.
-
Lompos48
nagyúr
válasz
fgabor87
#42820
üzenetére
Valószínűleg a Zener (is) okozza a melegedést addig, amíg a relé be nem húz. Az ellenálláson kb. 20-25mW kerül elfűtésre. Ez akkor igaz, ha a Zener jó. Behúzáskor a relé tekercse igényel pluszba 18mA-nyi áramot. Az kötelező módon többletáramként jelentkezik az ellenálláson, fűtve azt, ugyanakkor "ellophat" valamennyit a Zeneren folyó áramból. Amikor a relé meghúz, akkor sorbakerül a kondenzátor 10 kohmos impedanciája, a relé 2.5 kohmos tekercse, a 150 ohmos ellenállás (na meg 2 dióda a hídból, ami elenyésző), ezzel a 230V-os feszültségből egy kb. 20mA-es áramot generálva. Ebből 18-at kér a tekercs és 2mA marad a Zenernek.
-
fgabor87
tag
válasz
Lompos48
#42819
üzenetére
A melegedés annyit jelent, hogy a műanyag tok hátulja érezhetően meleg volt, ami olyan 35 fokot jelenthet kb.
Ha néhány alkatrész működése kérdéses, inkább megveszem, és kicserélem feleslegesen. Ezen ne múljon, mert én Pesttől messze lakok, kb 1 hét beszerezni egy alkatrészt.
-
Lompos48
nagyúr
válasz
Kernel
#42818
üzenetére
Jelenleg a Zener zárlatos, emiatt a Graetz-hídon sem sok feszültség esik
A hídon pedig nagyjából ugyanannyi. Csak kicsit eltolódik az UF/IF görbén.

...normális esetben is enyhén melegedni szoktak, fűt benne az ellenállás.
Persze, csak kérdés, hogy fgabor87-nak mit jelent a melegedés?
A Zener a leggyanúsabb. Szakadt kondenzátorral csak mV-ok lennének a nagy ellenállás miatt, ami vele párhuzamosan van. Zárlatossal pedig esetleg füstölne.
-
Kernel
nagyúr
válasz
Lompos48
#42817
üzenetére
Jelenleg a Zener zárlatos, emiatt a Graetz-hídon sem sok feszültség esik, ami azzal jár, hogy gyakorlatilag a teljes bemenő 230 V a soros 0,33 mikrós kondenzátoron és a 150 ohmos ellenálláson oszlik el.
Amikor a Zener jó, azon esik 47 V, plusz még a híd két diódáján egy kevés, vagyis a 230 V-ból ennyi vonódik le, csúcsfeszültségben. A többi oszlik el az RC tagokon.
Ezek a szerkezetek (mint a hozzászóló is említette) normális esetben is enyhén melegedni szoktak, fűt benne az ellenállás.
Ehhez képest – zárlatos Zener esetén – még egy kicsivel jobban kéne fűtenie. Ezt furcsállom az egészben, vagy tényleg rossz a kondenzátor.
-
Lompos48
nagyúr
válasz
Kernel
#42816
üzenetére
Attól függetlenül ugyanúgy fog melegedni, mint eddig, hiszen ugyanannyi hőt kell ezután is disszipálni.
Ezért lehet/kell a paneltől néhány mm távolságra beforrasztani a Zenert. Úgy a lábai is átvesznek valamicskét a disszipált teljesítményből és a panel se kapja ugyan azt a hőmennyiséget.
...akkor miért nem fűt az ellenállás.
Talán azért, mert nem jut neki több, mint kb. 0.4W a disszipálandóból (behúzott relével).
-
Kernel
nagyúr
válasz
fgabor87
#42814
üzenetére
Még jobb is, mert az eredeti csak 1 W terhelhetőségű. Attól függetlenül ugyanúgy fog melegedni, mint eddig, hiszen ugyanannyi hőt kell ezután is disszipálni.
Barnulást az szokta okozni, hogy folyamatosan melegedett az évek során, természetes / tervezett módon, ilyen előfordul. Önmagában nem rendellenesség.
Azt viszont továbbra sem bírja feldolgozni a processzorom, hogy ha az ellenállás is jó, a kondenzátorról is olyanokat írtál, ami látszólag jót jelentene, akkor miért nem fűt az ellenállás.
A Z-dióda tönkremehetett az áramszünet utáni feszültséglökések miatt is, az egy dolog. Az egyszerűség kedvéért egy papírra skicceltem, elvileg így néz ki, nem egy komplikált áramkör:

Az érdekesség kedvéért hozzátenném, ennek van egy olyan variációja is, amikor a rajzon látható Zener elmarad, viszont a Gratetz-hídban 2 db diódát Zenerre cserélnek, amivel elérik ugyanazt a feszültségkorlátozó hatást, egy diódát pedig megspórolnak.
-
fgabor87
tag
válasz
Kernel
#42813
üzenetére
Pont ugyan ilyet nem találtam Lomex-ben, 47 V 1.3 W BZX85C47 jó lesz helyette?
A kiszedett az 47V 1W elvileg. A száma 1N4756AAmúgy a nyáklap picit meg van barnulva alatta. Vagy ez lehet a kiforrasztás miatt? A kelleténél többet szenvedtem vele, mert az ónszippantó vége már nagyon el van égve, és alig szív. Póthegyem meg elfogyott.
Bár nem a furatoknál barna, hanem pont középen. -
Kernel
nagyúr
válasz
fgabor87
#42807
üzenetére
Csak az a gond – ezért is írtam tegnap, hogy zárlatot kellene keresni –, az elkón mért 26 ohm túl kevés.
Az igaz, hogy amikor például egy dióda, illetve zener zárlatos, az 0 ohm körül szokott lenni, de ez alól lehetnek kivételek is. Vagyis előfordulhat éppen, hogy a Z-dóda adja a 26 ohmot (elkó ritkán szokott zárlatos lenni).
A műszerzsinór, illetve kontaktok, ha nem is 0 ohm, de 26 ohmot az nem tesz hozzá.
-
fgabor87
tag
válasz
fgabor87
#42807
üzenetére
Ha jól értem Lompos48 hozzászólását, jelenleg az lehet a gond, hogy a 0,33-as kondi hibás, így az áram a vele párhuzamosan kötött, 1Mohmos ellenálláson át érkezik meg a Graetz-híd AC-bemenetéhez. Itt jelenleg 1,6V AC van, az egyenirányító diódák után pedig 0,44V DC, ami század annyi, mint kéne. Az ellenállás pedig pont 100x akkora, mint a kondi váltóáram ellenállása.
Ez arra utal, hogy hibás a kondi.
Lehet-e olyat csinálni, hogy kiforrasztom az 1Mohmos ellenállás, és utána mérek feszültséget a Graetz-híd AC-bemenetén. Ha helyes a gondolatmenetem, akkor azt várnám, hogy itt 0 V-ot kellene mérnem. -
fgabor87
tag
válasz
Kernel
#42804
üzenetére
Igen, párhuzamosan van kötve. Ma már nem forrasztgatok, majd holnap.
Relétekercs ellenállása: 2,81 (20k állásban).
Kollektor feszültség (remélem jól mértem
): 0,48 V, ugyan annyi, mint az elkóban. Század annyi, mint kéne.
Erre kellett táplálás nélkül is? Mert akkor egy nagy semmi.
Egyébként azt is lemértem, hogy táplált állapotban, manuális ON állapotban a relétekercsben a feszültség 0.
-
Kernel
nagyúr
válasz
fgabor87
#42803
üzenetére
Mivel az elkóval párhuzamosan kapcsolódik a Z-dióda (bár nem figyeltem annyira a panelt, de így szokták megoldani), a Z1 diódát kiforrasztva is meg kellene mérni, hogy az zárlatos-e.
Mindamellett fenntartom, hogy ha zárlatos is, attól még fűthetne az ellenállás, sőt jobban. (Ha úgy van összerakva, ahogy gondolom, illetve szokásos / logikus).
-
fgabor87
tag
válasz
Kernel
#42802
üzenetére
Egyáltalán nem melegszik, most be volt dugva fél órát, és semmi.
Elkó ellenállása mindkét irányban 26 ohm. 47 uF-os, és 63V-os.A sárga kondit amúgy rettentő hamar feltöltötte a műszer, alig 1 másodpercre villant fel 1300-1600 a kijelzőn 2000k állásban, utána végtelent mutatott, átkapcsolva feszültség mérésre meg kb 1-2 másodperc alatt le is merült. A másik kondi, amin kipróbáltam, hogy ez a viselkedés helyes-e, egy picit nagyobb
, 390uF-es, ott nem volt türelmem megvárni, míg feszültségmérés közben lemerül. 0,1 volt kb 1-2 perc alatt tűnt el belőle.
Sajnos a multiméteremmel nem tudok kapacitást mérni.
-
Kernel
nagyúr
válasz
fgabor87
#42801
üzenetére
Attól függ, bizonyos esetekben valamihez képest mérünk, bizonyos esetekben pedig egy alkatrészen mérhető feszültség hordoz valamilyen információt, amiből következtetni lehet valamire.
2,6 V kevés egy 150 ohm 2 W-os ellenálláshoz képest, ugyanis ilyen teljesítményű ellenállásokat nem tesznek be ok nélkül. Vagyis annak melegednie kellene, amihez AC 10-15 V lenne a reális érték.
Az elkóra egyébként mi van ráírva? Áramtalanított állapotban az elkón milyen ellenállást mérhető, kétféle irányban?
Más kérdés, hogy itt hiába is mérnél túl kis ellenállást (zárlatos dióda, Z-dióda miatt), attól még a 150 ohmos ellenállásnak fűteni kellene (sőt, még jobban is, mint általában), amennyiben a soros kondenzátor is hibátlan. Elvileg elképzelhető az is, hogy az meg kapacitásszegény lett, néha előfordul ezekkel is, bár amit írtál a kisüléssel kapcsolatban, az alapján jó is lehet.
Ezeknél a műanyagtokos kondenzátoroknál a huzalbevezetés (tokon belül) szokott elválni, bizonytalanul érintkezni, azokban az esetekben, ahol áramra jobban igénybe van véve. Még olyan is előfordul, hogy forrasztás, melegítés hatására átmenetileg megjavul, néha jó, néha nem.
-
fgabor87
tag
válasz
Kernel
#42799
üzenetére
A puffer kondiban kemény 0,48 volt mérhető. A relé a kék doboz, akkor 48VDC van ráírva. A puffer kondiban pont század annyi van, mint ami a relére van írva.
A 150 ohmos ellenálláson ha a két lábához teszem a műszert (valaki erősítsen már meg, hogy így kell mérni
) 2,6 volt mérhető.Akkor lehet, hogy mégis a sárga kondi lesz a hunyó? Most ez a 0,48 voltos pufferkondi feszültség, és a sárga kondi és a párhuzamosan kötött ellenállás közötti 100X-os különbség szöget ütött a fejembe.
Új hozzászólás Aktív témák
- CES 2026: Új autót mutatott be a Sony Honda Mobility
- iPhone topik
- WoW avagy World of Warcraft -=MMORPG=-
- AMD K6-III, és minden ami RETRO - Oldschool tuning
- Elemlámpa, zseblámpa
- Motorola G86 - majdnem Edge
- alza vélemények - tapasztalatok
- Titkos szabállyal tereli a hazai megoldások felé a félvezetőgyártóit Kína
- Witcher topik
- Kuponkunyeráló
- További aktív témák...
- Samsung Galaxy A52s 5G / 6/128GB / Kártyafüggetlen / 12Hó Garancia
- Xiaomi Redmi Note 14 Pro+ 5G 256GB, Kártyafüggetlen, 1 Év Garanciával
- Lenovo X13 Yoga 2in1 Thinkpad WUXGA IPS Touch i5.1135G7 16GB 256GB Intel Iris XE Win11 Pro Garancia
- Thermalright Aqua Elite 360 V3
- Lenovo ThinkPad T14s Gen 3 i5-1245U 14" FHD+ 16GB 1TB 1 év teljeskörű garancia
Állásajánlatok
Cég: Laptopszaki Kft.
Város: Budapest
Cég: PCMENTOR SZERVIZ KFT.
Város: Budapest














.)
ekkold
