-
Fototrend
Ez itt, az elektronikával hobbiból foglakozók fórumtémája.
Lentebb összegyűjtötttem néhány elektronikával kapcsolatos, hasznos linket.
Új hozzászólás Aktív témák
-
válasz
Kernel
#42499
üzenetére
Tehát akkor a nagyobb zöld kondis? Bocsi, ehhez tényleg hülye vagyok. 1 pár Samsung hangszórót akarok meghajtani vele, egy 10 centis mélyközép, és egy magas. 30 és 20W, 8Ohm, de párhuzamosan (csatornánként így 4Ohm lesz). Projektoros TVben volt, most a saját TVm mellé akarom, nagyon jó hangjuk van.
-
Kernel
nagyúr
Fotón lekövethető, hogy az IC bemeneti csatolókondenzátorairól van szó:


Létezik ilyen is:

Ez is jó lehet, ha szintén 220 nF kapacitású, csak ez így méret alapján nem tudható. Kisebb feszültségű kivitelben elképzelhető éppen, hogy ez is annyi. Ha esetleg spóroltak volna vele, az a mélyátvitel rovására mehet.
Vagy létezik ilyen elrendezés is, de itt sem kevesebb az alkatrész, legfeljebb a potméter mögött nem látszott a másik:

-
válasz
Kernel
#42495
üzenetére
DC tápot fog kapni, az van itthon fölösben (DC12V/1.5A). De nem ezt a dugós megoldást. (Ez a fajta van nekem is, de kikopott az aljzat, ha megmozdul benne, vége, külső HDD-t táplált).
Tehát akkor gyakorlatilag mindegy melyiket veszem? Mégis mi a különbség a csatoló kondenzátorok között?
-
-
Kernel
nagyúr
Ennél az IC-nél az erősítés belsőleg beállított: [link]
6-18V között üzemel, illetve 20V a határérték. Minél több a tápfesz, annál később kezd torzítani, a hangerő növelésével, amellett persze jobban is melegszik.
Előbb mondjuk elnéztem, a + jel nem a tápcsatlakozót jelöli, az a másik oldalon van.
Viszont most látom azt is, hogy elintézték 1 db diódával az egyenirányítást, ami nem a legjobb, Graetz-híd kellene inkább. Láthatóan arra törekedtek, hogy univerzális AC-DC táplálása legyen, ahol egyik táppont GND-re megy.
Ha DC-tápot adsz neki, a diódát rövidre kellene zárni, feleslegesen fűt, illetve esik rajta a feszültség.

-
-
-
Mi a különbség a linkelt termékek között? Elvileg mind ugyanaz, mégis más alkatrészeket látok.



Van számottevő különbség, ami így kép alapján elmondható. Mivel ez egy erősítő kapcsolás, ezért érdekelne.
-
Kernel
nagyúr
válasz
kjani18
#42487
üzenetére
Mindegy, mert úgyis hamisítvány, az Ultrafire nem gyárt olyat.
FAKE 18650 Ultrafire Batteries on eBay
Töltőt pedig ezért nem érdemes építeni:
-
mezis
félisten
válasz
kjani18
#42481
üzenetére
Csak azért, hogy ne maradj ilyen tudatlan
:
"A dolog lényege, hogy egy akku képes egyszerre tölteni egy másik akkut és üzemeltetni egy fogyasztót."Aztán a többi szövegből kiderül, hogy ebből a hívők ingyen energiához remélnek jutni. Csak valahogy még kellene kicsit finomítani a kapcsoláson. Hát csak reszeljék, reszeljék. Talán egy másik világban, amelyik nem ilyen földhöz ragadt, mentes a diktátoroktól (Kirchoff, Newton,...)
-
And
veterán
válasz
kjani18
#42481
üzenetére
"Más: Li - ion akku, 3,7V , 6000Ah SJ 18650"
Nem túl bizalomgerjesztő a kapacitásadatai alapján, magyarán durván túlzó, még úgy is, hogy a milli prefix lemaradt az Ah-érték elől. Ebben a méretben (18650) egy rakás típus létezik, akár meglehetősen eltérő tulajdonságokkal, lásd például ezt az összehasonlító oldalt: [link].
A maximális kisütő- és töltőáram erősen típusfüggő, de mondjuk a 0,3..0,5C értékű töltést mindegyik elviseli, csak természetesen ezt a valós kapacitáshoz kell számolni, ami legfeljebb 2,2..2,5 Ah lehet. Tölteni a szokványos 4,2V-os csúcsfeszültséghez tervezett 18650-es töltőkkel lehet, meg is építhető, de fillérekért árulják: [link], [link], stb. -
kjani18
őstag
válasz
CPT.Pirk
#42480
üzenetére
bocsi, hogy beleszólok, de MI az a Tesla - kapcsoló?
Googlin néztem rengeteg "agyonbonyolizált" de alapjában értelmetlen rajzot... nem értem a lényegét???Más: Li - ion akku, 3,7V , 6000Ah SJ 18650
ennyit tudni róla. Tölteném, használnám, mik lehetnek a paraméterei, mert a lényeg ( töltö áram, feszültség, időbeli lefolyás, stb...) ismeretlen, ahhogy az SJ jelölés is. (ipari)
Na, meg mennyi lehet a max terhelő árama, névleges terhelő árama, stb.
Esetleg rajz töltőhöz?Nagyon köszi
Jani -
Latency
senior tag
válasz
daninet
#42457
üzenetére
A step-down részhez jó lehet egy LM2576, alig bonyolultabb megépíteni, mint egy lineáris tápot (plusz két alkatrész - egy induktivitás és egy shottky dióda). Én már próbáltam és 32V bemenet, 5V kimenet 1A terhelés mellett is alig melegedett. A külső alkatrészek terhelhetőségére viszont érdemes figyelni, mert azok viszont tudnak melegedni, ha méretben nem passzolnak.
-
-
CPT.Pirk
Jómunkásember
válasz
Lompos48
#42472
üzenetére
És mi a gond velük? Továbbra is érvényesek.
Egyik oldalon 12V van és egy terhelés, a másikon 24V. Ennek hatására áram fog folyni át a terhelésen, ami a trafó szekundere.
Nézd meg az ábrát a 30. oldalon, ott mutatja hogy mi történik egy kapcsolás alatt. Mikor vált a kapcsoló, akkor ugyanez történik, csak a másik alsó akkumulátorral és a trafó másik szekunderével jön létre egy kör. Ezért van összekötve az a két aksi.Egyébként amit csinálok az továbbra sem örökmozgó, vagy ingyen energia gép, stb. Szóval ne bántsatok!

-
CPT.Pirk
Jómunkásember
válasz
Lompos48
#42470
üzenetére
Ez az egyik oldala a Matt. Jones által felvázolt "solid state tesla switch"-nek, egész pontosan itt a 25. oldalon van teljes egészében: [link] Annak egy kicsit módosított verziója van nálam, egy dupla szekunderes toroid trafó van a kicsatolásra, meg más az négyszögjel forrás.
Az ellenkező polaritás pedig szándékos, annak pont úgy kell lennie.
A T1 NPN tranyó hivatott összekapcsolni a bal oldali két aksit, a T2 PNP meg őt kinyitni. Ez a kinyitás nem akar rendesen működni.
-
CPT.Pirk
Jómunkásember
Ez a kapcsolás az egyik fele a tesla kapcsolónak:
A Tina szerint működik. Annyi az eltérés a valósághoz képest, hogy a kapcsoló helyén egy opto kimenete van, de ez nem befolyásol semmit.
Viszont megépítve a VM2-n csak ~200mV van mikor kapcsol az otpo, míg a VM3-on ~1.5V van. Így a T1 tranyó nem igazán nyit ki, a terhelésen meg csak 3-4V esik.Nézegettük a kollégákkal, de nem jöttünk rá mi van. R1 értéke és a tranyók típusa se befolyásolja a dolgot.
-
Batman2
addikt
-
Lompos48
nagyúr
válasz
Batman2
#42464
üzenetére
Az adatlapon szereplő ellenállás értékek kapcsolatban vannak a dióda karakterisztikájával ?
Természetesen igen. Tulajdonképpen a dinamikus ellenállás (impedancia, lásd Z) értékek, és a karakterisztika dőlését jellemzik, amennyire az ideális függőlegestől eltér. Mint korábban írtam: dVz/dIz. Az 5mA-es érték a sima régióban, az 1mA-es a könyökben (Zzk - k, mint knee, azaz könyök), ahol a görbe tényleg görbe.
Gondolok arra, hogy a kisebb ellenállás érték, meredekebb letörésű, nyitású diódát jelent ?
Igen.
Ebben az esetben jobb kettő darab 6,2V-os zener sorba kötve, mint egy darab 12V-os példány !
Nem. Maximum értékkel számolva ugyanannyi 2x10=20
Én a 12V-osra szavazok.A normál egyenirányító dióda (pl. 1N400X) nyitási karakterisztikája, meredek e
Nem. Exponenciális. Kicsi áramoknál pláne. De azért használható, mert az áram nem változik olyan nagyon az áramkörödben.
-
Kernel
nagyúr
válasz
Batman2
#42462
üzenetére
Előbb nem volt időn jobban belemenni, de ilyen esetben én valószínűleg a TL431-gyel próbálkoznék, amit sok kisebb-nagyobb tápegységből is lehet bontani, illetve amúgy is olcsón kapható.
Működése egyszerű, van egy referenciafeszültsége:

Alábbi bekötésben egyszerű Z-diódaként funkcionál, csakhogy annál sokkal precízebben, meredekebben dolgozik, nem véletlenül alkalmazzák tápegységek stabilizálásara:

Feszültségosztóval tetszés szerinti feszültségre beállítható:

Lényegében annyiból áll a működése, hogy a vezérlőlábon mindig igyekszik fenntartani a referenciafeszültséget. Ha a vezérlőfeszültség nő, akkor a katódot lefelé húzza, ha csökken, akkor elengedi felfelé.
-
Batman2
addikt
válasz
Lompos48
#42463
üzenetére
Az adatlapon szereplő ellenállás értékek kapcsolatban vannak a dióda karakterisztikájával ?

Gondolok arra, hogy a kisebb ellenállás érték, meredekebb letörésű, nyitású diódát jelent ?

Ebben az esetben jobb kettő darab 6,2V-os zener sorba kötve, mint egy darab 12V-os példány !

A normál egyenirányító dióda (pl. 1N400X) nyitási karakterisztikája, meredek e ?
Abból a szempontból érdekel, ha pl. egy 13V-os zenerrel azt kötök sorba, hogy emeljem kicsit a nyitófeszültségét.
Üdv.
-
Lompos48
nagyúr
válasz
Batman2
#42461
üzenetére
Terhelés szempontjából mikor meredekebb a görbéje, ha nagyobb, vagy ha kisebb árammal terhelem ?
Nem feleslegesen adják meg az adatlapokban a mérőáramot, ahol a Vz értéket specifikálják. Azon áramérték körül illik maradni. Ez a feszültségérték miatt fontos. Nagyobb áramoknál ez a dinamikus nem változik, de figyelemmel kell lenni a megengedett maximális Zener-áram érékére. Egy ZPD12 esetén pl. a mérőáram 5mA, a maximális pedig 28...32mA.
-
Batman2
addikt
válasz
Kernel
#42458
üzenetére
Szevasz
Igen, azt tudom, hogy a zener dióda nem tökéletes, 0-1 működésű, van átmeneti tartománya, de azért megfelelő kapcsolásban, megfelelő diódát alkalmazva biztosan lehet kisebbre szorítani ezt.
Régebben egy kapcsolásomban, ahol nagyon határozott "döntésre" volt szükség, LM339-es komparátort használtam, az ehhez hasonló áramkörökkel az igazi a dolog, most viszont az a célom, hogy minél egyszerűbb, olcsóbb megoldást válasszak.
A cél, nem az 1 század voltos pontosság, amire képes pl. az LM339-es is, hanem hogy 2-3 tizeden belül jelezzen, kb. tudjam, hogy pl. egy akku töltés közben mikor érte el kb. a töltött feszültség szintet.Üdv.
-
Batman2
addikt
válasz
Lompos48
#42459
üzenetére
Szevasz
No ezt nem tudtam, köszi az infót !

Akkor szerzek 12-14V körülit, egy darabban és azzal is kipróbálom.
Terhelés szempontjából mikor meredekebb a görbéje, ha nagyobb, vagy ha kisebb árammal terhelem ?

A LEDen folyjon több áram, vagy a terhelő ellenálláson, a jobb meredekséghez ?

Fajtálya (ZD, ZPD, ZF, stb.) mennyire befolyásolja a dióda meredekségét ?

Üdv.
-
Lompos48
nagyúr
válasz
Kernel
#42455
üzenetére
A 6V-nál kisebb Zener diódák letörési görbéje sajnos nagyon "lágy". Tehát kisebb feszültségen is folyik már áram rajtuk fordított polarizálásnál. Ez a dinamikus ellenállásuk (dVz/dIz) értékében is tükröződik. Oka fizikai, ezek tényleg a Zener effektus alapján működnek, míg a nagyobbak letörésen (breakdown) alapulnak. Ehhez még hozzáadódhat a Vz értékének szórása is. A megoldás tényleg a 12V-os dióda használata.
-
-
Batman2
addikt
Kipróbáltam zener diódával egy kapcsolást arra, hogy világítani kezdjen egy LED, ha a monitorozott feszültség egy érték fölé emelkedik:

3V-os zenereket kötöttem sorba, mivel éppen abból volt itthon egy adag, de gondolom, hogy ugyanígy viselkedne, ha 1db. 12V-osat használnék.
A zenerek terhelését, munka pont beállítását a velük sorosan kapcsolt 620ohmos ellenállás biztosítaná. Az alkalmazott zenerek kicsit kövérebb üveg kapszulák, asszem 50-100mA-t is elviselő típusok.
Jelzőnek pedig 1db fehér LEDet kötöttem a zenerek terhelő ellenállásával párhuzamosan, egy szintén 620ohmos előtét ellenállással.Próba:
12V-os zselés akkut használtam áramforrásnak.
Az akku üresjáratban adott 12,23V-ot, így szolidan, de világított a LED.
Majd megterheltem egy 55W-os ízzóval, mire leesett a feszültsége 11V-ra, így elaludt a LED.
Másik, erősebb akkut használva indultam 12,45V-ról, jobb fényerővel, majd esett a fesz 11,50V-ra, amikor még szintén világított a LED csak kissé bágyadtan.
Megmértem, ez a fehér LED már 2,5V-nál "parázslik".Kérdés:
Miért folyik még jelentős áram át a zenereken akkor is, mikor a rájuk adott feszültség 11,5V, pedig a zenerek hivatalosan 12V-osak együtt ?A jelző ugyan valóban működik, 11V alatt elalszik a LED, amit feljebb is tudok állítani, ha bekötök még egy normál egyenirányító diódát, vagy még egy zenert, de lassú a változás, nem hírtelen, több mint 1V a differencia a jelzés kezdettől, míg a jelzés kellően erős lesz.
Ezen lehet még valahogy javítani, vagy zenertől ne várjak jobbat ?
Esetleg másik típust, vagy 1db. 12V-osat használjak, hogy kisebb legyen az átmenet ?
Kisebb,. vagy nagyobb terhelő ellenállás alkalmazásával csökkenthetem e az átmenetet ?
Üdv.
-
-
Kernel
nagyúr
válasz
daninet
#42450
üzenetére
Elvi lehetőség lenne, viszont korrekt megoldás, inkább csak az érdekesség kedvéért írom, egy kapcsolóüzemű tápegység építése (mivel készen ilyeneket nem látni), a szokványos impulzustrafós konstrukcióban.
Lényegében, mint egy normál tápegység, csak míg a hálózati tápok DC 300V-ról mennek (egyenirányítás után), neked olyan kellene, ahol a trafó primerje és vezérlés DC 11-13V-ról működik. Szekunder szintén a szokásos módon, 5 és 12 V-os kimenetek, optocsatolóval visszaszabályozva.
Az sajnos nem egy hatékony megoldás, hogy az akkura kötnél egy 12VDC --> 230VAC invertert, majd arra egy hálózati tápegységet.
-
-
Sziasztok!
Adott egy ólom akku ami 13-11V-ig szolgáltat áramot ahogyan merül. Nekem szükségem lenne stabil 12V-ra és 5V-ra. Mivel oldható meg, hogy egyszer step down legyen, majd ha 12V alá megy step up?
Mivel oldhatom meg az 5V feszültséget anélkül, hogy elfűteném a felesleget (tehát hatékonyan)? -
Lompos48
nagyúr
válasz
CPT.Pirk
#42446
üzenetére
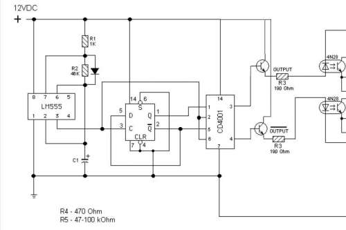
Igaz 1300-1500 Hz körül már nem teljesen tökéletes a négyszög jel, gondolom ott már az RS tároló ér képességei végére.
A lényeg, hogy a dolog tisztázódónak tűnik. Kíváncsi lennék mit jelent a nem tökéletes. A legelőnytelenebb 5V-os táp esetében is az áramkör még képes 3.5MHz-en kapcsolgatni. Az 555 frontjai pedig max. 100ns-osak.
Kajánul: a 4013 pedig nem RS hanem egy D flip-lop.
-
CPT.Pirk
Jómunkásember
válasz
Lompos48
#42429
üzenetére
Végül a 4001 kivétele önmagában megoldotta a problémát. Igaz 1300-1500 Hz körül már nem teljesen tökéletes a négyszög jel, gondolom ott már az RS tároló ér képességei végére. Lehet átépítem majd bufferes kimenetűre a bistabil helyett, elvileg megvan a pontos frekvencia ami kell nekem.
-
Kernel
nagyúr
válasz
krisztianAMG
#42443
üzenetére
Ha fixre kötöd, akkor elég éppen a 10k felhúzóellenállás is, de az viszont nem hagyható el.
Bázist felhúzod vele, mindkét tranzisztor nyit, a féltápot biztosító feszültségosztó tápot kap, attól fog működni:

Itt is mutatja, hogy a logikai küszöbfeszültség alatt a csillapítás maximális, felette minimális:

-
krisztianAMG
senior tag
Az STA540 ST-BY lábát RC filteren keresztül kell Vcc-re kötni, ugye?
-
DonThomasino
veterán
Autós erősítő időnként nem kapcsol , ha
felcsavarom a hangerőt van hogy elindul.
[link]
Ötletek?
-
Batman2
addikt
Autó elektronika:
Ugyan nem vettem le az akkuról a sarut és nem néztem külön, hogy van e kontakt hiba, de teljesen tiszta, oxid mentes volt minden rajta, így nem valószínű.
Asszem magán az akku saruján mértem amúgy a feszt, az nem csalhat, ha ott kevés, akkor az akkuval van baj.Elvitették az autót egy elektromos szerelőhöz, ott megpróbálták az akkut feltölteni, állítólag nem ment, így valóban az akku volt hibás, más hibát nem találtak az elektromos rendszerben.
Kapott egy új akkut és megy az autó.Üdv.
-
mezis
félisten
válasz
pepejoe
#42434
üzenetére
Vagy veszel egy mini USB micro USB adaptert. (eBay-en sem olcsóbb.)
-
atesss
addikt
válasz
Kernel
#42413
üzenetére
Ebay nem játszik, pár napon belül kellene.
Ráadásul az sem mindegy, adnak-e ÁFÁ-s számlát.Azon a multin nincsen szakadásjelző. Ahogy láttam a DT830 létezik "-BUZ" utótaggal párszáz ft-al drágábban, azon már van.
Hát én sok értelmét nem látom a külön elemteszternek.
darvinya
Az UNI-T-n nincs szakadásjelző.
A Maxwell viszont nem tűnik rossznak. A kép és a szöveg viszont nem passzol teljesen, utánanézek. -
pepejoe
tag
Sziasztok!
A következö lenne a kérdésem: Van egy Tomtom navigációs töltöm a következö adatokkal: input: 100-240V 50-60Hz 0.3A 20VA, Output: 5V 1.2A
Ha kicserélem az adapterbe csatlakozó mini usb kábelt egy micro usb-re akkor azt nyugodtan használhatom telefon töltésre?
Segítségeteket előre is köszönöm.
-
CPT.Pirk
Jómunkásember
válasz
Speeedfire
#42432
üzenetére
Nézd meg, hogy hány darabot kapsz ennyi pénzért. 10-et. 350Ft / nyák hmm?
![;]](//cdn.rios.hu/dl/s/v1.gif)
Lompos48: most megteszi szerintem így is, mert csak meg kell találni a kellő frekvenciát. Ha az megvan, onnan már tudok csinálni 50%-os 555-öt az adott frekvenciára, a kimenetén meg 2 művernyővel egy invertáló és egy nem invertáló kapcsolásban megkapom a precíz vezérlést.
-
CPT.Pirk
Jómunkásember
válasz
Speeedfire
#42430
üzenetére
Nem kicsit olcsón dolgoznak: [link]
-
Speeedfire
félisten
válasz
CPT.Pirk
#42384
üzenetére
Egy linket adnál? Nem követem a fórumot.
Nem csináltam meg, csak 1db volt otthon abból a kondiból.

Ribi: Ha jól emlékszem 4A-est rendeltem hozzá. Nekem bejött, kevés helyet foglal a nyákon.Szerintem 1-2 mp lehet, nem nagyon figyeltem. A dobozok nem pattantak, szóval nekem így bevált teljesen.

-
-
CPT.Pirk
Jómunkásember
-
CPT.Pirk
Jómunkásember
Mivel lenne érdemes kis frekvencián (akár csak max pár száz Hz is elég) négyszög generátort csinálni, aminek állandó a kitöltési tényezője 50%-on, míg a frekvenciája változtatható?
555-ön ha jól nézem ezt csak úgy lehet megcsinálni, ha a kondi van cserélve, az ellenállások nem, mert azok állítják be a kitöltési tényezőt, de a kondi cserélés nem jó nekem.A kimenő jelről és annak inverzéről kellene hajtanom egy szimmetrikus kapcsolást, ezért kellene az állandó 50%-os kitöltési tényező.
-
Kernel
nagyúr
válasz
artiny
#42419
üzenetére
Megfelel hozzá, az USB-töltő úgyis csak legfeljebb 500 mA-t vesz fel belőle, mivel az standard USB-porthoz van méretezve.
A telefonnál meg van oldva, hogy az felismeri a saját töltőjét, ráterhel 1 amperrel. (Ha számítógépről töltöd a telefont, onnan már az is csak 500 mA-t vesz fel, vagyis lassabban tölt.)
-
artiny
őstag
válasz
Kernel
#42418
üzenetére
köszönöm a válaszokat !
még egy utolso kerdes: toltetem a telefonomhoz kapott ilyen fali toltovel,hogy az usb ebbe szurnam bele ? nem pedig PC rol toltenem igy az elemeket
INPUT:100-240V 200mA 50-60Hz
OUTPUT: 5V---1A >>ez van irva a telefonos toltore -
Kernel
nagyúr
válasz
artiny
#42417
üzenetére
Normálisabb akkunál tölthet éppen 19 óráig, ami 19h x 160mA = 3040 mAh betöltött kapacitás. Mivel ennek egy része hő formájában távozik, az akkuban tárolódhatott mondjuk 2000-2500 mAh körül.
Ha nálad 10 óra után váltott át a LED, akkor 1600 mAh ment bele, abból mondjuk letárolt a kémia 1000 mAh-t, többit elfűtötte. Ez mellesleg reális érték (vagy még sok is) ezeknél a "csalós" kínai akkuknál, amin 3800 hazugság van feltüntetve.
Egyébként nem robban, inkább csak diszkréten kifolyik a leve, ha túlfűtöd.
-
artiny
őstag
válasz
Kernel
#42415
üzenetére
a tolto ilyen: ebay
csak en 1,30 dolcsiert vettem. Toltetni tolt,mert egy elozo GD2500 normalisabb elemet kb toltottem vele 10 orát azota is megy az egerem vele... csak mindvegig pirossan toltott. Olvastam youtuben hogy valakinek 19H is toltott mire zoldre kapcsolt a led a tolton. Addig nem hagytam tolteni,mert feltem hogy felrobban az elem. Ezek robbanak vagy csak inkabb pukkannak és kiég?
Amugy ez a 3800 elem annyira konnyu hogy szinte semmi sem lehet belul.
-
Kernel
nagyúr
válasz
artiny
#42414
üzenetére
Ne akarj ampert mérni, mert azzal rövidre zárod az akkut.
A 20 A-es csatlakozónak nem tudsz vele ártani, az csak az akkunak árt. A 200 mA-es résznél pedig egy biztosíték van a műszerben, ami ettől rögtön kiolvad.
Feszültséget tudsz mérni az akkun, DC 2 V állásban, de az csak az üresjárási feszültség. Terheléses mérést az előző hozzászólásomban is linkelt eszközzel lehet például végezni. Bár az sem olyan túl nagy terhelés, inkább elemekhez van méretezve, nem nagykapacitású akkuhoz.
Más kérdés, hogy az általad linkelt 3800 mAh kapacitás AA-méretben nem létezik, szemfényvesztés:
http://www.ebay.com/itm/131244928085
AA-tok méreteibe fizikailag nem fér bele annyi tárolókapacitás, Ni-MH akkuból. 2600-2800 mAh körül van jelenleg a fizikailag elérhető kapacitás ezeknél, de abban is már olyan sűrűn van tekercselve a fegyverzet, ami az önkisülés rovására megy. Vagyis sokat tárol, de azt hamar el kell használni, különben lemerül magától.
-
artiny
őstag
Toltheto elem - kilehet merni azt hogy fel e toltotte mar a tolto az elemet?
Szeretnek meggyozodni hogy mennyire van feltoltve az elem azt hogy tudom megmerni multimeterrel?
errol az elemrol van szo:[link]
Azt hogy hany miliamper van benne kilehet merni /Az fogja mutatni a toltottsegi szintet vagy az hogy mennyi DCV mutat?
Ha Ampert akarok merni .... a multimeterena bekotes pedig hogy lessz?
http://data.az-europe.eu/image/phd370-366160-731167/digital-..20A - A - Com -V/ohm >> melyikbe kene szurnom a ket merot kábelt, es melyikre kell csavarnom a multimetert a DCA -ra?
koszonom -
atesss
addikt
Nem elemteszter kell, hanem multiméter !
A használatot meg fogják tanulni, ezzel nem lesz gond.
Csak arra kérdeztem rá, hogy hogyan működik ez az elemteszter funkció a multimétereken, illetve mennyi értelme van.
Szakadásvizsgálat: mint amit egy mezei multi tud, annál nem kell több. Kis távolságra alapvetően. -
Kernel
nagyúr
válasz
intercooler
#42398
üzenetére
Működhet éppen, az INA122 doksijában is van egy ilyen rajz:
Tehát ez lényegében egy differenciálerősítő, ahol az ellenállással a fokozat erősítését lehet szabályozni, a doksiban megadott képlet szerint. Trimmerrel lehet kísérletezni, de a végleges áramkörben úgy érdemes inkább, hogy trimmer+ellenállás sorosan, a finomabb állíthatóság és stabilitás érdekében.
Csak az érthetőség kedvéért: a kísérletek során beraktál mondjuk egy 470 Ω-os trimmert, ennek segítségével végül kiderül, hogy 243 Ω értéknél áll be a kívánt hatás.
Ezután kiveszed a 470 Ω-os trimmert, ami csak durva szabályzásra alkalmas, kis elmozdulásra is túl érzékenyen reagál.
Beteszel helyette 220 Ω ellenállást + 47 Ω trimmert, amivel már szép finoman be lehet játszani a 243 Ω értéket. De abból is helitrimmert érdemes, ilyen esetben.
-
Met
nagyúr
-
CPT.Pirk
Jómunkásember
válasz
Latency
#42402
üzenetére
Az ilyesmi még belefér. Egy régebbi picosope-al szoktam méricskélni, annak elég jó programja van és a cucc is jó, csak az nem az enyém.
Spektrum mérésben hány MHz-ig tud elmenni ez a Hantek? 5MHz-et tud a Pico amit haza szoktam hozni, az pont jó volt rá hogy kiderüljön, 4-4.5MHz-en gerjed az erősítő amit csinálok, mert nem volt jól beállítva.
-
Új hozzászólás Aktív témák
- CES 2026: Új autót mutatott be a Sony Honda Mobility
- iPhone topik
- WoW avagy World of Warcraft -=MMORPG=-
- AMD K6-III, és minden ami RETRO - Oldschool tuning
- Elemlámpa, zseblámpa
- Motorola G86 - majdnem Edge
- alza vélemények - tapasztalatok
- Titkos szabállyal tereli a hazai megoldások felé a félvezetőgyártóit Kína
- Witcher topik
- Kuponkunyeráló
- További aktív témák...
- GYÖNYÖRŰ iPhone 13 mini 128GB Midnight -1 ÉV GARANCIA - Kártyafüggetlen, MS4077
- HIBÁTLAN iPhone 13 Pro Max 128GB Gold-1 ÉV GARANCIA - Kártyafüggetlen, MS4162, 100% Akksi
- GYÖNYÖRŰ iPhone 14 Pro 128GB Deep Purple-1 ÉV GARANCIA - Kártyafüggetlen, MS4237,100% Akksi
- Eladó Apple iPhone 14 Pro Max 128GB / 12 hó jótállás
- Kaspersky, BitDefender, Avast és egyéb vírusírtó licencek a legolcsóbban, egyenesen a gyártóktól!
Állásajánlatok
Cég: Laptopszaki Kft.
Város: Budapest
Cég: PCMENTOR SZERVIZ KFT.
Város: Budapest











:

) nyitó irányban polarizálva.











![;]](http://cdn.rios.hu/dl/s/v1.gif)


ekkold
