-
Fototrend
Ez itt, az elektronikával hobbiból foglakozók fórumtémája.
Lentebb összegyűjtötttem néhány elektronikával kapcsolatos, hasznos linket.
Új hozzászólás Aktív témák
-
rii
nagyúr
lehet valahol olcsóbban ilyen "zseblámpába" való, izzó-foglalatba épített LED-et kapni?

-
#68216320
törölt tag
Üdv Urak. Tudnátok abban segíteni, hogy az alábbi magnó ékszíjakat hol lehetne beszerezni?
1. 85x3,9x0,5 mm
2. 64x0,5x0,5 mm
3. 47x0,5x0,5 mmHQ-ban már az első kifutott darab.
-
kovy79
őstag
-
tornas
őstag
válasz
krisztianAMG
#42992
üzenetére
Ugyanakkora kellhet oda, mint ami a +12 V-os ágon is van.
-
-
-
tornas
őstag
válasz
krisztianAMG
#42986
üzenetére
Összességében az a lényeg, hogy ha már használni akarjuk az eleve "kis terhelésre méretezett" -12 V-ot, akkor muszáj a keresztmetszetet is növelni faltól-falig. Nemcsak az a kis dióda jelenti a szűk keresztmetszetet...
-
Sziasztok!
Egy USB bluetooth stereo reciver-t vettem kínaiaktól, működik szuperül, viszont mikor akkuról működtetném egy 5V step-down modullal telepről, gerjed, zúg, és nem szép a hang. Egyértelműen a stepdown modulból érkező árammal van baja, de nem tudom mi. Valakinek van ötlete? -
tornas
őstag
válasz
Kernel
#42981
üzenetére
A kis diódák cseréjén kívül számolni kell azzal is, hogy a -12 V-os ág vezetősávjának keresztmetszete a táppanelon kisebb, mint a +12 V-os ágnak. Így a vezető keresztmetszetét is növelném egy "vastagabb" szigetelt huzallal a táppanelon. És a hozzávaló soros fojtót (L9) is cserélném nagyobbra a diódán kívül. Valamint a 470 mikroFarad-os kondit is nagyobbra cserélném, minimum 1000 mikrosra.
Meg még annyit, hogy a -12 V vékony drótja átmegy a stabtekercsen is (ahol fut a +5 V és a +12 V vastagabb drótja is). Így lehet, hogy ezen tekercsen sem ártana áttekerni a -12 V vékony drótját vastagabbra (zománczuhallal pl.). Vagy lehet elég ha áthidaljuk.
-
#03364352
törölt tag
Köszönöm mindenkinek a jótanácsokat a fúró-csavarozó tápegységgel kapcsolatban!Majd összehozok valamit.....

-
Lompos48
nagyúr
válasz
krisztianAMG
#42982
üzenetére
FR302...FR307, de én biztonságból nagyobbat tennék, pl.: FR602...FR607.
-
Kernel
nagyúr
válasz
krisztianAMG
#42978
üzenetére
Azt hittem, a KA7500B (nem 8) IC-ről írták valahol, hogy 15 V, a kondi meg olyan dolog, hogy értelemszerűen vagy cserélni kell, vagy nem.
A diódákat könnyen megtalálod, csak vissza kell követni a kimenetről.
-
kjani18
őstag
válasz
krisztianAMG
#42978
üzenetére
-
PH-User
addikt
válasz
darvinya
#42974
üzenetére
Köszi, találtam itthon egy elemet, de azzal sem tudom összehangolni.
Egyébként egy kis fűrészpor darabja került be a végálláskapcsolóhoz, azért állt meg folyton...
Most jön újabb kérdés... Távirányítót honnan tudok beszerezni hozzá, amivel tuti működni fog?Köszi mindenkinek!

Üdv.
szerk. - A gyári távirányító 433.42MHz-en üzemel...

-
krisztianAMG
senior tag
válasz
Kernel
#42977
üzenetére
A 15V onnan jött, hogy a legtöbb helyen azt írják, a trafók áttekercselése nélkül ennyit ehet belőle kicsikarni + a kondik nagy része is 16V-os.
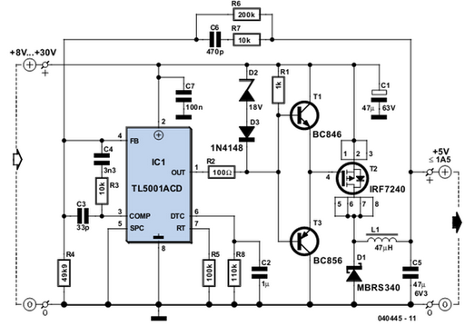
Ha minden igaz, pontosan ez a tápom kapcsolási rajza. Melyik diódák lennének , amelyeket ki kellene cserélni?
Iszonyat sokat lehet tanulni a hozzászólásitokból, köszönöm!

-
Kernel
nagyúr
válasz
krisztianAMG
#42975
üzenetére
Nem tudom, honnan jött ez a 15V, de egy ilyen PWM-szabályzó alapvetően nem feszültséget szabályoz, hanem impulzusszélességet, onnan kezdve akármilyen feszültséget tudsz vele stabilizálni.
Itt inkább az arányoknak van jelentősége, vagyis egy 5 / 12 V-ra méretezett trafó, az adott hálózati pufferelt feszültségből majdnem a duplájára is felszabályozható (vagyis 10 / 24, de inkább kevesebb), viszont minél feljebb viszed, annál kevesebb a szabályzási tartalék, kisebb áram vehető ki belőle, stabil feszültség mellett.
Tulajdonképpen minden ilyen tápegységnek van egy maximálisan elérhető üresjárási feszültsége (ami már nem stabil), csak azt normális esetben nem engedi a szabályzókör, hogy elérje.
A -12 V ág terhelhetősége könnyen megnövelhető a legtöbb konstrukciónál, mert ugyanaz a jó vastag szekunder táplálja, mint a +12V-ot, csak ott komolyabb diódák vannak, a negatív ágat meg elintézik kis diódákkal. Vagyis azt csak ki kell cserélni nagyobb áramúra.
Tehát ez lényegében egy Graetz-híd, ahol 2 db nagy + 2 db kis dióda van, könnyen belátható, hogy utóbbit lehet nagyobbra is cserélni, a szekunder elbírja.
Utána már nem azon fog múlni a terhelhetőség, hanem az LM317-en.
-
kjani18
őstag
válasz
krisztianAMG
#42975
üzenetére
A -12V terhelhetősége.
-
krisztianAMG
senior tag
Szeretnék átalakítani egy számítógép tápegységet (KA75008 IC-re épül). Guglizás után arra jutottam, hogy ezzel az IC-vel nagyjából 15V-ig tudnám a feszültséget szabályozni, de ha jól értem, akkor ezáltal elveszteném a stabil 12V és az 5V-os ágakat.
A másik megoldás, amit több helyen láttam, az a +-12V összekapcolása, majd eme feszültség visszaszabályozása LM317(LM350)-el (így ni). Így a -12V-os ág terhelhetősége lesz a mérvadó (az én esetemben 500mA), vagy az IC maximális terhelhetősége?
-
PH-User
addikt
Sziasztok!
Olyan előfordulhat, hogy amiatt nem tudok összehangolni egy távirányítót egy vevő egységgel, mert nem elemről kapja a delejt a táv. hanem egy PC tápegységről?

Zavarhatja egymást a PC táp és a vevőegység?Köszi!

-
PH-User
addikt
válasz
kovy79
#42969
üzenetére
Úgy tűnik, hogy korai volt az öröm, ma próbáltam elfogadtatni vele a távirányító jelét, de nem sikerült így újra akartam programozni, de azóta nem sikerül. Mikor az első végállást akarom beállítani akkor megnyomom a gombot és kb. 2mp után megáll, holott futnia kellene míg mechanikusan meg nem állítom... Próbáltam nullázni a memóriát a két gomb 5mp-ig egyszerre történő megnyomásával de nem jártam sikerrel. Úgy tesz, mintha nullázódna, de mégse. Már nem tudok mit kitalálni..... Ötlet?
-
fgabor87
tag
Sziasztok.
Ki lett cserélve az időkapcsolóban a zéner dióda, és tökéletesen működik.
A kis kondiban 53V mérhető, a relé kapcsol rendesen.
Imádom, mikor egy 15 ft-os alkatrész cseréjével megjavítható egy 2500 ft-os eszköz.
Köszönöm a segítséget! -
PH-User
addikt
Tényleg kiderült, hogy a szerkezetnek semmi baja, itt van nálam már 2 hónapja és nem sok időm volt vele foglalkozni, de ha így tudom akkor el sem hozom. Köszönöm mindenkinek aki segített megtalálni a "hibáját"!
Szerencsére ezt a nyitott témát is zárhatom. -
PH-User
addikt
válasz
PH-User
#42963
üzenetére
Közben gondolkodtam és eszembe jutott, hogy mi lenne, ha pörgés közben bedugnék egy csavarhúzót a fogak és a ház közé, hogy blokkoljon. A motor megállt, majd forgott még párat és ismét megállt. b gombbal mentettem, majd az "a" gombot nyomva elindult másik irányba. Magyarul nagyon úgy néz ki, hogy ennek a kütyünek semmi baja.
-
PH-User
addikt
válasz
kovy79
#42859
üzenetére
Sziasztok!
A hét folyamán megrendeltem a relét, ki is próbáltam és kiderült, hogy a másiknak sincs semmi baja, mert ugyanúgy viselkedik, mint az új...

Beforrasztottam az áramkörbe az új relét de ugyan az a problémám.
Igen, elolvastam a gyári dokumentumot és a szerint próbáltam programozni, de nem azt csinálja amit kellene............
Ez a dokumentum, 106. oldaltól magyar..."A garázskapuhajtás a "Kapu fel" irányba fut a mechanikus végütközőig, majd onnan kb. 5cm-t vissza."
Nos, mivel asztalon próbálom ki a kütyüt, így csak pörög, meg sem áll...
Hogy tudnám imitálni a mechanikus végütközőt?Ha az "a" kezelőgombot megnyomom, akkor megáll a fogaskerék, majd mikor újra megnyomnám ugyanabba az irányba indul el.
"Ezt a pozíciót korrigálni is lehet; -ehhez nyomja meg az "a" kezelőgombot és tartsa lenyomva, amíg a kívánt pozíció elérése meg nem történt. Minden gombnyomásnál változik a mozgásirány."
ÉS ITT a legnagyobb gondom, hogy NEM VÁLTOZIK a mozgásirány!

Kérem segítsen valaki, mert már a hajam égnek áll tőle és nem akarok újra feleslegesen vásárolni.
-
Ribi
nagyúr
válasz
Czimby
#42961
üzenetére
Pl egy ilyen, mindenkinek megéri

Villamossági bolt lehet az ésszerű megoldás. -
Kernel
nagyúr
Soha nem láttam még ilyen bontható csatlakozót, de nem is lenne ésszerű, a szigetelés biztonsága sem lenne olyan, mint az öntött. 5 méterest sem láttam, még azt sem zárom ki, hogy szabvány korlátozza a hosszát.
Kettős szigetelésű készülékek vezetékét a szabvány előírásai szerint toldozgatni sem szabad, amennyire emlékszem, bár őszintén szólva, engem ez nem gátolna meg, hogy saját célra zsugorcsövekkel megoldjam, ha épp arra lenne szükség. Meg persze forrasztva.
Ha nagyon komolyan gondolom, akkor rézcsöves, forrasztott toldással, vagy csak egymás mellé forrasztva.
-
Zewa
senior tag
Sziasztok!
Szükségem lenne egy ilyen euro tápkábelre, 5 méteres hosszúságban, de sehol nem találok ilyet, szerelhető verzsönt meg plána nem. Tudom ez pl egy lehetséges alternatíva de inkább maradnék az 1db kábelnél, illetve ha nem muszáj, nem szívesen toldanék egy 1,5m-est.
Esetleg csatlakozó csere is játszat, itt fontos lenne hogy kompakt és könnyű megoldás. Mindössze 40W maximális terhelést kell bírnia.Szerintetek mi lenne a legjobb megoldás?
Üdv!

-
-
Tamy
őstag
válasz
jolti05
#42955
üzenetére
Én is húzom a számat, épp emiatt kérdeztem rá itt a javításra. Ugyanakkor korábban javíttattam már másik távirányítót szervizben, de talán pár hetet bírt csak. Most azzal megint nem vagyok előrébb, csak újabb pénzkidobás, ha utána végül mégis meg kell vennem az újat.
Ha tudsz olyan szervizt, amivel van ilyen jellegű tapasztalatod, esetleg garanciát is vállal rá, akkor azt ne tartsd vissza, de bizonytalanra próbálkozni, kísérletezni nincs kedvem, a pénzemet hasznosabb dolgokra is el tudom szórni

Univerzális/egyéb programozható semmiképp nem játszik, ennek lehetősége fel sem merül(t) bennem.
-
jolti05
őstag
-
Czimby
addikt
Sziasztok!
Van egy samsung d5000 lcd tvm, ami villámkaros lett.
A táppanelt kicseréltem, ezután már bekapcsol a tv.
Viszont függőleges szines csikok jelentek meg a képernyőn, és egyre szaporodnak.
Ez a főpanel vagy maga az lcd hibája lehet?Nincs valakinek főpanelje ehez a tipushoz?
-
jolti05
őstag
Én az RX-V 361em irányítóját javítottam tappancsokkal, ragasztóval és már jó régóta működik. Annyi nem tetszett csak, hogy sikerült megcsúnyítani a távirányítót.
Én vennék valami ilyesmit és ha nem akarnék esztétikai hibákat ejteni a készüléken, akkor egy szervizben megcsináltatnám. -
gyenesmartin
őstag
Nálam kevés volt a 100VA-os trafó. Inkább 200 szerintem (Lefogáskor 14A-et vett fel, de a táp lecsökkent 20-ról 8-ra). De a legjobb egy lipo-s akku lenne áramkorlát nélkül. Azok lebírnak adni minden gond nélkül 50A-t is.
A vezetéknek is igen vastagnak kell lennie. 3.5-ös 2m-eres kábelen lefogáskor 6V esik, ha pc tápról akarja valaki működtetni. -
kovy79
őstag
válasz
#03364352
#42948
üzenetére
Ahogy más is írta, nem olcsó, ha egy trafóról akarod rendesen meghajtani. Egyszerűbb és olcsóbb lenne újracellázni a régi akksit, bár mondjuk ehhez is barkácsolni kellene, de a mobilitás megmaradna. Vagy kimehetsz használtpiacra és keresgélhetsz valami bika trafót. Szerintem ott sem kapod meg olyan nagyon olcsón.
Esetleg kérj meg valakit, hogy egy erős, olcsó pc tápot alakítson át neked 18V-osra és így viszonylag gazdaságosan kijönnél.
-
Tamy
őstag
válasz
Kernel
#42946
üzenetére
Azért ha megnézed a gyári távját lényegesen több gomb van rajta, mint az általad linkelt taníthatón. Ezek közül nagyon sokat használok is. Persze van amit nagyon ritkán, de ha már lecserélem a mostanit, azt azért tenném, hogy azokat is használhassam, hiszen az alap funkciók most is mennek.
-
Kernel
nagyúr
Univerzális (nem tanítható) nekem sem jó. De taníthatónál nem okoz problémát, hogy arra tanítom be a kívánt funkciót, amelyikre akarom.
Azon simán túl tudom tenni magam, hogy némelyik gombnak más lesz a felirata, mint amit csinál. Csak megszokás kérdése, a speciálisabb funkciók is betaníthatók valamelyik gombra. Többire meg úgysincs szükség általában.
Ha lecserélem például a TV-t (ami nálam időnként előfordul), maradok ugyanannál a megszokott távszabályzónál. Ezzel vezérlem a számítógépet is, lejátszóprogramot, amit kell. Plusz van egy vezeték nélküli egér is, ha esetleg a távval nem megy valami, de több távszabályzó (netán távszabályzók sokasága) engem már zavar.
-
Tamy
őstag
válasz
Kernel
#42943
üzenetére
Bármit, csak taníthatót soha
Egyébként ez is kezel több készüléket is, programozható. Ugyanakkor egy univerzális távirányítón soha sem lesznek rajta fizikailag azok a gombok (nem az alap funkciókra gondolok), ami egy gyárin rajta van.Sejtettem, hogy ez nem lesz menthető, mint említettem korábban nekem is hasonló tapasztalataim voltak. Akkor lehet veszek egyet Ebay-ről, esetleg nézelődök folyamatosan, hátha felbukkan valahol egy hasonló típusú hibás készülék, aminek a távja megegyezik az enyémmel. Addig meg elvagyok ezzel is, végül évek óta így használom. Szerencsére a nem működő gombokat úgyse sűrűn használom.
Azért köszönöm a javaslatod.
-
Kernel
nagyúr
Vannak éppen módszerek a gumipogácsa javítására, de nem nagyon látom értelmét. Egyszerűbb venni egy ilyen taníthatót:
http://www.ebay.com/itm/140834498815
...és betanítani. Bónuszként több készüléket is kezel. (A fotón talán kisebbnek hat, kézhez kapva derült ki, hogy valamivel tekintélyesebb méretű, kézreálló típus.)
A régit vagy addig kínozni, míg átadja a kívánt parancsot, vagy csak annyira megtisztítani, esetleg alufóliával átragasztani (nem baj, ha nem tartós), amíg sikerül a tanítás. Ami kellemetlenebb, ha hajszálrepedéses a panel, ami a ritkán használt gombok hibájával is járhat.
Ez egy meglepően jó távszabályzó, még az én igényeimnek is megfelel, pedig van egy komolyabb Philips távom is, csak az már elég régi, kímélni is akarom.
A kör alakú navigációs gombok és az OK (noha gumiból van, mint a többi) "pattanós" kivitelű. A többi gomb szokványos megoldású. Lassan egy éve használom, semmi baja, finoman, érzékenyen működik. Egyszer szét is szedtem, van egy ilyen zseniális eszköz, amivel roncsolás nélkül bonthatók a hasonló dolgok:
http://www.ebay.com/itm/221299989214
Belülről is korrekt.
-
Tamy
őstag
Van egy Yamaha RX-V557 házimozi erőlködőm, aminek tulajdonképpen már nagyon régóta problémás a távirányítója (külső behatás nem érte, egyszerűen ilyen). Az érdekes az, hogy épp azok a gombok nem működnek, vagy csak izomból, amiket alig használok. Korábban javíttattam már más távirányítót, de sokáig nem húzta, így már régebben is úgy gondoltam veszek helyette egy másikat. Igen ám, csakhogy idehaza ez a távirányító több mint 40e. Ft. Ebay-en postával együtt 14e. körül megáll, de még erre is húzom a számat.
Tud valaki esetleg olyan megbízható szervizt, akik tényleg hosszútávú megoldást tudnak rá? Vagy jobban járok az Ebay-el?
-
mezis
félisten
válasz
Kernel
#42940
üzenetére
Nekem a 12 V-os Wagner 120T típusú akkumulátoros csavarozómnak akkor van a legnagyobb áramfelvétele, amikor már megszorul a csavar. Gyakorlatilag egy helyben erőlködik. Ilyenkor 10 A-nél is nagyobb az áramfelvétele. Egy régi, 200 W-os Moretetec PC tápom védelme ilyenkor lekapcsol. (Reset aztán fúrok, csavarozok tovább.
) -
Kernel
nagyúr
válasz
#03364352
#42939
üzenetére
Valószínűleg én kipróbálnám egy PC-táp 12 V kimenetéről is. 18 V csak a névleges feszültség, ami terhelés hatására úgyis csökken, főleg amikor már kezd merülni az akku.
Megmérném az áramfelvételt is, hogy legyen mivel kalkulálni. Ez 18 V-on persze kb. másfélszeres lesz.
Ezeknél a szerszámoknál van egy jókora indulási áramlökés, amit a Ni-Cd akku nagyon jól tolerál, alacsony belső ellenállása miatt. Tápegységek számára ez már nehézséget okozhat, leoldhat a túláramvédelem, de próbálkozni kell, kísérletezni.
(PC-tápnál állít le a védelem, ami újraindítást igényel, egyéb adaptereknél csak leszabályoz egy pillanatra, vagyis itt nem kell újraindítani, a pillanatnyi túláram megszűnése után mehet tovább.)
Mintha olvastam volna ilyen PC-tápra kötött szerszámról, hogy működött valakinek, mindamellett van lehetőség arra is, hogy belenyúlni a tápegység szabályzókörébe, megnövelni a kimeneti feszültséget.
20-22 V-ig van elvi lehetőség, vagyis ebbe belefér még a 18 V.
-
#03364352
törölt tag
Üdv Mindenkinek!
A következő probléma megoldásában kérem segítségeteket:
-Van két darab 18V-os akkumulátoros fúró csavarozó gépem.Tönkre mentek az akksik és szeretném trafóval (adapter)működtetni hálózatról.Az akkumulátorok pótlása nem megoldható számomra.Milyen trafót és hol szerezzek be hozzá?
-
jolti05
őstag
válasz
Lompos48
#42920
üzenetére
Köszi.
Emlékeim szerint úgy vettem ezt az 5mm-eset, hogy kifejezetten tv-hez. Ennek a kábelnek a hullámimpedanciáját házilag hogy tudom a legegyszerűbben ellenőrizni?Kernel: Amióta leszedtem a hátulját és az elejét, majd visszaraktam őket, azóta pöpecül működik. Mindenesetre köszönöm a segítséget.
-
CPT.Pirk
Jómunkásember
válasz
Lompos48
#42932
üzenetére
Hehe, értem mire gondoszl.

Lent a rajz szerinti bekötésben mikor az egyik bemenet a földre van kötve, akkor a bemeneti feszültség tűrésre melyik paraméter vonatkozik, a Vinput, vagy a Vinput diff? Szerintem a Vinput, ami a lenti művernyőnél mindössze 15V, de a Vi diff is "csak" 30V. Erre oda kell figyelnem, mert a +- táp fele mindig kimegy a bemenetre, nekem meg +- 40, 45V körüli táp kellene.
-
Lompos48
nagyúr
válasz
CPT.Pirk
#42931
üzenetére
Viszont magasabb tápfeszhez így nem jó...
Szerintem 2 ellenállással meg 2 Zenerrel megoldható ez a gond is. Az opamp nagyjából középen marad mindenestől. Szimuláld le ezt is. Itt nem áll fenn a wide voltage swings állapot, mnt, amit a
...bootstrapping... ír le.
Az egy látványos megoldás. Úgy is hívják, hogy a "farok csóválja a kutyát".
-
Batman2
addikt
Tud valaki jó, olcsó forrást szerelő dobozokra, vagy bármi olyan dobozra, ami kinézet alapján alkalmas műszerdoboznak ?

Mindig az áramkörök bedobozolásával vagyok bajban, mert nem találok megfelelő dobozt hozzá, vagy legfeljebb csak nagyon drágán !

Á kisebbeket általában falon kívüli kábel szerelő dobozba szoktam betenni, pláne ha az esztétika annyira nem fontos, mert pl. nem látható helyen lesz elhelyezve.
Üdv.
-
Kernel
nagyúr
Fordítva.
Internet a TV-frekvenciák alatt, valahol a VHF-sáv környékén szokott menni, oda-vissza irányban. TV meg legfeljebb a 69-es csatornáig, ami még 900 MHz alatt van.
Paraboláról jön 1000 MHz felett a jel, az is már egy lekevert jel, ami a fejegységben lévő oszcillátor és a műholdfrekvencia különbségi frekvenciája.
-
Lompos48
nagyúr
válasz
jolti05
#42917
üzenetére
Az az 5mm átmérőjű kábel gayanús, hogy nem egy 75 ohmos TV kábel. Akkor pedig megvan a ludas. Itt a tegnap ajánlott RG7U adatlapja. Össze lehet hasonlítani Benne van egy táblázat egy csillapítással is.
-
mezis
félisten
válasz
jolti05
#42917
üzenetére
A jelzés nélküli kábelek általában sokkal jobban csillapítanak. Általában a kisebb átmérőjű koax jobban csillapít.
A rövidebb koax kevésbé csillapít. A F-csatlakozó kevésbé csillapít mint a korábban TV-khez használt utólagos szerelésű csatlakozók.Ha gondod van a jelszinttel, törekedj a minél kisebb csillapításra !
-
jolti05
őstag
Az internet nem koaxon jön be.
Az nekem fura, hogy 10 méter koaxon és a felénél egy legegyszerűbb 2way splitterrel ennyire lecsökken a jel.Anno, amikor ezt így megoldottam, azt az infót kaptam, hogy ekkora távolságoknál még minden oké, de ezekszerint mégsem.
Az F csatlakozó kisebbet csillapít?
Jól sejtem, hogy minél kevesebb kábelmennyiséggel oldom meg a csatlakozást, annál "jobb vagyok". Jelenleg nagyjából 2 méterre van édesanyám TV-je a fali koax csatlakozótól, mégis egy 5 méteres kábel van ott "gyárilag". Ezt mondjuk le lehetne csökkenteni.
Hozzám kell az az 5 méter, nincs mese, de ami hozzám jön kábel, annak a teljes átmérője 0,5cm. Ez mennyire gáz? -
bandi94
tag
Sziasztok!
Egy napelemes, beépített akkupakkos mobil ~zöld~ mobiltöltő építésén agyalok.Első körben a napelemhez kellene valamilyen Step-down konverter.[kezdésnek ezt találtam.]. Ha valaki talál benne hibát, nyugodtan szóljon, a neten találtam.Ennek kellene tölteni a napelem által előállított villannyal a saját akkupakkot, aztán ha éppen rá van dugva a telefon akkor az akksi és a napelem együtt töltené a mobilt.Természetesen valamilyen 5 volt felett leoldó védelem kell a telefon elé, mégiscsak jó dolog, ha nem sütöm meg az első próbánál.
Javaslatokat, ötleteket észrevételeket várok, vannak itt nálamnál nagyonsokszor okosabb "öreg rókák" akik láttak már egyet-s mást.Szerintetek?
-
Kernel
nagyúr
válasz
jolti05
#42912
üzenetére
Megnézhetjük, de az elhangolódásos hibák általában nem olyan egyszerűek, hogy távgyógyításban menne. Esetleg a forgókondenzátor recsegése lehet árulkodó, ha mozgatásra érzékenyen reagál, vagy varikapos megoldásánál a potméter, illetve a hangolófeszültség is vizsgálható. Kontakthibát is lehet keresni.
A kábel külső átmérője támpontnak jó lehet.
-
jolti05
őstag
válasz
Kernel
#42911
üzenetére
Szét fogom szedni, megnézem belülről. Esetleg ha készítenék egy szép képet a belsejéről, meg tudnád tippelni, hogy mire érdemes kiemelt figyelmet szentelnem?
Azt hiszem igazad van, nem kellene kikerülnöm a csavarós csatlakozást.
Ha bemegyek egy szaküzletbe és csatlakozót kérek, elég megmondanom a koax kábel teljes átmérőjét? -
Kernel
nagyúr
válasz
jolti05
#42900
üzenetére
Ez mondjuk újabb típus, ahhoz képest, amiket én régen javítottam, mindenesetre az elhangolódás egy hiba, ami inkább varikap diódás rendszerekre jellemző, ez meg gondolom, forgókondenzátoros. Bár manapság már erre sem lehet mérget venni, ha gyártónak olcsóbban jön ki a varikapos megoldás.
Forgókondenzátor inkább csak recsegni szokott, mozgatás hatására, noha előfordulhat az is, hogy elhangolódást is okoz. Nem nagyon lehet így távolról mit mondani rá, meg kell vizsgálni belülről, azután vagy kiderül valami, vagy nem éri meg foglalkozni vele.
Nekem nem "csavarósra" lenne szükségem, "dugdosós" mindkét kábelem.
Na igen, csak én úgy gondoltam (ha nem is fejtettem ki bővebben), hogy F-csatlakozós splittert ajánlottam, aminek törvényszerű vonzataként le kell cserélni a dugókat is, hogy szakszerű és minimális veszteségű elosztás legyen megvalósítva. Pár F-csatlakozó feltekerése nem egy nagy kaland, ha átmérőben illeszkedik a kábelhez.
-
Lompos48
nagyúr
válasz
Batman2
#42908
üzenetére
Csak a termikus tehetetlenség a magyarázat.
Bár ez utóbbi csak gyors egymás utáni váltásokkor lenne érdekes, pl. kapcsoló üzemű tápoknál.
Azoknál már nem fontos a hőfüggés (persze nem a disszipáltról beszélek), elvégre a tranzisztorok nyitott (telőtett) és zárt állapotok között kapcsolgatnak. Az, hogy a Vbe nyitúfeszültség a hőmérséklet miatt 50 fokkal melegebb, vagy hidegebb nem oszt és nem szoroz.
-
Batman2
addikt
válasz
Lompos48
#42907
üzenetére
Akkor félre értettem.
Tehát akár dióda, akár tranyó, mindegyiknek 2mv/fok a hőmérséklet függése.Viszont még mindíg nem teljesen értem, hogy miért jobb a tranyó, miért érdekes, hogy annak kisebb a kristálya, legalábbis azon belül egy egyik átmenete.

Netán gyorsabban reagál a hőmérséklet változásra, mert gyorsabban felveszi a hőt, vagy kisebb a töltése a kisebb átmenetnek, mint a diódánál a nagyobbnak ?

Bár ez utóbbi csak gyors egymás utáni váltásokkor lenne érdekes, pl. kapcsoló üzemű tápoknál.
Üdv.
-
Lompos48
nagyúr
válasz
Batman2
#42906
üzenetére
Ezt még nem tudtam eddig, hogy a tranyó paraméterei jobban változnak a mezei diódáénál.
Én ilyet - hogy jobban változnak - nem írtam. Hanem: '...Egy BC típus esetén, jobb erre, mint egy kis szilícium dióda (pl. 1N914)...". A fizika fizika marad, és a 2mV/C is ugyanaz. Egyszerűen a B-E átmenet egy kis tranzistor esetéj jóval apróbb, mint a dióda "morzsája". Inkább ezt használják előszeretettel.
-
Batman2
addikt
válasz
Lompos48
#42899
üzenetére
Szevasz
Igen, ezt észrevettem méréskor, hogy mind a dióda (ellenállás), mind a tranyó (HFE) értéke változik, mikor mérem, ahogyan melegszik a kezemtől, miközben fogom.
Ezt még nem tudtam eddig, hogy a tranyó paraméterei jobban változnak a mezei diódáénál.
Diódát gondoltam hőmérőben használni, de akkor inkább egy tranyót fogok, ha nem hőellenállást.Köszi az infót !

Üdv.
-
mezis
félisten
válasz
jolti05
#42904
üzenetére
Én egy ilyet javaslok. Ha nincs kedved F-csatlakozókat szerelni, vannak Fcsatlakozós átalakítók is.
(Ugyanis az a 200 ft-os cuccban valószínűleg van egy T alakú fém, ami csak egyszerűen összeköti a három oldali csatlakozót. Ha zacskóban árulják, lehet olyan felirat, hogy "Rádió vételhez". Ott nem kell számítani szellemképre.
Az általam javasolt (5 - 2400 MHz !) alkalmas a kábel TV-s internetcsatlakozás elosztására is. ) -
Lompos48
nagyúr
válasz
jolti05
#42902
üzenetére
Azt olvastam le a dobozról...németül volt, így lehet pontatlan, amit írtam
A 3,5 előtt volt egy kacsacsőr, tehát <3,5dB.Gondolom egy kicsatolásos lehetett. A továbbmenő (fő) vonalom a csillapítás <3,5dB, míg a leágazásnál az 22dB. Az pedig sok, nem is csoda, hogy bolhás lesz a kép. Főleg magasabb frekvenciákon. Ismétlem: lehet egy jó minőségű kábel segítene, pl. RG7 típusú.
olyanra lenne szükségem
Azt szélessávú erősítőnek keresztelték.
-
jolti05
őstag
válasz
Lompos48
#42901
üzenetére
Szerintem amit én linkeltem, az sem aktív, pedig olyanra lenne szükségem. Mindegy, keresek majd valahol egyet, jó áron.
Azt olvastam le a dobozról...németül volt, így lehet pontatlan, amit írtam
A 3,5 előtt volt egy kacsacsőr, tehát <3,5dB.A lezárásnak utánanézek, érdekel.
Köszönöm! -
Lompos48
nagyúr
válasz
jolti05
#42900
üzenetére
Az elosztó, amit linkeltem passzív. Ez azt jelenti, hogy egy bemenőjelből osztás után kötelező módon 2 kisebb jel fog kijönni.
3,5dB csillapítás - 22dB erősítés
Ez így együtt értelmetlen, csak azért mert a:
3,5dB csillapítás amplitúdóban 1.5x-es csillapítást jelent, ami egy kétfele osztásnál, mint korábban is írtam nem lehetséges,
22dB erősítés pedig tényleges 12.6x-os erősítést(!) jelent, ami egy passzív elosztónál nincs.
Szerintem vásárolj egy olyan 200Ft-os cuccot, ha nem válik be se fogsz anyagi csődbe zuhanni.
Az árnyékolás bekötése pontosan mit takar?
A kábel árnyékolásának jól kell érintkeznie a csatlakozó külső gyűrűjével. Ezt már leírni bonyolultabb, mert többféle konstrukció létezik.
Esetleg ha valami hasonlóságot fedezel fel, ez irányadó lehet:

Új hozzászólás Aktív témák
- CES 2026: Új autót mutatott be a Sony Honda Mobility
- iPhone topik
- WoW avagy World of Warcraft -=MMORPG=-
- AMD K6-III, és minden ami RETRO - Oldschool tuning
- Elemlámpa, zseblámpa
- Motorola G86 - majdnem Edge
- alza vélemények - tapasztalatok
- Titkos szabállyal tereli a hazai megoldások felé a félvezetőgyártóit Kína
- Witcher topik
- Kuponkunyeráló
- További aktív témák...
- BESZÁMÍTÁS! Apple MacBook Pro 14 M4 Max 36GB RAM 1TB SSD macbook garanciával hibátlan működéssel
- ÁRGARANCIA!Épített KomPhone i5 12400F 16/32/64GB RAM RTX 5060 Ti 16GB GAMER PC termékbeszámítással
- ÁRGARANCIA!Épített KomPhone Ryzen 5 7600X 32/64GB RAM RTX 5070 12GB GAMER PC termékbeszámítással
- Apple iPhone 13 Mini 128 GB Fekete 1 év Garancia Beszámítás Házhozszállítás
- Sony WH-1000XM5 zajszűrős fejhallgató
Állásajánlatok
Cég: Laptopszaki Kft.
Város: Budapest
Cég: PCMENTOR SZERVIZ KFT.
Város: Budapest











ekkold
