-
Fototrend
Ez itt, az elektronikával hobbiból foglakozók fórumtémája.
Lentebb összegyűjtötttem néhány elektronikával kapcsolatos, hasznos linket.
Új hozzászólás Aktív témák
-
PHM
addikt
válasz
Kernel
#35086
üzenetére
Ez a hirdetés 20 db azonos hűtőcsillagot takar.
Annyi csupán a titok, hogy 1, 3, illetve 5W-os ledeket is lehet rá tenni.
Ilyeneket például. -
Kernel
nagyúr
válasz
kjani18
#35084
üzenetére
20 db, 20 mm-es LED, alumínium csillag, fekete nyomtatott áramkör.
Csak sajnos az nem nagyon értelmezhető, hogy mit küldenek (1, 3 vagy 5W), ez ugyanis úgy szokott működni, hogy legalább odaírja az eladó, hogy majd jelezd neki írásban, mit akarsz (színválaszték stb.). Vagy legalább fent lehetne választani. Vagy az is lehet, vegyesen küldi, vagy random.
Ilyenkor célszerű inkább más árut nézni, ahol egyértelműbb minden. Vagy, ha nagyon fontos valami, akkor kommunikálni az eladóval, rendelés előtt.
-
kjani18
őstag
Én sajna nem tud angol, valaki, aki ért hozzá, elmondaná nekem , hogy ez a hírdetés mit takar?
Milyen led, mekkora áram, fényerő, szín,fesz., típus, vagy amit sikerül kihámozni...Köszi!!!
-
Kernel
nagyúr
válasz
sonny007
#35081
üzenetére
Ω, 20k állásban mérhető a két említett ellenállás.
Két műszerzsinór: Ω és COM.
Az ellenállások értéke nem látszik. Noha illik ilyenkor külsőre is egyforma alkatrészeket beépíteni, de ez inkább csak esztétikai kérdés. Értékre attól még lehet egyforma.
Inkább az a kérdés, hogy miért égett meg, ehhez kellenek vizsgálatok, agyalás.
-
Kernel
nagyúr
válasz
sonny007
#35069
üzenetére
Ilyenkor én csak azon szoktam csodálkozni, hogy a fórumozók egy fél szót sem ejtenek az alkatrész vagy az áramkör műszeres méréséről. Csak úgy cserélni, vaktában. Egy multiméter nélkül meg minek is belekezdeni...
Nem mondom, hogy célszerű megtűrni egy égett ellenállást, de sok esetben attól még annak semmi baja.
Ha mindkét oldalon azonos ellenállásokat mérsz, akkor az a része egyforma. Lehet két irányban is mérni (vagyis felcserélni a műszerzsinórt), mivel beforrasztott alkatrésznél a kapcsolódó félvezetők is befolyásolhatják a mérést (kis ellenállásoknál kevésbé), de attól még igaz, hogy két egyforma panel azonos pontjain, azonos értéket kellene kimutatni. Legfeljebb bizonyos tűréstől eltekintve.
-
Lompos48
nagyúr
válasz
sonny007
#35071
üzenetére
Nézd meg ugyanazzal a bemeneti jellel (legyen az bármelyik , bal vagy jobboldali jel) és ugyanazt a hangszórót kapcsolva hol az egyik, hol a másik csatornára, hogy akkor is hallasz-e különbséget. Utána még elbeszélgethetünk a dologról.
A bejelölt ellenállások meg voltak szemmelláthatóan kínozva, de a próba nem árt. -
darvinya
titán
válasz
sonny007
#35069
üzenetére
Én itt venném, mert itt a legolcsóbb (talán).
[1K 3W 5%] igaz nem 2W-os, de nem árt.
Ha ragaszkodsz a 2W-hoz akkor van ott 1.1k 2W-os.[1.1K 2W 5%]
[560R 3W 5%](#35073) Lompos48
Ahogy elnéztem az egyik öregebb alkatrészből van mint a másik.
Szerintem a új már egyszer megadta magát.
Ez lehet táp hiba, vagy egyéb be/kimenetre kapcsolt valami. -
-
sonny007
tag
Sziasztok! Olyan kérdésem lenne, hogy van egy erősítőm amit úgy kaptam. QUAD-405-ös elméletileg.. De az egyik fele hangosabb mint a másik, mi lehet az oka?!
Kaptam olyan információkat, hogy ezeket kellene kicserélnem benne:
-4 db 1k 2W
-4 db 560R 3W
Itt látható melyik ellenállásokat kellene kicserélni.És esetleg még az elektrolit kondenzátor.
Valaki megtudná nekem mondani, hol tudok ilyeneket rendelni neten?
És, hogy melyiket melyikre kell kicserélni?
Előre is köszönöm segítségeteket!
-
sörösló
aktív tag
válasz
atesss
#35066
üzenetére
"ha eléggé bika a tápegység
Itt arra gondolsz, hogy a pufferelése elég nagy (a PWM frekvencián is, vagyis LowESR kondikat érdemes használni gondolom) ? "Lehet hogy rosszul fogalmaztam. A lényeg, hogy minél kisebb legyen a belső ellenállása. Az ablaktörlő motorokat kifejezetten autós célokra tervezték, ahol a "tápegység" egy elég nagy áramokra képes akkumulátor. Persze a dolog terhelésfüggő, ha nem kell nagy indulóáram akkor gyengébb táppal is megy. Én az említett hívógép motorját egy 5 A-es kapcsolóüzemű tápról hajtottam. Hogy valójában mennyit is vett fel, a fene se méregette. Simán ment és kész.
Szerintem ha szétnézel az ismerősök között, biztosan akad valakinek 10 percre egy menetmetszője. Aztán olyan szárat veszel amihez van metsző!
A kopástól nemigen kell tartanod, ilyen lassú működésnél talán az unokád unokájának kell majd cserélnie.

A kenés nem árt, ha nagyon kell akkor léteznek száraz teflonos anyagok is. Persze ha mondjuk WD 40-et használsz, akkor se szakad le a kezed ha havonta egyszer áttörlöd egy kis ronggyal azt az orsót.

-
Kernel
nagyúr
válasz
atesss
#35066
üzenetére
Motoroknál nem szokás pufferelni, ki is nyírná a kondit hamar, méretezés is érdekes kérdés lenne. De nem is kell, maga a motor átlagolja a négyszögjelet.
Hasonlót régen én is csináltam, csak épp parányi teljesítményen, ehhez képest.
Hangerőszabályzó potmétert kötöttem össze egy magnómotorral, gumiszíjjal. A potméteren lévő tárcsa egy kazettás magnó lendkerekének műanyag része volt, a motort pedig impulzusokkal toltam meg, így nem volt szükség nagyobb mechanikus áttételre, netán csigahajtásra.
-
atesss
addikt
válasz
sörösló
#35064
üzenetére
Ez jó hír, köszi !
ha eléggé bika a tápegység
Itt arra gondolsz, hogy a pufferelése elég nagy (a PWM frekvencián is, vagyis LowESR kondikat érdemes használni gondolom) ?Majd kiderül élesben hogy nézne ki a dolog, de kb. 1cm-es lineáris mozgáslépcsőket kellene elérnem. És úgy, hogy ezek a mozgások ne gyorsak legyenek, hanem szabad szemmel láthatóan lassan mozogjon a lineáris tengely ezen az 1cm-es úton is.
Az 1cm egy pl. 6-os menetes szárnál kb. 10 fordulat.
Megnézem majd az egyik beépített ilyen ablaktörlő motorunkat (úgyis épp cserélnem kell a vezérlő Atmega-t, ha átküldené végre a kolléga a HEX fájlt amit az új Atmegába írnék...), hogy milyen sebességgel forog - mennyi idő alatt teszi meg a 10 fordulatot.Direkt ilyenre csinálják állítólag, mert a fő szerepük a rögzítés
Egyértelmű. Csak nekem most pont nem erre kellene.
Egy egyszerűbb menetmetsző jól sejtem hogy 2-3e Ft-nál nem nagyon drágább ?
A trapézmenetes orsók... Nagy menetemelkedéssel is gyárthatók
Nekem az itt pont hogy nem cél.A trapézmenetes orsók nagy terhelésre, kis holtjátékkal készülnek.
Nekem a fő problémám, hogy nem fog-e hamar (pár hónap alatt) elkopni, elhasználódni a sima menetes szár vagy a rajta lévő anya ?
Elsősorban ezért merültek fel bennem az alternatívák.
Zsírozás segíthetne, csak ott meg félek tőle, hogy a zsírban idővel jobban megragad a por. Vagy valami speciálisabb zsír kellene ? -
sörösló
aktív tag
válasz
atesss
#35054
üzenetére
PWM-el egészen kicsire is, ha eléggé bika a tápegység. A DC motor nem úgy átlagol, mint egy frekiváltóval hajtott aszinkron. Az impulzus idejére, "akármilyen" rövid is, létrejön a teljes indítónyomaték. A DC motor a PWM jelet úgy dolgozza fel, hogy kis rándulásokkal forog (mintha stepper lenne). Ha elég alacsonyra veszed a négyszögjelet, akkor ez látható is. A szokványos pár kH-es PWM jelnél ez persze már folyamatos forgásnak tűnik. Csináltam ilyet automata filmhívógép meghajtásához, ahol a gyárilag beépített "ablaktörlőmotor" hajtotta a 900 mm széles hívógépet a többtíz filmtovábbító hengerrel együtt minden gond nélkül.
Ami az orsókat illeti, neked egy menetes szár tökéletesen megfelelőnek tűnik. Persze nem árt áttekerni rajta egy menetmetszőt, mert ezek a hengerelt hosszú menetek néha elég durvák. Direkt ilyenre csinálják állítólag, mert a fő szerepük a rögzítés, a felületük miatt rugós alátét nélkül se nagyon lazul rajtuk a jól meghúzott anya. A trapézmenetes orsók nagy terhelésre, kis holtjátékkal készülnek. Nagy menetemelkedéssel is gyárthatók, láttam már 4 bekezdéses orsót is. A golyósorsók meg kimondottan precíziós alkalmazásokhoz lettek kifejlesztve. Nagyon könnyen járnak, holtjáték nélkül. Robotokban, precíziós szerszámgépekben van a helyük. Hétköznapi használatra olyan lenne mintha egy Rolls Royce lenne a ganéfuvarozó talicskád. Persze ha elég gazdag vagy...

-
atesss
addikt
válasz
Kernel
#35058
üzenetére
A PC hangszórónak eredetileg nem tudom milyen tápja volt, mert már táp nélkül kapta meg az ismerős.
Csak annyit tudtam, hogy 13,5V DC kell neki, és tippeltem, hogy mivel nem járatjuk túl nagy hangerőn, 1,5A körüli elég lehetne. Aztán a HR-ben megláttam a bontott trafók közt egy ilyet 300Ft-ért, és rögtön meg is vettem.Mérni kell közben a pufferelt feszültséget
Hát ez ugye alapból sem 13,5V, hanem 20V körüli. De pl. a 25V már lehet tényleg sok lenne az erősítőjének...valószínűleg lesz egy zúgó hangja is
Az nem olyan nagy baj, a szünetmentesnek is lesz. Csak a lényeg az lenne, hogy ez ne "épüljön be" a hangszóró által kiadott hangba.Elvileg növekedhet a trafó szórt mágneses tere is, ugyanakkor ezt részben megfogja a rajta lévő lemezburok
Mármint hogy a trafó körül ? Ott csak a táp műanyag háza van.a trafó melegedését kell figyelni
Ha nem járatjuk ki a trafót, azaz. pl. fél teljesítményen sem megy, ez akkor is lehet komolyabb gond ?
Bár azt tudom, hogy a négyszögjel ilyen esetekben csúnya dolgokra képes.Ha nem megy, akkor ide is egy kapcsüzemű táp gondolom ezt a problémát is megoldaná.
Csak az megint plusz költség...
Nem tudom mekkora táp-teljesítmény is kell nekünk a szükséges hangerőhöz.
Ha mérek egy áramfelvételt a DC oldalon hanglejátszás közben (persze ezt rendes szinuszos 230-ról), akkor az meg nagyon ugrál. De azért megpróbálok saccolni.
A 13,5V helyett 12V gondolom nem probléma, ha nem megy nagy hangerőn.
Egy ilyen van esélye hogy elég lenne: [link] ?
Bár ez megint egy plusz 2000Ft...
Bontottban nem láttam ilyesmit a HR-ben sajnos, pedig úgy olcsó lehetne a dolog. -
Kernel
nagyúr
Ha műszerrel is teljes szakadás mérhető, akkor ez a DC-átalakító tápegység trafójának köszönhető, hogy elválasztja a kettőt. Szerintem nekem is ilyen van beépítve, csak nem emlékeztem, de már rémlik valami.
A hangszórókimenet is földfüggetlen ilyenkor, azok nem lehetnek sehol testelve. Pláne hídkapcsolásnál (vannak ugyebár többféle üzemmódba is kapcsolható egységek).
Ekkor viszont az elválasztás már adott, földhurok nem is jön létre, illetve ez egyébként sem hurok (szó szerint), inkább földvezetéken létrejövő csatolásnak lehetne nevezni. De egy tápbeszűrődésnek más oka is lehet, például konkrétan a jelforrás tápja (+) irányából, elégtelen szűrés következtében.
A kocsikban a fejegységek normálisan akkutesten lévő hidegponttal rendelkeznek, mi értelme van annak, hogy az erősítő nem?
Épp ez az előny, hogy így csak egy ponton kap testet a rendszer, vagyis a fejegységnél, a végfok bemenete pedig a fejegység kimenetéhez van fixálva lényegében.
Korábban egyébként volt szó a topikban IC-s zajelválasztókról is, ami nem trafóval működik: [link] [link] eBay-en is található.
-
atesss
addikt
válasz
darvinya
#35050
üzenetére
#35051-hez kapcsolódóan:
Úgy, hogy nem biztos hogy teljesen lehetetlen a kapcsoló tetejét visszarakni.
Persze nagyon körülményes + türelemjáték, de működhet.
Kép nélkül nem tudom pontosan milyen volt ez a kapcsoló, de ha hasonló mechanikájú, mint az általam linkelt, akkor megoldható lehet. Persze ha rossz a kapcsoló, akkor - ha egyáltalán a felső részben van a hiba - akkor is kellene cserealkatrészként egy másik ilyen kapcsoló, amit szétszedsz. -
duc
aktív tag
válasz
Kernel
#35057
üzenetére
Rendben, kipróbálom az összetestelést. Valahogy el kell kerülni a trafót a minőségromlás miatt.
Tegnap más érdekességet is találtam, lehet hogy ez vezet majd el a megoldáshoz: Az erősítő bemeneti jel földje (jelföld, RCA hidegpont) nincs galvanikusan összekötve a táp (akku) testtel a nyákon. Gondolom nem véletlenül. Egészen addig, amíg egy akkutesten lévő jelforrás (médialejátszó) nincs összekötve az erősítővel, ekkor ugyanis a kábelen keresztül akkutestet kap a jelföld is.
A kocsikban a fejegységek normálisan akkutesten lévő hidegponttal rendelkeznek, mi értelme van annak, hogy az erősítő nem? Érzem hogy ebből valahogy előnyt lehetne kovácsolni, csak nem tudom hogyan... -
darvinya
titán
-
Kernel
nagyúr
válasz
atesss
#35055
üzenetére
A kamera adapterének bizonyára megfelel a táp jelalakja, mivel egy ilyen nagyságrendű (12V / 0,5A) tápegység bemenetén csak egyszerűbb szűrőkör szokott lenni, nem túl jelentős kapacitással és induktivitással, utána máris egyenirányításra kerül a betáp.
A PC-hangszóró kis trafója viszont rendes szinuszjelet igényelne, noha ilyen kis teljesítményen, ahol a primer tekercs induktivitása elég nagy, még az sem zárható ki, hogy elmegy vele. Ezt próbával lehetne ellenőrizni.
Mérni kell közben a pufferelt feszültséget, hogy nem szalad-e feljebb a kelleténél, a trafó melegedését kell figyelni, valószínűleg lesz egy zúgó hangja is. Elvileg növekedhet a trafó szórt mágneses tere is, ugyanakkor ezt részben megfogja a rajta lévő lemezburok, tehát ez mind a gyakorlatban derül ki, hogy életképes így, vagy nem.
-
Kernel
nagyúr
Kondenzátorral ebben az esetben nem lehet, hangfrekvenciás trafóval lehetne például:[link] De erre sem vállalható garancia, így látatlanban.
Előbb célszerű lenne a médialejátszót a végfokhoz testelni és csak ahhoz, vagy legalább egy pontból kapjanak testet, egyfajta csillagpont elrendezésben.
-
atesss
addikt
Másik kérdés:
Régi (kb. 10 éves) PC-hez való szünetmentes tápomat szeretném újra beüzemelni. Azaz - ha megfelel az alkalmazásra - venni bele egy akksit, mert a régi évekkel ezelőtt meghalt.
Egy alap, olcsó típus volt a maga idejében is, az akksi 12V 4,2Ah.
Amire használni gondoltam, egy ideiglenes megoldásnak (1, max. 2 hónap - amikor jön majd villanyszerelő és megoldja ezt az áramellátási problémát esztétikusan): Egy alap, infrás CCTV kamera [link] a tápjával: [link] és egy PC hangszóró (tápja: 13,5V 1A sima trafós) szünetmentesítése.Mint kiderült, olyan helyre sikerült bekötnünk ezt a két eszközt egy plafonon lévő aljzatba (egy rövidebb hosszabbítón keresztül), amit a szomszédos szoba egyik villanykapcsolója lekapcsol.
Mivel a szomszédos szobában időnként lekapcsolják a villanyt (ez egy játék része), ilyenkor elmegy a kamera képe + a hangszóróból szóló hang.
Itt 2 óránként össz. 10-15 percről beszélünk, néhány perces részletekben. És ilyen átfedés (mindkét szobát "használják") alapból naponta csak átlag 2-3x fordul majd elő.Az áthidalási idejét tekintve simán elegendő lenne ez a szünetmentes táp (ilyen kis terhelésen biztosan nagyon rossz a hatásfoka, de a 4,2Ah akkor is nagyon bőven elég).
A kérdésem: okozhat-e problémát, hogy a szünetmentes - minden bizonnyal - kváziszinuszos ?
Tehát kamerákép romlását (ja és a kamera amúgy a fényviszonyok miatt éjszakai, infrás módban megy), vagy a hang zúgását/torzulását ? -
atesss
addikt
Üdv !
Egy pl. Lada ablaktörlő motor fordulatszámát (PWM-el?) hányadára lehetne lecsökkenteni, hogy maradjon még valami minimális nyomatéka (a 12V DC nyomatékának akár kb. a tizede is elég lehet) ?Illetve - ehhez a motorhoz kapcsolódóan - ha esetleg valaki ért az orsós emelőkhöz (trapézmenetes orsó, golyósorsó, stb.), másik topicban tettem fel egy kérdést: [link]
-
darvinya
titán
Nagyon úgy tűnik, hogy a testen mindenképpen van generátorzaj. Ha kihúzom az RCA-kat a médialejátszóból és csak a melegpontjuk ér hozzá a csatlakozóhoz, akkor a generátorzaj eltűnik, (de nincs hang értelemszerűen) amint a médialejátszó (és a kocsi, az akku) testjéhez érnek az RCA hidegpontjai azonnal megjelenik a zaj.
Itt a válasz.
Föld hurok jön létre.
Azaz a föld rossz helyen vagy több helyen jelen van.
Vagy a generátor van túl terhelve 24V-os invertel által. -
duc
aktív tag
Sziasztok, a gondom, hogy a kocsiba épített médialejátszót hallgatva a hangerő függvényében generátorzaj hallható. Azért írok ide és nem az autóhifi topikba, mert nem a hangfrekis árnyékolt kábel szedi össze, hanem a médialejátszóba kötött tápkábelen lévő generátorzaj jut tovább a vonalszintű kimenetére. Amit még tudni kell, ez nem kocsiba tervezett lejátszó, hanem asztali. (Western Digital HD TV player)
Amit eddig próbáltam:
-pufferkondi közvetlen a tápra a médialejátszó elé
-minden egyéb helyről tápfeszt próbáltam hozni (egyéb audio fogyasztók, szivargyújtó, közvetlen az akksiról) és rákötni a lejátszóra.Miután ezek nem váltak be, kipróbáltam az erősítő (Magnat Classic 480) egyik 24V-ját megcsapolni stab IC-vel 12V-ra mondván ebben van egy inverter, a 12V-ból csinál +-24V-ot, közte van egy toroid, csak nem megy át a generátorzaj. Tévedtem. Ez is zajos de tökmindegy hogy hol áll a hangerőszabályzó, egyenletes halk generátorzaj hallatszik. Itt most kicsit elkedvetlenedtem, több napot öltem már bele de nem adnám fel.
Nagyon úgy tűnik, hogy a testen mindenképpen van generátorzaj. Ha kihúzom az RCA-kat a médialejátszóból és csak a melegpontjuk ér hozzá a csatlakozóhoz, akkor a generátorzaj eltűnik, (de nincs hang értelemszerűen) amint a médialejátszó (és a kocsi, az akku) testjéhez érnek az RCA hidegpontjai azonnal megjelenik a zaj.
Ha valakinek építő jellegű ötlete van, azt nagyon szívesen venném, nekem már nincs több.
Köszönöm a segítségeteket.
-
atesss
addikt
válasz
darvinya
#34973
üzenetére
Én pár hónapja egy ilyen [link] két áramkörös kapcsoló felső részét (a piros rész + alatta a billenős érintkezők az apró kis rugójukkal) cseréltem ki.
Ugyanis egy rögzített kínai hálózati hosszabbítóban volt, amin egy korábban baromi nehezen, fémpántokkal lerögzített + ragasztózott kőkeret volt.
Így a hosszabbító cseréje nagyon melós lett volna, ezért ki kellett cserélni a kapcsolót. Magát a kapcsolót már nem emlékszem pontosan, de vagy nem lehetett kiszedni; vagy ha igen, akkor olyan rövid volt a kábel rajta, hogy lehetetlen volt hosszabbítani.
A kapcsoló teteje esett ki (azt mai napig nem értem hogyan...), így bíztam benne, hogy egy ugyanilyennek a tetejét visszarakva működni fog.
Először kitaláltam hogyan rakjam rá az érintkezőket, hogy ott is maradjon; hogy tekerjem meg egy kicsit a rugócskákat, hogy épp a berakás idejére megfogja; stb.
És még ezek után volt egy baromi hosszú türelemjáték, hogy épp úgy helyezzem fel a fedőt a két érintkezőre, hogy pont egyszerre, egyenesen menjen rá a rugócska mindkettőre... -
darvinya
titán
válasz
sketchifun
#35049
üzenetére
Ha pesti vagy, akkor javaslom a HR elektronikát.
Mert ott van egy rakat bontott trafó, persze nem méreg drágán.(#35051) atesss
De ezt most hogyan jött a volt kérdésemhez?
-
sketchifun
senior tag
-
Kernel
nagyúr
válasz
sketchifun
#35047
üzenetére
Csak manapság olcsóbb egy PWM-táp, mint a vasmagos trafó: [link]
Az érdekesség kedvéért ugyanitt rákerestem a trafókra is, de jelentősen drágább.
-
PHM
addikt
válasz
sketchifun
#35045
üzenetére
Akkor nincs mese, ilyen trafót kell keresned.
Vagy egy 18V-os, vagy egy 2x9V-os, legalább 18VA-es trafót keress.
Szerk: Elméletileg lehetséges, hogy a labortápod elmenne egy
24V-os, minimum 1A-es kapcsoló üzemű tápról is.
Ezt mondjuk csak a labortáp ismeretében lehetne eldönteni,
valamint kérdéses, hogy nem drágítja-e meg túlzottan a projektet. -
PHM
addikt
válasz
sketchifun
#35043
üzenetére
Egy kicsit bővebben, ha lehetne.
Milyen feszültség kell: egyen, vagy váltakozó?
Ha egyenfeszültség kell, az stabil legyen-e,
vagy ha nem, kb milyen határok között ingadozhat?
Egyéb információ híján az is segít, ha elmondod,
konkrétan mit akarsz megtáplálni. -
PHM
addikt
válasz
sketchifun
#35040
üzenetére
P=UxI, ebből következően I=P/U, azaz 3,5 VA osztva 24V-tal,
egyenlő a kivehető árammal.
A 24V, 3,5 VA-es trafó elméletileg kicsivel több, mint 145 mA
leadására képes.
Ha nem jól szellőző helyen, esetleg zárt dobozban lakik az a trafó,
nem javasolt ekkora árammal terhelni. -
And
veterán
válasz
sketchifun
#35040
üzenetére
I(max)= 3.5VA / 24V= 146mA.
-
sketchifun
senior tag
Sziasztok.
Van egy elég amatőr kérdésem, kérlek ne lőjetek le érte.
230V/24V 3,5VA trafó 24V-on mekkora áram leadására képes? Hogy kell ezt számolni? -
Kernel
nagyúr
válasz
Skillet
#35037
üzenetére
RGB-csatolókondenzátorokat nincs értelme cserélni, az pont oda van méretezve, nem is nagyon szoktak ilyen alkalmazásban meghibásodni. Üzem közben néhány V lehet rajta.
De ha bármelyiknek csökkenne a kapacitása, azt észrevennéd az RGB-egyensúly eltolódásában, vagyis valamelyik összetevő csökkenésében.
-
Sziasztok! Vkinek nincs véletlen otthon elfekvőben SW2694 típusú IC óccsón?

-
Skillet
addikt
válasz
Skillet
#34841
üzenetére
sziasztok újra. nemrégiben gondom akadt a sega dreamcast rgb jelével. konkrétan fekete-fehér maszlag volt, az is csak homályosan.
itt az -elméletileg- gyári bekötés:

itt pedig a dreamcast lábkiosztása:
ezen látszik, hogy a 13-as láb a kompozit.
viszont van egy 10-es is, az meg kompozit szink szál/jel.
elgondolkodtatott amit
KERNEL írt:
Látszólag egy teljes értékű kompozit-kimenet szerepel a rajzon, ami elvileg adhatna képet kompozit-módban. De majd elválik, legalább szinkronjeleket adjon, mert az viszont kell az RGB-hez.ezen töprengtem. ezek szerint kell a kompozit szál, különben toszik működni az rgb. szuper. ezt eddig nem tudtam.
bújtam a netet, külföldi oldalak. aztán olvastam mindenfélét. az elmúlt 15 évben sokminden történt a kis sega géppel. voltak hiba topikok is bőven. aztán, megtaláltam. a gyári bekötés a sega dreamcast rgb kábelében... nem a sega 13-as lába van bekötve a scart 20-as pontjára, hanem a 10-es. az adja a szinkronjelet.
ezt olvastam tegnap este. ma reggel átforrasztottam azt az egy szálat és láss csodát.... tökéletes. megy a scart rgb. amit gyárilag dobozoltak hozzá, sima kompozit (sárga, fehér, piros) kábelt, azokon gondolom a 13-as kompozit lehetett talán bekötve, de a scarton (rgb) a 10-es szinkron jel. hát ezt hiányolta a tévé.
volt vele szívás, de megoldódott. köszönöm a segítséget.
közben egy másik dreamcastet is vettem. az enyémen ugyanis az av kimenet 5voltos lába nem működik valamiért. ez most egy pal gép. 2e ft volt, mivel az olvasófej halott. az alaplap, a ház és a táp megért ennyit. elrakom. alkatrésznek még jól jöhet.
még egy kérdés, az rgb jeleknél 10voltos 220uf-os kondik vannak. ezeket érdemes lehet 16 voltosra cserélni? vagy semmi értelme, nincsen jelentősége, esetleg még rosszat is teszek vele?
köszönöm. -
CPT.Pirk
Jómunkásember
válasz
Lompos48
#35035
üzenetére
Azt ismerem, hogy a letörésnél hatványozottan jelentkezik a sörétzaj. No de elvileg nem kerülne ennek közelébe a tápfeszültség, így ki sem nyitna.
Mondjuk ha azt mérem majd, hogy nem megy el a trafó egyenirányított kimenete 6V fölé, akkor akár el is hagyhatom őket a nyákról. -
CPT.Pirk
Jómunkásember
válasz
Lompos48
#35032
üzenetére
A bemenet és a föld közé kötöttem be őket (5.6V-s Z diódák), mert a táp IC csak 6V-t visel el a bemenetén. Ugyan elméletileg csak 4.23V mehet rá, de láttam már szélsőségesen megemelkedni trafó kimeneti feszültséget kis terhelés mellett.
Lehet fölösleges, csak gondoltam biztos ami biztos, mivel normál üzemben nem fognak kinyitni az 5.6V-s Z diódák.
-
CPT.Pirk
Jómunkásember
válasz
vodkaboy22
#35024
üzenetére
Itt csak egy IC van, de cseréltem a kondikat a táp előtt és mögött ul-esr és impulzus szűrésre is jó 10uF tantál kondikra.
Kernel: végül is most néztem, hogy 2*3V szekunderes trafóról simán mehet a két graetz, és akkor nem éri szó a ház elejét. Kap még egy-egy zénert is a tápok bemenete, aztán jóság lesz!

Skillet: ilyet én is tapasztaltam, a rádió tápjának egyik szála rossz helyre volt bekötve, így a procija sosem maradt áram nélkül, hiába tűnt úgy, hogy ki volt kapcsolva.
-
Kernel
nagyúr
válasz
orion1025
#35028
üzenetére
Ilyen LED van a Sony erősítőmön is (motoros potméter), alábbi rajzon látható.
A tranzisztort itt a CPU vezérli. Egy ilyen tranzisztor elbír még két LED-et párhuzamosan (vagyis a kollektor és a B+ közé további LED-ek), mindegyikkel hasonlóan sorba egy ellenállás is.
Másik lehetőség az eredetivel soros LED-ek beiktatása lenne, de ez függ a tápfesztől is. Esetemben a B+ csak 5V, így sorosan már nem lenne célszerű többet berakni.

-
-
orion1025
őstag
Egy egyszerű kérdésem lenne:
Milyen módon tudnék plusz 2db ledet, egy erősítő hangerőszabályzó lede után kötni? -
vodkaboy22
addikt
válasz
CPT.Pirk
#35020
üzenetére
De quartz oszcillátor már ehhez a projecthez elég jó.
Annyira nagy elkó azért kell (Low ESR & IMP kell ráadásul), mivel a digit IC-k tápvonalon kihathatnak egymásra és erre a DAC IC "nem jól reagál" (Növeli a mintavételi hiba esélyét és zajosabb jelet fog adni a konverter a belső analog részének). Ha megnézel egy profi labor DAC-ot. Ott minden digit IC-hez közvetlen közel van saját stab kocka nagy kondival párosítva ott egy műszerben akár 10-20db stabIC is lehet. (Láttam hasonlót.)
Én sem hiszem, hogy a felsorolt dolgok mind ég és föld különbséget adnak csupán leírtam azt amit olvastam és tapasztaltam. Nem tudom, hogy ezek többsége mekkora különbséget adnak hallható szinten mindenesetre én maximalista módon sokat megfogadnék belőle. -
Skillet
addikt
válasz
atesss
#34959
üzenetére
nekem is folyamatosan pár nap alatt kinyúvadt az aksim. mi is bemértük. teljesen véletlenül jöttünk rá, hogy a magnó előlapja szívja. ha az előlap nincs rajta, nem szívja az aksit, de ha rajta van, akkor igen. pedig nem megy a kijelző, nincs bekapcsolva a magnó, és mégis. de biztos több minden lehet.
-
kisi
aktív tag
válasz
ngabor2
#35018
üzenetére
Szia!
Szeintem nem a legszerencsésebb alu profilra ragasztgatni, mivel ezeknek a ledeknek az alsó síkján vannak a kivezetések, a jobb hőátadás, és a síkba forraszthatóság végett. Nem vagyok biztos benne, hogy fel tudnád úgy hajlítani, hogy ne érintkezzen a profillal. Ami nálam van, annak az alsó síkjából is állnak ki lemezkék, síkba forrasztáshoz. Mint itt.
A ragasztó jó lenne egyébként hozzá.Ha nekem kellene ezt a problémát megoldanom, én inkább ezt szerezném még be, és csavaroznám az alu profilra, vagy ahova kell. (nem drága, kb 500huf a 20darab.)
Persze, egy csepp hővezető paszta, vagy egy pici csepp a linkelt ragasztóból ajánlott alá. -
CPT.Pirk
Jómunkásember
válasz
vodkaboy22
#35017
üzenetére
-
darvinya
titán
Erre valaki?[ (#35016) darvinya ]
-
ngabor2
nagyúr
power ledekkel szeretnék világítani. ezeknek már kell a hűtés, ezt tudom. az ebayen nézegetem a ledeket, jó részük hűtőcsillagon van, amit csavarral is lehet nagyobb hűtőfelülethez rögzíteni.
viszont az jó megoldás lenne, hogy pl. az ilyen, csillag nélküli ledeket ezzel a ragasztóval felragasztom pl. alumínium U-profilra? ha jó, akkor mekkora hűtőfelületet illik számolni wattonként?
ha nem jó, akkor inkább mi az ajánlott eljárás/ragasztó? alul lennének a ledek, felette a borda, de a rengeteg fúrást és csavarozást, ha lehet, kihagynám.az érintkezőket persze fentebb kell hajlítani, mivel ellenkező esetben pont a hűtőfelülethez érnének, ami nem feltétlen előny

-
vodkaboy22
addikt
válasz
CPT.Pirk
#35014
üzenetére
Saját tapasztalat és utánolvasással összegyűjtött tippek trükkök usb-s DAC-hoz, hogy profi legyen.
1: USB 5V-át ne használd semmire (maximum jelszinten, hogy be van dugva-e vagy nem)
2: 2db galvanikusan is független táp Digital oldal DAC és IC-khez és Analog oldal. (Ha trafós leválasztás után kell még egy analog fokozat akkor annak is még egy galvanikusan független táp) Magyarul min 2trafó.
3. Legtöbb fő IC-nek saját stab IC! (Pl DIR9001, PCM290x, jelútban lévő más IC-k is.) Analog oldalán nem kell azért minden műverősítőnek saját stabIC. (Ez azért van mert ezek a digit eszközök a tápvonalat nagyon zajossá tehetik és ha párhuzamosan vannak egymással tápon kapcsolatban egymásra hatással lehetnek.)
4. Használj saját oszcillátort! (Ne műverősítőset hanem kvarcosat, hogy meglegyen a korrekt órajel és így minimális legyen a jitter.)
5. A digit IC-ket SMD-vel old meg és egymáshoz minél közelebb kis helyen legyenek rövid kapcsolatokkal.
(itt előny a 3 rétegű nyák ugye a középső GND-nek.)
6. Tápokban a stab IC-k után tegyél legalább 1000uF kondit és közvetlen a digitIC-khez tantál 10uF + kerámia X7R 10-100nF
7. Ajánlatos táplábhoz az ICknél közvetlen közel 100Ohm/100Mhz-es ferritbeed tétele.
8. Ha 3.3V-os táp kell akkor azt ajánlatos megoldani 2 stabIC-vel. 2 lépcsőben és a két IC közé is tegyél 1000uF kondit.
9. Analog oldalt érdemes 24V-ról FET-el megoldani ha feszültségjeles a DAC kimeneted, vagy +-12V-al jó műverősítővel neminvertáló kapcsolásban (OPA2134, LM4562) Az LM mivel nagyon gyors körültekintett körítést igényel ne gerjedjen de megéri használni mivel audiofrekvenciás célokra van kifejezetten tervezve.
(LM4562 = Lm49720 csak más név de ugyanaz a monolit)
10. Minden jelkábel legyen rövid árnyékolt.
11. 2db csillagponti földelést igényel (egy digit egy analog), ha gondolod 1Ohm+ 100ohm/100Mhz-es ferritbeadel sorosan összeköthető (ez elrendezés függő és ide már hogy jó legyél kell scope.)
12. Érdemes Balanced csatlakozást is kitennék (XLR), ha van hozzá erősítőd. (Jobb jelzaj viszonyt ad többek között.)
13. Analog táp Digit táp között is legyen árnyékolt fal illetve ők a kapcsolástól is legyenek árnyékolva.Korrektebb táp elrendezés de még nem 2trafós.
Természetesen ez már komolyabb drágább út is lehet de amit tudsz és megvalósítasz belőle az segíthet.
Sok kicsi sokra megy

-
darvinya
titán
Sziasztok
Lenne kicsi gondom.
Mivel szépen elsőként elkaptam a influenzát?, emiatt itthon vagyok (38-39°C).A srác elhozta tegnap a töltőt és a hőbiztosítéknak annyi.
Ennek találtam alternatívát
Eredeti: 250V/2A 130°C
Helyettesítő: 250V/2A 125°C
(Ezt asszonnyal is eltudom hozatni).A problémám a kapton szalaggal van ,ami már csak 5-6cm maradt.(nem tudok újjért menni most)
Viszont van itthon Tésa papír festő maszkoló szalagom.Evvel helyettesíthetem, hogy még a héten elkészüljön?
Mivel 125°C-nál úgyis leold, így még meg sem pörkölődik, mert csak 300°C felett pörkölődik.
(tudom, mert már a pákátval próbálgattam.Köszönöm
-
CPT.Pirk
Jómunkásember
válasz
Kernel
#35013
üzenetére
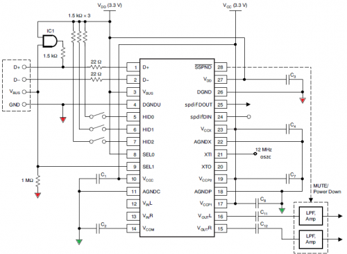
Igen ismerem a nand kaput, de ami a lenti rajzon volt, az sima and. Itt az eagleben már jó a rajzjele.
Itt tartok most a rajz szerkesztéssel:Még azt az LC szűrős szétválasztást lehetne megcsinálni a táp kimenetén, de annak a méretezésében nem vagyok tapasztalt. Amúgy szerintem sikerült találnom egy elég jó 3.3V-s tápot a TPS79133 személyében. [link]
Amit még nem tudok, hogy mit csináljak ennek az erősítő kimenete és a csöves erősítő bemenete között, mivel annak az erősítőnek is van egy tápja saját földdel, meg ennek is. Gondoltam arra, hogy csak a jelvezetékeket kellene összekötni, a földeket nem.
vodkaboy22: jöhet, de a trafót mindenképpen kihagyom.

Lompos22: Igen értem. 0 ohmon keresztül kötöttem össze őket, így egy pontban fognak találkozni. Ha esetleg kellene, akkor meg be lehet valamit tenni közéjük, de szerintem jó lesz így.
-
Kernel
nagyúr
válasz
CPT.Pirk
#35010
üzenetére
A kis karika az invertált kimenetet jelképezi: AND --> NAND (negált AND)
Hasonlóan: OR --> NOR
A doksiban a tápoknál is szerepel a ± 0.1V követelmény, ugyanakkor mindössze 54 mA tipikus áramfelvételt ír, ami arra is utal, hogy olyan túlzottan zavaró digitális impulzusokkal nem kell számolni, aminek gondot okozna a szűrése. Simán kihasználnám az USB-táp lehetőségét egy 3,3-as stab. IC-vel, kimenetén lehetne esetleg LC-szűrős elválasztás / elágazás.
10k terhelhetőségű kimenetre nyilván nem lehet 600 ohmos trafót kötni, én nem is használnék ilyet, de ez már mindenkinek a saját belátása.
Az 1 ohm védőellenállásnak akkor van szerepe, amikor fennáll annak veszélye, hogy esetleg az IC-n keresztül záródna valamilyen nem kívánatos áram, tranziens, ami akár csatlakoztatás közben, vagy bármi okból alkalomszerűen előállhatna.
Régebben nekem jól bevált az a módszer, hogy a NYÁK alkatrészoldala teljes egészében földfólia, de ez nyilván nem SMD-technikára értendő.
-
Lompos48
nagyúr
válasz
CPT.Pirk
#35010
üzenetére
....ilyet olyan módon láttam már, hogy az analóg meg a digitális föld csillagpontokat egy helyen 1ohm-os ellenállással kötötték össze.
Az lehetséges. Biztonságból azért illik megnézni, hogy melyik ágon mekkora áram folyik, figyelembe véve az előbb említett ±0.1V-ot, ami határérték.
-
CPT.Pirk
Jómunkásember
válasz
vodkaboy22
#35007
üzenetére
Jah hogy NAND kapu, úgy már értem miért van ott. De annak a rajzjelét én nem ilyennek ismerem, kellene oda egy kis karika a végére.
A kimeneten 2Vpp-t tud kiadni maximum, így valószínűleg egy 1:2-es fix ellenállás osztó megoldaná a gondot, a hangerő beállítását meg 1dB-s lépésekben tudja az IC -60dB -ig. Szóval külön poti elvileg nem fog kelleni.
A kimeneten a trafó viszont meglepett. A teljes galvanikus szétválasztás miatt került gondolom oda, de elég drágák és nem tudom van-e gyakorlati haszna. Én simán csatoló kondit tennék oda, valamilyen jóféle Wima MKP "tömb" kondit, 4-10uF értékben. Ez jóval olcsóbban is megvan. Mi a véleményed erről? (hogy mit bír a kimenet ohm tekintetében, azt nem tudom, csak a 10kOhm load impeadnce van megadva)
A teljesen független tápokat még nem tudom hogyan csináljam meg. Igazából az USB tápjától függetleníteném magam, az egyszer tuti, de azt hiszem ez a Vdd esetén nem megoldható, azt onnan kell vinni, hogy a port működjön rendesen. Nem tudom, utána kell néznem mert USB-vel nem foglalkoztam még ezen a téren.
Lompos48: ilyet olyan módon láttam már, hogy az analóg meg a digitális föld csillagpontokat egy helyen 1ohm-os ellenállással kötötték össze.
Kernel: neked nem, de az én életkorom még 2-essel kezdődik.

-
Lompos48
nagyúr
válasz
CPT.Pirk
#35003
üzenetére
Hogyan lenne célszerű teljesen elválasztani a digitális és az analóg részeket? Az egyértelmű, hogy az analóg és a digitális földeket nem keverem össze, de akkor már két külön kis táp is lehetne.
Részben igazad van. Ugyanakkor ez csak a NYÁK kivitelezésénél jelent sok figyelmet. Olvasd figyelmesen az adatlapot:
Ground voltage differences, AGNDC, AGNDP, AGNDX, DGND, DGNDU : ±0.1V.
Ami az én olvasatomban egyetlen pontban létrejövő randevút jelent a 2 föld számára.
-
Kernel
nagyúr
válasz
CPT.Pirk
#34997
üzenetére
Ez is jól mutatja, hogy nincs új a nap alatt. Valamikor a 80-as években, vagy 70-es vége táján olvastam ezt a történetet, valószínűleg a Rádiótechnika újság vagy évkönyv hasábjain. Nyilván beszivárgott az Internetre is, valaki jóvoltából. Akkoriban ennek mintájára magam is összeagyaltam hasonlót (amitől az osztálytársaim egyébként el voltak ájulva), valahogy így kezdődött:
Este van, este van, kiki nyugalomba,
élénken vibrál, az oszcilloszkóp pontja.Többi részére már csak nyomokban emlékszem, de egyébként megadtam a módját, volt utána fizika és líra is, ahogy kell.
Mivel azonban a 7-8. osztály rémlik, ez is jelzi, hogy elég korai nálam a fertőzés kelte.
-
vodkaboy22
addikt
válasz
CPT.Pirk
#35003
üzenetére
Az és kapu ha nincs USB bedugva folyamatos jelet ad, így a dac önkényesen nem szál el valahova... Hanem garantálhatod, hogy egy pontra áll mindig (hardveres mute, ha nincs bedugva az USB). És az NAND kapu.
Két galvanikusan is független táp kell.
De ha ajánlhatok akkor legyen az 3 is
és a DAC-ból kijövő jelre a kondik után tegyél egy-egy kis kicsat trafót ami után ha kell analog erősítés még akkor ugye a harmadik tápot oda. (1Vrms-nél már biztos nem kell.)
Trafónak: Monacor Ezekből 2 van otthon nagyon jók én is majdani saját DAC-omnak tartogatom!
(Phono fokozat után illetve gyári DAC után próbáltam!)
De ha a DAC chip a 600 Ohm-ot nem bírná (adatlap) akkor tegyél elé egy kis FET-es sourcekövető fokozatot.
Nyáron tervben saját DAC-ommat ugyan megterveztem és rengeteg hasonló ötletet szereztem innen onnan csak még nem építettem meg.
A morganjones-nak meg 1Vpp jel már bőven elég ezt is érdemes figyelembe venni mer ha szegényke 2.5Vrms-t kap akkor baromira le kell majd tekerni a potit ott meg már nagyon kevés poti szimmetirkus. -
Kernel
nagyúr
válasz
jozsi252
#34994
üzenetére
Fura azért hogy helyspórolás fontos sok helyen, és mégis kis cellát nagy D-be raknak bele.
Megvan ennek is a logikája. Az akkus csavarhúzókban is alkalmazott SC (SubC) esetleg 4/5SC (vagyis az SC hosszának 4/5-öd része) méretű akkukat aránylag nagy mennyiségben gyártják.
Adott egy piaci igény, a fogyasztók egy valószínűleg kisebb része szeretné a góliátos készülékét is akkuval táplálni. Kézenfekvő, hogy részükre gazdaságosabb kreálni egy ilyen kiegészítő megoldást (D-tok belsejében SC), mint átállítani egy egész gépsort D-gyártásra, amiből olyan sokat már úgysem lehetne eladni.
-
CPT.Pirk
Jómunkásember
Hehe, örülök h. mindenkinek tetszett.

Viszont vissza a szakmába. Szeretnék csinálni egy USB-s hangkártyát, azt fogja követni a már elkészült csöves otl (E88CC) fejhallgató erősítő. A PCM2903C-t szemeltem ki a TI-től, ez mindent tud, amit kell.
Így néz ki a gyári kapcsolási példa hozzá:
Hogyan lenne célszerű teljesen elválasztani a digitális és az analóg részeket? Az egyértelmű, hogy az analóg és a digitális földeket nem keverem össze, de akkor már két külön kis táp is lehetne.
Valamint az az ÉS kapu a bal felső sarokban vajon miért kell? Amikor csatlakoztatjuk az áramkört az USB-re, akkor kinyit, és a D+ -t felhúzza a tápra az ellenálláson keresztül. Na de ha nem lenne ott, csak simán a Vusb az 1.5kOhmal össze lenne kötve a D+ -al, akkor is pont ugyanaz történne.szerk: a 12-es és 13-as láb az "Agnd"-re lenne kötve, mert az ADC része nem lesz használva..
-
darvinya
titán
válasz
sörösló
#35001
üzenetére
Akkor látom nem értetted az írásomat.
A kávéfőző kapcsolója köze sincs amit linkelt képhez.
Kapcsoló billenőjében van 2 horony, ami a házon! lévő lyukban kialakított 2 pöcökön billen.
Maga a kapcsoló billenő feszíti és a kapcsoló házat és így rögzíti a kicsúszástól, de az elfordulástól maga a kapcsoló billenője véd.De du. rakok fel képet róla.
-
sörösló
aktív tag
válasz
darvinya
#34973
üzenetére
Végeredménye, hogy annélkül nem lehet kiszedni a kapcsolót míg szét nem szedjük, ám a rugó és pöcök garantáltan kilő.
A házból a kapcsolót "kiszedni" simán lehet az oldalán található nyelvecskék összenyomásával. A "szétszedés" meg tényleg az általad leírt jelenséget produkálja. Nincs ezzel semmi baj, ezek a termékek nem arról szólnak hogy házilag megbütyköld. Amíg műkszik adig OK, ha megdöglött, vegyél másikat. Pontosan kiszámolják, hogyan tartson a műanyag fül üzem közben biztosan, és hogyan pattanjon el ha szét akarod szedni (biztosan!) Az a 16A DC meg egy nagy kamu! A DC egy nagyon aljas áramforma kapcsolástechnikailag. Egy 16A-es sima mágneskapcsoló (AC) már 3-4 A DC-től kifekszik egy év alatt. Vannak persze spec DC kapcsolók horroráron, de ezekben van ívoltó, spec érintkezőanyag, szupergyors bontás, stb. Ugyanez a jelenség Ohmos terhelésnél. Az a mágneskapcsoló, ami simán visz 10 évig egy 1,5 Kw-os motort (induktív), 2 év alatt lefekszik az 1 Kw-os fűtőbetéttől (Ohmos). Nem véletlenül találták ki a szilárdtest reléket!
Összegezve: az a kicsike kapcsoló ha tud tartósan 2A DC-t, az már jó.
Neked meg úgyis 230 V-os kell, úgyhogy ne tétovázz! Átalakításról meg ugye a leírtak alapján szó sem lehet.
Új hozzászólás Aktív témák
- Tanuljunk angolul!
- exHWSW - Értünk mindenhez IS
- Gumi és felni topik
- Kerékpárosok, bringások ide!
- CES 2026: felcsavarta az AI-t az AMD, de örülhetnek a játékosok is
- A fociról könnyedén, egy baráti társaságban
- CES 2026: Színre lép a Motorola Razr Fold
- Nyíregyháza és környéke adok-veszek-beszélgetek
- A legrosszabb CPU-k – az ExtremeTech szerint
- Mibe tegyem a megtakarításaimat?
- További aktív témák...
- Telefon tokok, telefon fóliák kedvezményes áron!
- Dell latitude 5330 i5-12.gen/8gb ddr4/250gb ssd/magyar Bill./új akku (Esztétikai hibás)
- Erőmű Magyar! Lenovo P16 ( Core I9 12950HX 32Gb DDR4 512Gb SSD Nvidia RTX 4Gb video) laptop!
- SONY PLAYSTATION 5 PRO KONZOL, 2TB
- Bivaly Lenovo T14 gen5 (Core Ultra 7 32Gb DDR5 1 Tb SSD) laptopom eladó 29 hónap gyártói garanciával
- Thermalright Aqua Elite 360 V3
- ÚJÉVI BOMBA AKCIÓK! PSN, STEAM, UBISOFT CONNECT, EA APP, XBOX EREDETI KULCSOK 100% GARANCIA
- GYÖNYÖRŰ iPhone 11 64GB Red -1 ÉV GARANCIA - Kártyafüggetlen, MS3121
- iPhone 16 128 GB Plus White - Bontatlan !! www.stylebolt.hu - Apple eszközök és tartozékok !!
- MacBook Air 15" (M3, 8 GB RAM, 512 GB SSD)
Állásajánlatok
Cég: PCMENTOR SZERVIZ KFT.
Város: Budapest
Cég: Laptopszaki Kft.
Város: Budapest

/kezdő vagyok
/






és a DAC-ból kijövő jelre a kondik után tegyél egy-egy kis kicsat trafót ami után ha kell analog erősítés még akkor ugye a harmadik tápot oda. (1Vrms-nél már biztos nem kell.)
ekkold
